Suppr超能文献

经验依赖性的中央杏仁核恐惧回路的修饰。

Experience-dependent modification of a central amygdala fear circuit.

机构信息

Cold Spring Harbor Laboratory, Cold Spring Harbor, New York, USA.

出版信息

Nat Neurosci. 2013 Mar;16(3):332-9. doi: 10.1038/nn.3322. Epub 2013 Jan 27.

Abstract

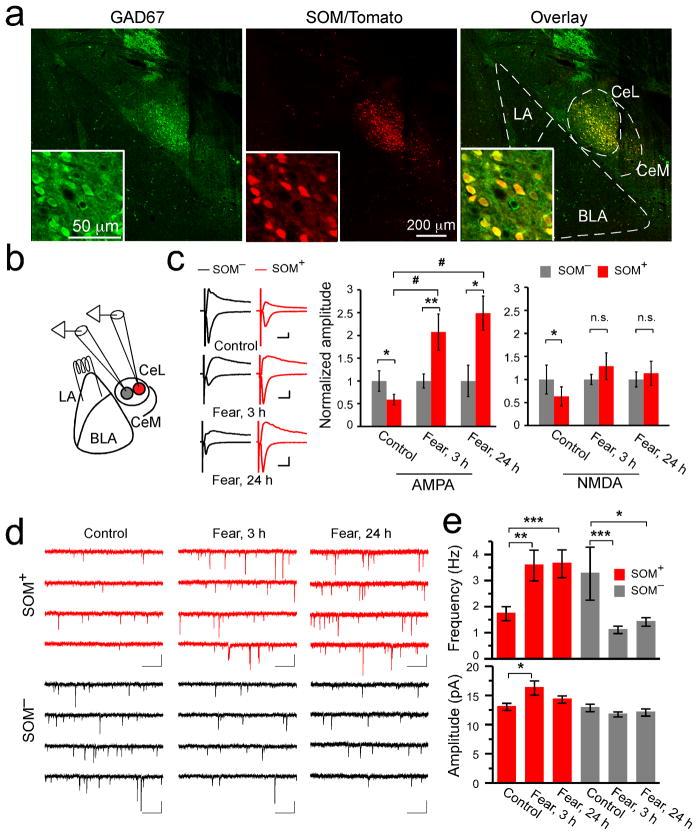
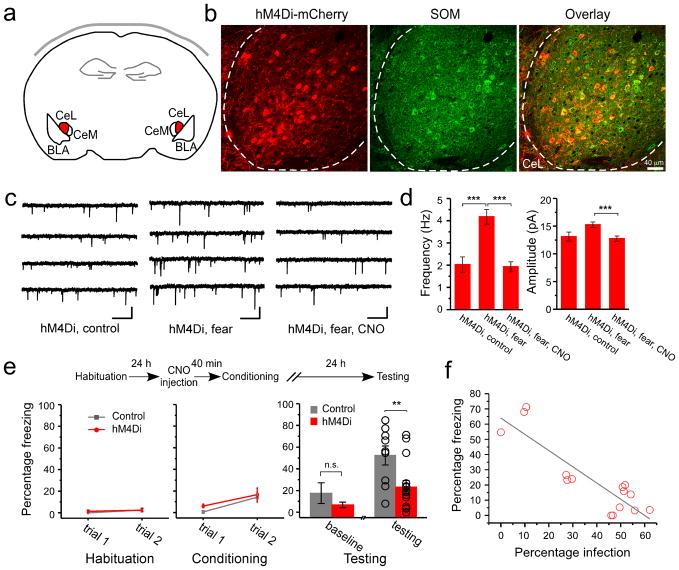
The amygdala is essential for fear learning and expression. The central amygdala (CeA), once viewed as a passive relay between the amygdala complex and downstream fear effectors, has emerged as an active participant in fear conditioning. However, the mechanism by which CeA contributes to the learning and expression of fear is unclear. We found that fear conditioning in mice induced robust plasticity of excitatory synapses onto inhibitory neurons in the lateral subdivision of the CeA (CeL). This experience-dependent plasticity was cell specific, bidirectional and expressed presynaptically by inputs from the lateral amygdala. In particular, preventing synaptic potentiation onto somatostatin-positive neurons impaired fear memory formation. Furthermore, activation of these neurons was necessary for fear memory recall and was sufficient to drive fear responses. Our findings support a model in which fear conditioning-induced synaptic modifications in CeL favor the activation of somatostatin-positive neurons, which inhibit CeL output, thereby disinhibiting the medial subdivision of CeA and releasing fear expression.

摘要

杏仁核对于恐惧学习和表达至关重要。中央杏仁核(CeA)曾被视为杏仁核复合体和下游恐惧效应器之间的被动中继,现在已成为恐惧调节的积极参与者。然而,CeA 参与恐惧学习和表达的机制尚不清楚。我们发现,在小鼠中进行的恐惧调节会诱导 CeA 外侧亚区(CeL)中抑制性神经元上兴奋性突触的强烈可塑性。这种经验依赖性可塑性具有细胞特异性、双向性,并由来自外侧杏仁核的输入进行前突触表达。具体来说,阻止 Somatostatin 阳性神经元上的突触增强会损害恐惧记忆的形成。此外,这些神经元的激活对于恐惧记忆的回忆是必要的,并且足以驱动恐惧反应。我们的研究结果支持这样一种模型,即 CeL 中恐惧调节诱导的突触修饰有利于 Somatostatin 阳性神经元的激活,从而抑制 CeL 的输出,从而抑制 CeA 的内侧亚区并释放恐惧表达。

https://cdn.ncbi.nlm.nih.gov/pmc/blobs/8b2a/3581751/d757fb7c9132/nihms432922f1.jpg

文献AI研究员

20分钟写一篇综述,助力文献阅读效率提升50倍。

立即体验

用中文搜PubMed

大模型驱动的PubMed中文搜索引擎

马上搜索

文档翻译

学术文献翻译模型,支持多种主流文档格式。

立即体验