Suppr超能文献

携带翻译活性mRNA的颗粒为应激后P小体的形成提供了一个平台。

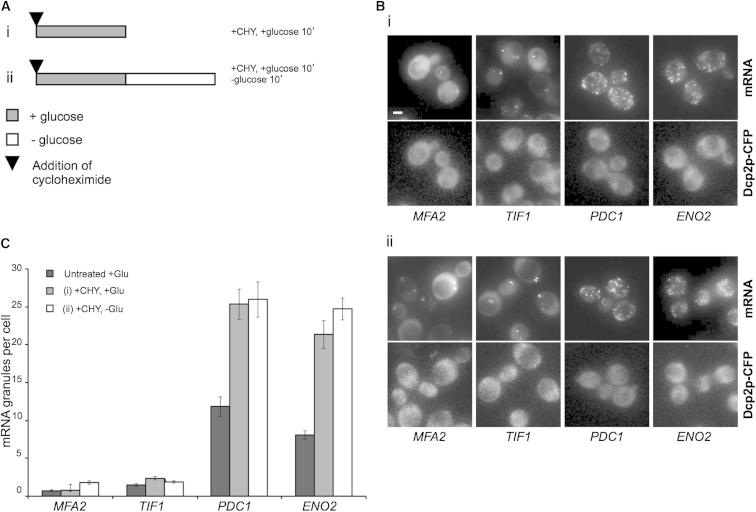
Granules harboring translationally active mRNAs provide a platform for P-body formation following stress.

作者信息

Lui Jennifer, Castelli Lydia M, Pizzinga Mariavittoria, Simpson Clare E, Hoyle Nathaniel P, Bailey Kathryn L, Campbell Susan G, Ashe Mark P

机构信息

Faculty of Life Sciences, Michael Smith Building, The University of Manchester, Oxford Road, Manchester M13 9PT, UK.

Biosciences Department, Faculty of Health and Wellbeing, Sheffield Hallam University, Howards Street, Sheffield S1 1WB, UK.

出版信息

Cell Rep. 2014 Nov 6;9(3):944-54. doi: 10.1016/j.celrep.2014.09.040. Epub 2014 Oct 23.

Abstract

The localization of mRNA to defined cytoplasmic sites in eukaryotic cells not only allows localized protein production but also determines the fate of mRNAs. For instance, translationally repressed mRNAs localize to P-bodies and stress granules where their decay and storage, respectively, are directed. Here, we find that several mRNAs are localized to granules in unstressed, actively growing cells. These granules play a key role in the stress-dependent formation of P-bodies. Specific glycolytic mRNAs are colocalized in multiple granules per cell, which aggregate during P-body formation. Such aggregation is still observed under conditions or in mutants where P-bodies do not form. In unstressed cells, the mRNA granules appear associated with active translation; this might enable a coregulation of protein expression from the same pathways or complexes. Parallels can be drawn between this coregulation and the advantage of operons in prokaryotic systems.

摘要

真核细胞中mRNA定位于特定的细胞质位点,这不仅能实现局部蛋白质合成,还能决定mRNA的命运。例如,翻译受抑制的mRNA定位于P小体和应激颗粒,分别在那里进行降解和储存。在此,我们发现几种mRNA在未受应激、活跃生长的细胞中定位于颗粒。这些颗粒在应激依赖性P小体形成中起关键作用。特定的糖酵解mRNA在每个细胞的多个颗粒中共定位,在P小体形成过程中聚集。在不形成P小体的条件下或突变体中仍可观察到这种聚集。在未受应激的细胞中,mRNA颗粒似乎与活跃翻译相关;这可能使来自相同途径或复合物的蛋白质表达实现共调节。这种共调节与原核系统中操纵子的优势之间存在相似之处。

https://cdn.ncbi.nlm.nih.gov/pmc/blobs/0836/4536303/3131e237810f/fx1.jpg

文献AI研究员

20分钟写一篇综述,助力文献阅读效率提升50倍。

立即体验

用中文搜PubMed

大模型驱动的PubMed中文搜索引擎

马上搜索

文档翻译

学术文献翻译模型,支持多种主流文档格式。

立即体验