Suppr超能文献

CD146作为一种新的netrin-1受体,在促进血管生成和血管发育中发挥作用。

CD146 acts as a novel receptor for netrin-1 in promoting angiogenesis and vascular development.

作者信息

Tu Tao, Zhang Chunxia, Yan Huiwen, Luo Yongting, Kong Ruirui, Wen Pushuai, Ye Zhongde, Chen Jianan, Feng Jing, Liu Feng, Wu Jane Y, Yan Xiyun

机构信息

Key Laboratory of Protein and Peptide Pharmaceuticals, Institute of Biophysics, Chinese Academy of Sciences, Beijing 100101, China.

State Key Laboratory of Biomembrane and Membrane Biotechnology, Institute of Zoology, Chinese Academy of Sciences, Beijing 100101, China.

出版信息

Cell Res. 2015 Mar;25(3):275-87. doi: 10.1038/cr.2015.15. Epub 2015 Feb 6.

Abstract

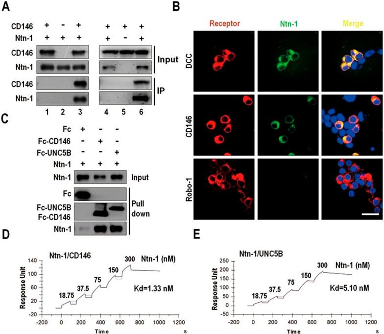
Angiogenesis, a process that newly-formed blood vessels sprout from pre-existing ones, is vital for vertebrate development and adult homeostasis. Previous studies have demonstrated that the neuronal guidance molecule netrin-1 participates in angiogenesis and morphogenesis of the vascular system. Netrin-1 exhibits dual activities in angiogenesis: either promoting or inhibiting angiogenesis. The anti-angiogenic activity of netrin-1 is mediated by UNC5B receptor. However, how netrin-1 promotes angiogenesis remained unclear. Here we report that CD146, an endothelial transmembrane protein of the immunoglobulin superfamily, is a receptor for netrin-1. Netrin-1 binds to CD146 with high affinity, inducing endothelial cell activation and downstream signaling in a CD146-dependent manner. Conditional knockout of the cd146 gene in the murine endothelium or disruption of netrin-CD146 interaction by a specific anti-CD146 antibody blocks or reduces netrin-1-induced angiogenesis. In zebrafish embryos, downregulating either netrin-1a or CD146 results in vascular defects with striking similarity. Moreover, knocking down CD146 blocks ectopic vascular sprouting induced by netrin-1 overexpression. Together, our data uncover CD146 as a previously unknown receptor for netrin-1 and also reveal a functional ligand for CD146 in angiogenesis, demonstrating the involvement of netrin-CD146 signaling in angiogenesis during vertebrate development.

摘要

血管生成是一个从已有的血管中长出新血管的过程,对脊椎动物的发育和成年期的体内平衡至关重要。先前的研究表明,神经导向分子netrin-1参与血管系统的血管生成和形态发生。Netrin-1在血管生成中表现出双重活性:促进或抑制血管生成。Netrin-1的抗血管生成活性由UNC5B受体介导。然而,netrin-1如何促进血管生成仍不清楚。在此,我们报告免疫球蛋白超家族的内皮跨膜蛋白CD146是netrin-1的受体。Netrin-1以高亲和力与CD146结合,以CD146依赖的方式诱导内皮细胞活化和下游信号传导。在小鼠内皮细胞中条件性敲除cd146基因或用特异性抗CD146抗体破坏netrin-CD146相互作用会阻断或减少netrin-1诱导的血管生成。在斑马鱼胚胎中,下调netrin-1a或CD146会导致血管缺陷,且具有惊人的相似性。此外,敲低CD146会阻断netrin-1过表达诱导的异位血管芽生。总之,我们的数据揭示了CD146是netrin-1以前未知的受体,并且还揭示了CD146在血管生成中的功能性配体,证明了netrin-CD146信号传导在脊椎动物发育过程中的血管生成中的作用。

https://cdn.ncbi.nlm.nih.gov/pmc/blobs/dace/4349246/6a955f045038/cr201515f1.jpg

文献AI研究员

20分钟写一篇综述,助力文献阅读效率提升50倍。

立即体验

用中文搜PubMed

大模型驱动的PubMed中文搜索引擎

马上搜索

文档翻译

学术文献翻译模型,支持多种主流文档格式。

立即体验