Suppr超能文献

基于药物的内源性干细胞调节促进体内功能性髓鞘再生。

Drug-based modulation of endogenous stem cells promotes functional remyelination in vivo.

作者信息

Najm Fadi J, Madhavan Mayur, Zaremba Anita, Shick Elizabeth, Karl Robert T, Factor Daniel C, Miller Tyler E, Nevin Zachary S, Kantor Christopher, Sargent Alex, Quick Kevin L, Schlatzer Daniela M, Tang Hong, Papoian Ruben, Brimacombe Kyle R, Shen Min, Boxer Matthew B, Jadhav Ajit, Robinson Andrew P, Podojil Joseph R, Miller Stephen D, Miller Robert H, Tesar Paul J

机构信息

Department of Genetics and Genome Sciences, Case Western Reserve University School of Medicine, Cleveland, Ohio 44106, USA.

Department of Neurosciences, Case Western Reserve University School of Medicine, Cleveland, Ohio 44106, USA.

出版信息

Nature. 2015 Jun 11;522(7555):216-20. doi: 10.1038/nature14335. Epub 2015 Apr 20.

Abstract

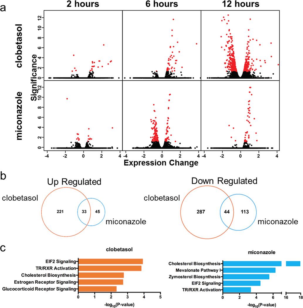
Multiple sclerosis involves an aberrant autoimmune response and progressive failure of remyelination in the central nervous system. Prevention of neural degeneration and subsequent disability requires remyelination through the generation of new oligodendrocytes, but current treatments exclusively target the immune system. Oligodendrocyte progenitor cells are stem cells in the central nervous system and the principal source of myelinating oligodendrocytes. These cells are abundant in demyelinated regions of patients with multiple sclerosis, yet fail to differentiate, thereby representing a cellular target for pharmacological intervention. To discover therapeutic compounds for enhancing myelination from endogenous oligodendrocyte progenitor cells, we screened a library of bioactive small molecules on mouse pluripotent epiblast stem-cell-derived oligodendrocyte progenitor cells. Here we show seven drugs function at nanomolar doses selectively to enhance the generation of mature oligodendrocytes from progenitor cells in vitro. Two drugs, miconazole and clobetasol, are effective in promoting precocious myelination in organotypic cerebellar slice cultures, and in vivo in early postnatal mouse pups. Systemic delivery of each of the two drugs significantly increases the number of new oligodendrocytes and enhances remyelination in a lysolecithin-induced mouse model of focal demyelination. Administering each of the two drugs at the peak of disease in an experimental autoimmune encephalomyelitis mouse model of chronic progressive multiple sclerosis results in striking reversal of disease severity. Immune response assays show that miconazole functions directly as a remyelinating drug with no effect on the immune system, whereas clobetasol is a potent immunosuppressant as well as a remyelinating agent. Mechanistic studies show that miconazole and clobetasol function in oligodendrocyte progenitor cells through mitogen-activated protein kinase and glucocorticoid receptor signalling, respectively. Furthermore, both drugs enhance the generation of human oligodendrocytes from human oligodendrocyte progenitor cells in vitro. Collectively, our results provide a rationale for testing miconazole and clobetasol, or structurally modified derivatives, to enhance remyelination in patients.

摘要

多发性硬化症涉及中枢神经系统中异常的自身免疫反应和髓鞘再生的进行性衰竭。预防神经变性及随后的残疾需要通过生成新的少突胶质细胞来实现髓鞘再生,但目前的治疗仅针对免疫系统。少突胶质前体细胞是中枢神经系统中的干细胞,也是有髓鞘形成能力的少突胶质细胞的主要来源。这些细胞在多发性硬化症患者的脱髓鞘区域大量存在,但无法分化,因此是药物干预的细胞靶点。为了发现能够增强内源性少突胶质前体细胞髓鞘形成的治疗性化合物,我们在小鼠多能上胚层干细胞衍生的少突胶质前体细胞上筛选了一个生物活性小分子文库。在此我们表明,七种药物在纳摩尔剂量下起作用,选择性地增强体外祖细胞中成熟少突胶质细胞的生成。两种药物,咪康唑和氯倍他索,在小脑器官型切片培养物中以及在出生后早期小鼠幼崽体内均能有效促进早熟髓鞘形成。这两种药物的全身给药均显著增加了新少突胶质细胞的数量,并增强了溶血卵磷脂诱导的局灶性脱髓鞘小鼠模型中的髓鞘再生。在慢性进行性多发性硬化症的实验性自身免疫性脑脊髓炎小鼠模型中,在疾病高峰期给予这两种药物中的任何一种,都会使疾病严重程度显著逆转。免疫反应测定表明,咪康唑直接作为一种髓鞘再生药物起作用,对免疫系统无影响,而氯倍他索既是一种有效的免疫抑制剂,也是一种髓鞘再生剂。机制研究表明,咪康唑和氯倍他索分别通过丝裂原活化蛋白激酶和糖皮质激素受体信号通路在少突胶质前体细胞中发挥作用。此外,这两种药物在体外均能增强人少突胶质前体细胞生成人少突胶质细胞的能力。总的来说,我们的结果为测试咪康唑和氯倍他索或其结构修饰衍生物以增强患者的髓鞘再生提供了理论依据。

https://cdn.ncbi.nlm.nih.gov/pmc/blobs/2821/4528969/7e7b2537897c/nihms665856f5.jpg

文献AI研究员

20分钟写一篇综述,助力文献阅读效率提升50倍。

立即体验

用中文搜PubMed

大模型驱动的PubMed中文搜索引擎

马上搜索

文档翻译

学术文献翻译模型,支持多种主流文档格式。

立即体验