Suppr超能文献

蚊虫传代显著改变了受控人类恶性疟原虫感染中的var基因表达。

Mosquito Passage Dramatically Changes var Gene Expression in Controlled Human Plasmodium falciparum Infections.

作者信息

Bachmann Anna, Petter Michaela, Krumkamp Ralf, Esen Meral, Held Jana, Scholz Judith A M, Li Tao, Sim B Kim Lee, Hoffman Stephen L, Kremsner Peter G, Mordmüller Benjamin, Duffy Michael F, Tannich Egbert

机构信息

Bernhard Nocht Institute for Tropical Medicine, Department of Molecular Parasitology, Hamburg, Germany.

Peter Doherty Institute, University of Melbourne, Department of Medicine, Melbourne, Victoria, Australia.

出版信息

PLoS Pathog. 2016 Apr 12;12(4):e1005538. doi: 10.1371/journal.ppat.1005538. eCollection 2016 Apr.

Abstract

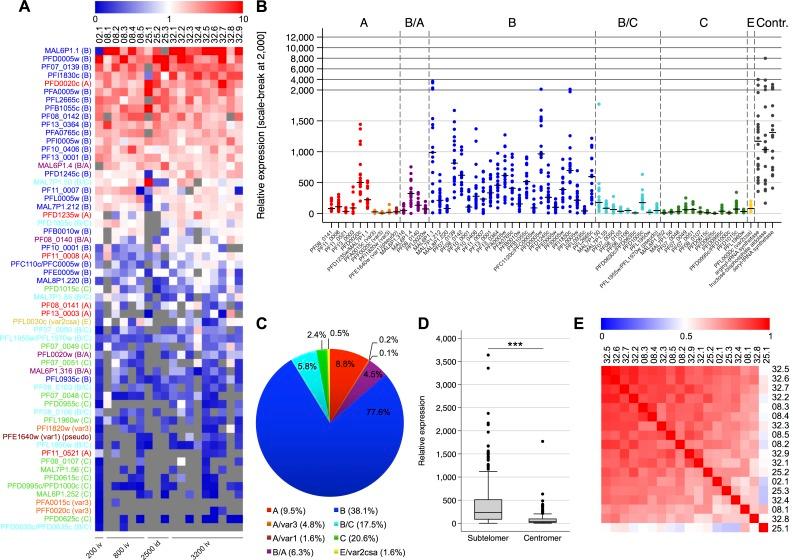
Virulence of the most deadly malaria parasite Plasmodium falciparum is linked to the variant surface antigen PfEMP1, which is encoded by about 60 var genes per parasite genome. Although the expression of particular variants has been associated with different clinical outcomes, little is known about var gene expression at the onset of infection. By analyzing controlled human malaria infections via quantitative real-time PCR, we show that parasite populations from 18 volunteers expressed virtually identical transcript patterns that were dominated by the subtelomeric var gene group B and, to a lesser extent, group A. Furthermore, major changes in composition and frequency of var gene transcripts were detected between the parental parasite culture that was used to infect mosquitoes and Plasmodia recovered from infected volunteers, suggesting that P. falciparum resets its var gene expression during mosquito passage and starts with the broad expression of a specific subset of var genes when entering the human blood phase.

摘要

最致命的疟原虫——恶性疟原虫的毒力与可变表面抗原PfEMP1有关,每个寄生虫基因组约有60个var基因编码该抗原。尽管特定变体的表达与不同的临床结果相关,但对于感染初期var基因的表达情况却知之甚少。通过定量实时PCR分析受控人类疟疾感染,我们发现18名志愿者体内的寄生虫群体表达的转录本模式几乎相同,主要由亚端粒var基因B组主导,A组的影响较小。此外,在用于感染蚊子的亲代寄生虫培养物和从受感染志愿者体内回收的疟原虫之间,检测到var基因转录本的组成和频率发生了重大变化,这表明恶性疟原虫在蚊子传播过程中重置了其var基因表达,并在进入人类血液阶段时开始广泛表达特定的var基因子集。

https://cdn.ncbi.nlm.nih.gov/pmc/blobs/11a3/4829248/330cb97863bf/ppat.1005538.g001.jpg

文献AI研究员

20分钟写一篇综述,助力文献阅读效率提升50倍。

立即体验

用中文搜PubMed

大模型驱动的PubMed中文搜索引擎

马上搜索

文档翻译

学术文献翻译模型,支持多种主流文档格式。

立即体验