Suppr超能文献

进化引导的功能分析揭示了哺乳动物中IFIT1基因编码的多种抗病毒特异性。

Evolution-guided functional analyses reveal diverse antiviral specificities encoded by IFIT1 genes in mammals.

作者信息

Daugherty Matthew D, Schaller Aaron M, Geballe Adam P, Malik Harmit S

机构信息

Division of Basic Sciences, Fred Hutchinson Cancer Research Center, Seattle, United States.

Howard Hughes Medical Institute, Fred Hutchinson Cancer Research Center, Seattle, United States.

出版信息

Elife. 2016 May 31;5:e14228. doi: 10.7554/eLife.14228.

Abstract

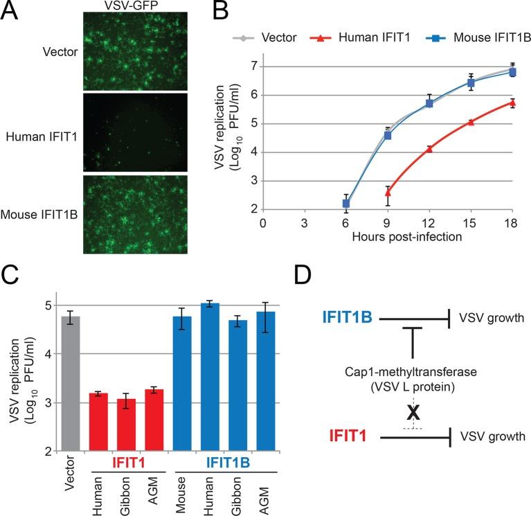
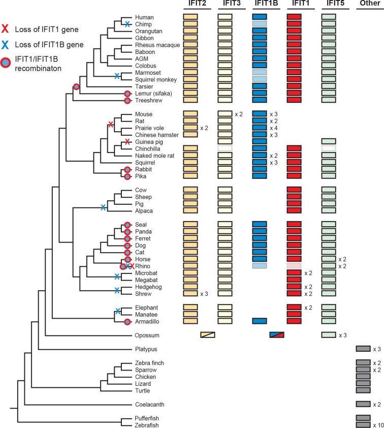
IFIT (interferon-induced with tetratricopeptide repeats) proteins are critical mediators of mammalian innate antiviral immunity. Mouse IFIT1 selectively inhibits viruses that lack 2'O-methylation of their mRNA 5' caps. Surprisingly, human IFIT1 does not share this antiviral specificity. Here, we resolve this discrepancy by demonstrating that human and mouse IFIT1 have evolved distinct functions using a combination of evolutionary, genetic and virological analyses. First, we show that human IFIT1 and mouse IFIT1 (renamed IFIT1B) are not orthologs, but are paralogs that diverged >100 mya. Second, using a yeast genetic assay, we show that IFIT1 and IFIT1B proteins differ in their ability to be suppressed by a cap 2'O-methyltransferase. Finally, we demonstrate that IFIT1 and IFIT1B have divergent antiviral specificities, including the discovery that only IFIT1 proteins inhibit a virus encoding a cap 2'O-methyltransferase. These functional data, combined with widespread turnover of mammalian IFIT genes, reveal dramatic species-specific differences in IFIT-mediated antiviral repertoires.

摘要

含四肽重复序列的干扰素诱导蛋白(IFIT)是哺乳动物先天性抗病毒免疫的关键介质。小鼠IFIT1选择性抑制其mRNA 5'帽缺乏2'-O-甲基化的病毒。令人惊讶的是,人类IFIT1并不具有这种抗病毒特异性。在这里,我们通过结合进化、遗传和病毒学分析,证明人类和小鼠IFIT1具有不同的功能,从而解决了这一差异。首先,我们表明人类IFIT1和小鼠IFIT1(重新命名为IFIT1B)不是直系同源物,而是在超过1亿年前分化的旁系同源物。其次,使用酵母遗传检测,我们表明IFIT1和IFIT1B蛋白在被帽2'-O-甲基转移酶抑制的能力上存在差异。最后,我们证明IFIT1和IFIT1B具有不同的抗病毒特异性,包括发现只有IFIT1蛋白能抑制编码帽2'-O-甲基转移酶的病毒。这些功能数据,结合哺乳动物IFIT基因的广泛更替,揭示了IFIT介导的抗病毒库中显著的物种特异性差异。

https://cdn.ncbi.nlm.nih.gov/pmc/blobs/f78e/4887208/be46306a00b7/elife-14228-fig1.jpg

文献AI研究员

20分钟写一篇综述,助力文献阅读效率提升50倍。

立即体验

用中文搜PubMed

大模型驱动的PubMed中文搜索引擎

马上搜索

文档翻译

学术文献翻译模型,支持多种主流文档格式。

立即体验