Suppr超能文献

EZH2抑制在滑膜肉瘤人源模型中诱导抗肿瘤活性的临床前证据

Preclinical Evidence of Anti-Tumor Activity Induced by EZH2 Inhibition in Human Models of Synovial Sarcoma.

作者信息

Kawano Satoshi, Grassian Alexandra R, Tsuda Masumi, Knutson Sarah K, Warholic Natalie M, Kuznetsov Galina, Xu Shanqin, Xiao Yonghong, Pollock Roy M, Smith Jesse S, Kuntz Kevin K, Ribich Scott, Minoshima Yukinori, Matsui Junji, Copeland Robert A, Tanaka Shinya, Keilhack Heike

机构信息

Eisai Co., Ltd., Tsukuba, Ibaraki, Japan.

Epizyme Inc., Cambridge, Massachusetts, United States of America.

出版信息

PLoS One. 2016 Jul 8;11(7):e0158888. doi: 10.1371/journal.pone.0158888. eCollection 2016.

Abstract

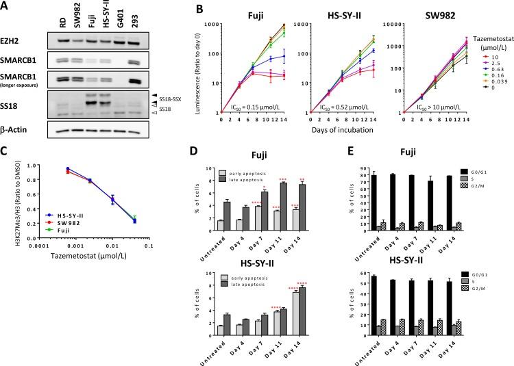
The catalytic activities of covalent and ATP-dependent chromatin remodeling are central to regulating the conformational state of chromatin and the resultant transcriptional output. The enzymes that catalyze these activities are often contained within multiprotein complexes in nature. Two such multiprotein complexes, the polycomb repressive complex 2 (PRC2) methyltransferase and the SWItch/Sucrose Non-Fermentable (SWI/SNF) chromatin remodeler have been reported to act in opposition to each other during development and homeostasis. An imbalance in their activities induced by mutations/deletions in complex members (e.g. SMARCB1) has been suggested to be a pathogenic mechanism in certain human cancers. Here we show that preclinical models of synovial sarcoma-a cancer characterized by functional SMARCB1 loss via its displacement from the SWI/SNF complex through the pathognomonic SS18-SSX fusion protein-display sensitivity to pharmacologic inhibition of EZH2, the catalytic subunit of PRC2. Treatment with tazemetostat, a clinical-stage, selective and orally bioavailable small-molecule inhibitor of EZH2 enzymatic activity reverses a subset of synovial sarcoma gene expression and results in concentration-dependent cell growth inhibition and cell death specifically in SS18-SSX fusion-positive cells in vitro. Treatment of mice bearing either a cell line or two patient-derived xenograft models of synovial sarcoma leads to dose-dependent tumor growth inhibition with correlative inhibition of trimethylation levels of the EZH2-specific substrate, lysine 27 on histone H3. These data demonstrate a dependency of SS18-SSX-positive, SMARCB1-deficient synovial sarcomas on EZH2 enzymatic activity and suggests the potential utility of EZH2-targeted drugs in these genetically defined cancers.

摘要

共价和ATP依赖的染色质重塑的催化活性对于调节染色质的构象状态和最终的转录输出至关重要。催化这些活性的酶在自然界中通常包含在多蛋白复合物中。据报道,两种这样的多蛋白复合物,即多梳抑制复合物2(PRC2)甲基转移酶和SWItch/蔗糖非发酵(SWI/SNF)染色质重塑因子在发育和体内平衡过程中相互拮抗。复合物成员(如SMARCB1)的突变/缺失所导致的它们活性的失衡被认为是某些人类癌症的致病机制。在这里,我们表明滑膜肉瘤的临床前模型——一种通过特征性的SS18-SSX融合蛋白使其从SWI/SNF复合物中移位而导致功能性SMARCB1缺失为特征的癌症——对PRC2的催化亚基EZH2的药理抑制表现出敏感性。用他泽司他(一种临床阶段、选择性且口服生物可利用的EZH2酶活性小分子抑制剂)治疗可逆转一部分滑膜肉瘤基因表达,并导致体外SS18-SSX融合阳性细胞中浓度依赖性的细胞生长抑制和细胞死亡。用细胞系或两种患者来源的滑膜肉瘤异种移植模型处理小鼠会导致剂量依赖性的肿瘤生长抑制,并伴随着EZH2特异性底物组蛋白H3上赖氨酸27三甲基化水平的相关抑制。这些数据证明了SS18-SSX阳性、SMARCB1缺陷的滑膜肉瘤对EZH2酶活性的依赖性,并提示了EZH2靶向药物在这些基因定义的癌症中的潜在效用。

https://cdn.ncbi.nlm.nih.gov/pmc/blobs/2bb5/4938529/1a65d5e45479/pone.0158888.g001.jpg

文献AI研究员

20分钟写一篇综述,助力文献阅读效率提升50倍。

立即体验

用中文搜PubMed

大模型驱动的PubMed中文搜索引擎

马上搜索

文档翻译

学术文献翻译模型,支持多种主流文档格式。

立即体验