Suppr超能文献

一个涉及miR-29c和Sp1的调控环路增强了TGF-β1介导的肺癌上皮-间质转化。

A regulatory loop involving miR-29c and Sp1 elevates the TGF-β1 mediated epithelial-to-mesenchymal transition in lung cancer.

作者信息

Zhang Hai-Wei, Wang En-Wen, Li Li-Xian, Yi Shou-Hui, Li Lu-Chun, Xu Fa-Liang, Wang Dong-Lin, Wu Yong-Zhong, Nian Wei-Qi

机构信息

Key Laboratory of Oncology, Chongqing Cancer Institute, Chongqing Cancer Hospital, Chongqing Cancer Center, Chongqing, China.

Chongqing Key Laboratory of Translational Research for Cancer Metastasis and Individualized Treatment, Chongqing Cancer Institute, Chongqing, China.

出版信息

Oncotarget. 2016 Dec 27;7(52):85905-85916. doi: 10.18632/oncotarget.13137.

Abstract

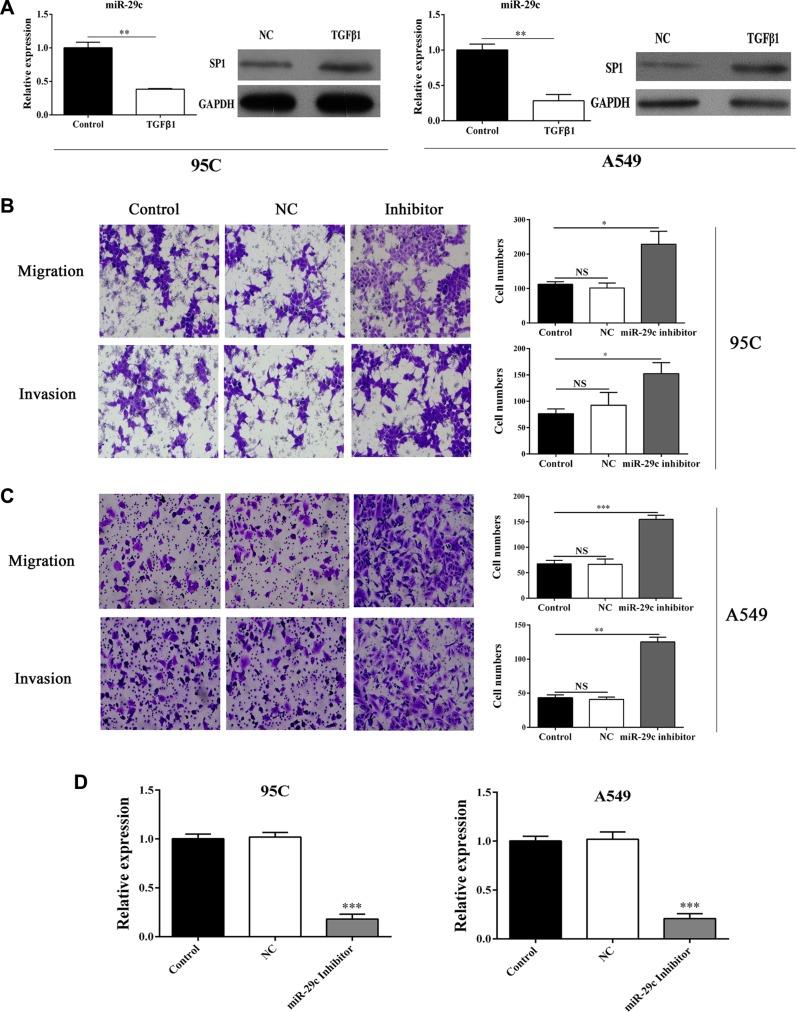
Specificity protein1 (Sp1) is required for TGF-β-induced epithelial-to-mesenchymal transition (EMT) which has been demonstrated to aggravate the progression of cancer including lung cancer. microRNA-29c (miR-29c) is identified to inhibit EMT, but the correlation between miR-29c and Sp1 in human lung cancer remain incompletely clarified. Here, we confirmed decreased expression of miR-29c and enhanced expression of Sp1 in lung cancer tissues (n = 20) and found that Sp1 could be targeted and inhibited by miR-29c. Besides, the expression of miR-29c was down-regulated in high-metastatic lung cancer cell lines and TGF-β1-treated cells. The inhibition of miR-29c or overexpression of Sp1 in 95C and A549 cells dramatically enhanced the cell migration and invasion, and also induced the decrease in the expression of epithelial markers, e.g. thyroid transcription factor 1 (TTF-1) and E-cadherin, together with an increase in mesenchymal markers including vimentin, α-smooth muscle actin (α-SMA), which could be restored by overexpression of miR-29c mimics during the TGF-β-induced EMT. Moreover, dual-luciferase reporter assay was performed and the results indicated that miR-29c/Sp1 could form an auto-regulatory loop with TGF-β1, which impaired TGFB1 transcription. Furthermore, miR-29c overexpression could abrogate the tumor progression and inhibit the Sp1/TGF-β expressions in vivo, indicating that miR-29c could be a tumor suppressor and repress the Sp1/TGF-β axis-induced EMT in lung cancer.

摘要

特异性蛋白1(Sp1)是转化生长因子-β(TGF-β)诱导上皮-间质转化(EMT)所必需的,而EMT已被证明会加剧包括肺癌在内的癌症进展。已确定微小RNA-29c(miR-29c)可抑制EMT,但miR-29c与人类肺癌中Sp1之间的相关性仍未完全阐明。在此,我们证实了肺癌组织(n = 20)中miR-29c表达降低以及Sp1表达增强,并发现Sp1可被miR-29c靶向抑制。此外,高转移肺癌细胞系和经TGF-β1处理的细胞中miR-29c的表达下调。在95C和A549细胞中抑制miR-29c或过表达Sp1显著增强了细胞迁移和侵袭能力,还导致上皮标志物如甲状腺转录因子1(TTF-1)和E-钙黏蛋白的表达降低,同时间充质标志物波形蛋白、α-平滑肌肌动蛋白(α-SMA)增加,而在TGF-β诱导的EMT过程中过表达miR-29c模拟物可使其恢复。此外,进行了双荧光素酶报告基因测定,结果表明miR-29c/Sp1可与TGF-β1形成自调节环,从而损害TGFB1转录。此外,miR-29c过表达可在体内消除肿瘤进展并抑制Sp1/TGF-β表达,表明miR-29c可能是一种肿瘤抑制因子,并可抑制Sp1/TGF-β轴诱导的肺癌EMT。

https://cdn.ncbi.nlm.nih.gov/pmc/blobs/1870/5349884/e70a1fde20e6/oncotarget-07-85905-g001.jpg

文献AI研究员

20分钟写一篇综述,助力文献阅读效率提升50倍。

立即体验

用中文搜PubMed

大模型驱动的PubMed中文搜索引擎

马上搜索

文档翻译

学术文献翻译模型,支持多种主流文档格式。

立即体验