Suppr超能文献

膀胱癌中肿瘤浸润免疫细胞及ceRNA网络的构建与分析

The Construction and Analysis of Tumor-Infiltrating Immune Cells and ceRNA Networks in Bladder Cancer.

作者信息

Jiang Aimin, Liu Na, Bai Shuheng, Wang Jingjing, Gao Huan, Zheng Xiaoqiang, Fu Xiao, Ren Mengdi, Zhang Xiaoni, Tian Tao, Ruan Zhiping, Yao Yu, Liang Xuan

机构信息

Department of Medical Oncology, The First Affiliated Hospital of Xi'an Jiaotong University, Xi'an, China.

Department of Radiotherapy Oncology, The First Affiliated Hospital of Xi'an Jiaotong University, Xi'an, China.

出版信息

Front Genet. 2020 Dec 18;11:605767. doi: 10.3389/fgene.2020.605767. eCollection 2020.

Abstract

BACKGROUND

Bladder cancer (BLCA) is the 11th most common malignancy worldwide. Although significant improvements have been made in screening, diagnosis, and precise management in recent years, the prognosis of BLCA remains bleak.

OBJECTIVES

This study aimed to investigate the prognostic significance of tumor-infiltrating immune cells and construct ceRNA networks in BLCA patients.

METHODS

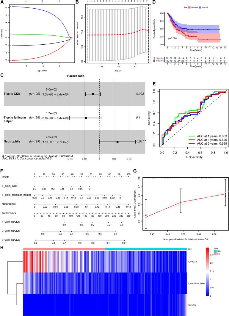
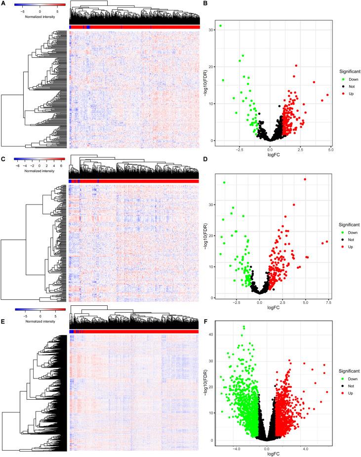
The expression data of BLCA patients were obtained from The Cancer Genome Atlas (TCGA) database. A competing endogenous RNA (ceRNA) network was constructed to identify the hub genes involved in the prognosis of BLCA. The CIBERSORT algorithm was utilized to investigate the infiltration levels of 22 subsets of immune cells. Ultimately, the nomogram was generated to visualize the survival probability of each patient, with the calibration curve being performed to assess its performance. Furthermore, the Pearson correlation test was used to explore the correlation between the identified hub genes in the ceRNA network and the prognostic-related immune cells.

RESULTS

A total of eight elements in the ceRNA network were considered as key members and correlated with the prognosis of BLCA, including , , , , , , , and . T cells CD8, T cells follicular helper (Tfh), and neutrophils were identified as independent prognostic factors in BLCA. The co-expression analysis showed that there was a significant correlation between the identified hub genes and immune cells.

CONCLUSION

Our results suggest that the mechanism of regulates the expression of and , and the infiltration of Tfh and neutrophils might play pivotal roles in the progression of BLCA.

摘要

背景

膀胱癌(BLCA)是全球第11大常见恶性肿瘤。尽管近年来在筛查、诊断和精准治疗方面取得了显著进展,但BLCA的预后仍然不容乐观。

目的

本研究旨在探讨肿瘤浸润免疫细胞的预后意义,并构建BLCA患者的竞争性内源RNA(ceRNA)网络。

方法

从癌症基因组图谱(TCGA)数据库获取BLCA患者的表达数据。构建ceRNA网络以识别参与BLCA预后的关键基因。利用CIBERSORT算法研究22种免疫细胞亚群的浸润水平。最终,生成列线图以直观显示每位患者的生存概率,并进行校准曲线以评估其性能。此外,使用Pearson相关性检验来探索ceRNA网络中鉴定出的关键基因与预后相关免疫细胞之间的相关性。

结果

ceRNA网络中的总共八个元素被视为关键成员,并与BLCA的预后相关,包括 , , , , , , ,和 。CD8 + T细胞、滤泡辅助性T细胞(Tfh)和中性粒细胞被确定为BLCA的独立预后因素。共表达分析表明,鉴定出的关键基因与免疫细胞之间存在显著相关性。

结论

我们的结果表明, 的机制调节 和 的表达,并且Tfh和中性粒细胞的浸润可能在BLCA的进展中起关键作用。

https://cdn.ncbi.nlm.nih.gov/pmc/blobs/3111/7775311/8acebf1a79a3/fgene-11-605767-g001.jpg

文献AI研究员

20分钟写一篇综述,助力文献阅读效率提升50倍。

立即体验

用中文搜PubMed

大模型驱动的PubMed中文搜索引擎

马上搜索

文档翻译

学术文献翻译模型,支持多种主流文档格式。

立即体验