Suppr超能文献

白细胞介素-4和白细胞介素-13可增强人结肠癌细胞中与NADPH氧化酶1相关的增殖作用。

Interleukin-4 and interleukin-13 increase NADPH oxidase 1-related proliferation of human colon cancer cells.

作者信息

Liu Han, Antony Smitha, Roy Krishnendu, Juhasz Agnes, Wu Yongzhong, Lu Jiamo, Meitzler Jennifer L, Jiang Guojian, Polley Eric, Doroshow James H

机构信息

Division of Cancer Treatment and Diagnosis, National Cancer Institute, Bethesda, Maryland, USA.

The Center for Cancer Research, National Cancer Institute, Bethesda, Maryland, USA.

出版信息

Oncotarget. 2017 Jun 13;8(24):38113-38135. doi: 10.18632/oncotarget.17494.

Abstract

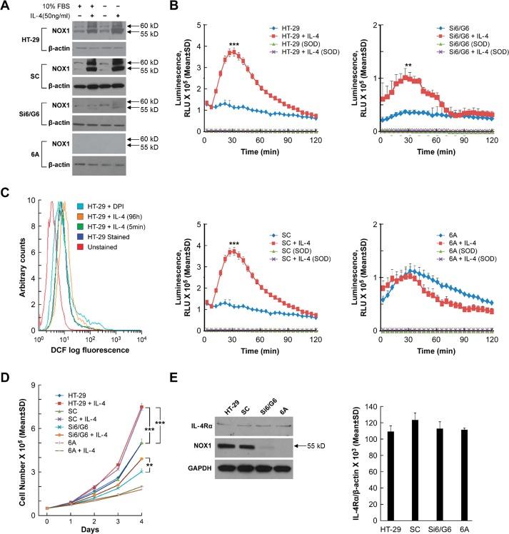
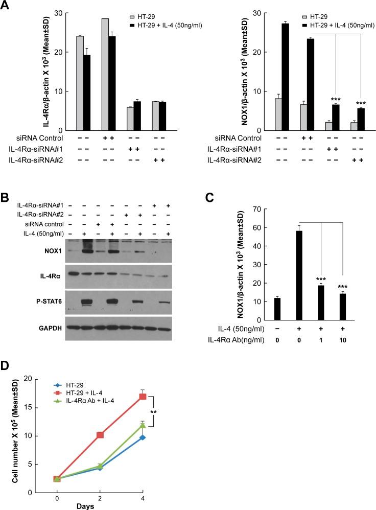
Human colon cancers express higher levels of NADPH oxidase 1 [NOX1] than adjacent normal epithelium. It has been suggested that reactive oxygen species [ROS] derived from NOX1 contribute to DNA damage and neoplastic transformation in the colon, particularly during chronic inflammatory stress. However, the mechanism(s) underlying increased NOX1 expression in malignant tumors or chronic inflammatory states involving the intestine are poorly characterized. We examined the effects of two pro-inflammatory cytokines, IL-4 and IL-13, on the regulation of NOX1. NOX1 expression was increased 4- to 5-fold in a time- and concentration-dependent manner by both cytokines in human colon cancer cell lines when a functional Type II IL-4 receptor was present. Increased NOX1 transcription following IL-4/IL-13 exposure was mediated by JAK1/STAT6 signaling, was associated with a ROS-related inhibition of protein tyrosine phosphatase activity, and was dependent upon activation and specific binding of GATA3 to the NOX1 promoter. NOX1-mediated ROS production increased cell cycle progression through S-phase leading to a significant increase in cellular proliferation. Evaluation of twenty pairs of surgically-resected colon cancers and their associated uninvolved adjacent colonic epithelium demonstrated a significant increase in the active form of NOX1, NOX1-L, in tumors compared to normal tissues, and a significant correlation between the expression levels of NOX1 and the Type II IL-4 receptor in tumor and the uninvolved colon. These studies imply that NOX1 expression, mediated by IL-4/IL-13, could contribute to an oxidant milieu capable of supporting the initiation or progression of colonic cancer, suggesting a role for NOX1 as a therapeutic target.

摘要

与相邻的正常上皮组织相比,人类结肠癌中NADPH氧化酶1(NOX1)的表达水平更高。有人提出,源自NOX1的活性氧(ROS)会导致结肠中的DNA损伤和肿瘤转化,尤其是在慢性炎症应激期间。然而,在涉及肠道的恶性肿瘤或慢性炎症状态下,NOX1表达增加的潜在机制仍不清楚。我们研究了两种促炎细胞因子IL-4和IL-13对NOX1调节的影响。当存在功能性II型IL-4受体时,这两种细胞因子均可在人结肠癌细胞系中以时间和浓度依赖性方式使NOX1表达增加4至5倍。IL-4/IL-13暴露后NOX1转录的增加由JAK1/STAT6信号传导介导,与ROS相关的蛋白酪氨酸磷酸酶活性抑制有关,并依赖于GATA3激活并特异性结合到NOX1启动子。NOX1介导的ROS产生增加了细胞通过S期的周期进程,导致细胞增殖显著增加。对20对手术切除的结肠癌及其相关的未受累相邻结肠上皮进行评估,结果显示与正常组织相比,肿瘤中NOX1的活性形式NOX1-L显著增加,并且肿瘤和未受累结肠中NOX1与II型IL-4受体的表达水平之间存在显著相关性。这些研究表明,由IL-4/IL-13介导的NOX1表达可能有助于形成能够支持结肠癌起始或进展的氧化环境,这表明NOX1作为治疗靶点具有一定作用。

https://cdn.ncbi.nlm.nih.gov/pmc/blobs/e92b/5503519/de8a6f0ecd15/oncotarget-08-38113-g001.jpg

文献AI研究员

20分钟写一篇综述,助力文献阅读效率提升50倍。

立即体验

用中文搜PubMed

大模型驱动的PubMed中文搜索引擎

马上搜索

文档翻译

学术文献翻译模型,支持多种主流文档格式。

立即体验