Suppr超能文献

青蒿叶提取物抑制高脂饮食诱导肥胖大鼠3T3-L1细胞脂肪生成及肥胖

Annual Wormwood Leaf Inhibits the Adipogenesis of 3T3-L1 and Obesity in High-Fat Diet-Induced Obese Rats.

作者信息

Song Yuno, Lee Soo-Jung, Jang Sun-Hee, Kim Tae Hoon, Kim Hong-Duck, Kim Sung-Woo, Won Chung-Kil, Cho Jae-Hyeon

机构信息

Institute of Animal Medicine, College of Veterinary Medicine, Gyeongsang National University, Jinju 660-701, Korea.

Department of Foods and Nutrition, Gyeongsang National University, Jinju 660-701, Korea.

出版信息

Nutrients. 2017 May 28;9(6):554. doi: 10.3390/nu9060554.

Abstract

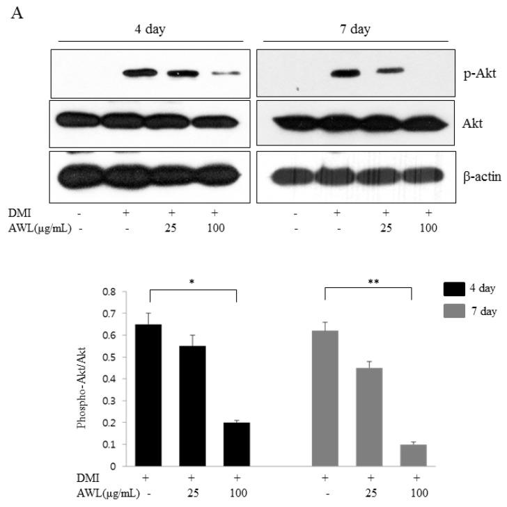
Annual wormwood (AW) ( L.) has anti-malarial, anti-bacterial, anti-oxidant, anti-tumour, and anti-inflammatory activities. In the present study, we evaluated the effects of annual wormwood leaves (AWL) on adipocyte differentiation in 3T3-L1 cells and high-fat diet (HFD)-induced obese rats. 3T3-L1 adipocytes and HFD-induced obese rats were treated with AWL, and its effect on gene expression was analyzed using RT-PCR and Western blotting experiments. Treatment with AWL effectively prevented triglyceride accumulation during adipogenesis in a dose-dependent manner. Consistently, AWL suppressed the differentiation of 3T3-L1 preadipocytes into adipocytes through the downregulation of dexamethasone, 3-isobutyl-1- methylxanthine, and insulin (DMI)-induced serine/threonine kinase protein kinase B (PKB/Akt) activation and the expression of adipogenic genes, including the CCAAT/enhancer binding protein-α (C/EBPα) and peroximal proliferator-activated receptor-γ (PPARγ). Moreover, the expression of adipocyte fatty acid-binding protein 4 (aP2), which is a known PPARγ-target gene, was downregulated by AWL treatment. Oral administration of AWL extracts significantly decreased the body weight gain, adipose tissue mass, adipocyte cell size, serum triglyceride (TG), and total cholesterol (TC) levels in HFD-induced obese rats. These results provide novel insight into the molecular mechanisms underlying the anti-obesity effects of AWL that are mediated by the downregulation of the expression of major adipogenic transcription factors, C/EBPα and PPARγ and Akt signalling.

摘要

青蒿(Artemisia annua (L.))具有抗疟疾、抗菌、抗氧化、抗肿瘤和抗炎活性。在本研究中,我们评估了青蒿叶(AWL)对3T3-L1细胞脂肪细胞分化以及高脂饮食(HFD)诱导的肥胖大鼠的影响。用AWL处理3T3-L1脂肪细胞和HFD诱导的肥胖大鼠,并通过逆转录聚合酶链反应(RT-PCR)和蛋白质免疫印迹实验分析其对基因表达的影响。AWL处理以剂量依赖性方式有效防止脂肪生成过程中甘油三酯的积累。同样,AWL通过下调地塞米松、3-异丁基-1-甲基黄嘌呤和胰岛素(DMI)诱导的丝氨酸/苏氨酸激酶蛋白激酶B(PKB/Akt)激活以及包括CCAAT/增强子结合蛋白-α(C/EBPα)和过氧化物酶体增殖物激活受体-γ(PPARγ)在内的脂肪生成基因的表达,抑制3T3-L1前脂肪细胞向脂肪细胞的分化。此外,AWL处理下调了已知的PPARγ靶基因脂肪细胞脂肪酸结合蛋白4(aP2)的表达。口服AWL提取物可显著降低HFD诱导的肥胖大鼠的体重增加、脂肪组织质量、脂肪细胞大小、血清甘油三酯(TG)和总胆固醇(TC)水平。这些结果为AWL通过下调主要脂肪生成转录因子C/EBPα和PPARγ的表达以及Akt信号传导介导的抗肥胖作用的分子机制提供了新的见解。

https://cdn.ncbi.nlm.nih.gov/pmc/blobs/9b98/5490533/49c7b256a083/nutrients-09-00554-g001a.jpg

文献AI研究员

20分钟写一篇综述,助力文献阅读效率提升50倍。

立即体验

用中文搜PubMed

大模型驱动的PubMed中文搜索引擎

马上搜索

文档翻译

学术文献翻译模型,支持多种主流文档格式。

立即体验