Suppr超能文献

单核细胞衍生巨噬细胞中的糖皮质激素受体对心脏梗死修复和重塑至关重要。

The glucocorticoid receptor in monocyte-derived macrophages is critical for cardiac infarct repair and remodeling.

作者信息

Galuppo Paolo, Vettorazzi Sabine, Hövelmann Julian, Scholz Claus-Jürgen, Tuckermann Jan Peter, Bauersachs Johann, Fraccarollo Daniela

机构信息

Department of Cardiology and Angiology, Hannover Medical School, Hannover, Germany.

Institute of Comparative Molecular Endocrinology, University of Ulm, Ulm, Germany.

出版信息

FASEB J. 2017 Nov;31(11):5122-5132. doi: 10.1096/fj.201700317R. Epub 2017 Aug 2.

Abstract

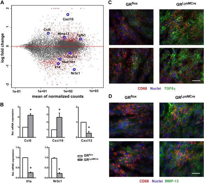
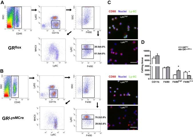
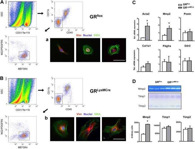
Cell- and tissue-specific actions of glucocorticoids are mediated by the glucocorticoid receptor. Here, we demonstrate that the glucocorticoid receptor (GR) in macrophages is essential for cardiac healing after myocardial infarction. Compared with GR (wild-type controls), GR mice that lacked GR in myeloid cells showed increased acute mortality as a result of cardiac rupture. Seven days after left coronary artery ligation, GR mice exhibited worse cardiac function and adverse remodeling associated with impaired scar formation and angiogenic response to ischemic injury. Inactivation of GR altered the functional differentiation/maturation of monocyte-derived macrophages in the infarcted myocardium. Mechanistically, CD45/CD11b/Ly6G/F4/80 macrophages isolated from GR infarcts showed deregulation of factors that control inflammation, neovascularization, collagen degradation, and scar tissue formation. Moreover, we demonstrate that cardiac fibroblasts sorted from the ischemic myocardium of GR mice compared with cells isolated from injured GR hearts displayed higher matrix metalloproteinase 2 expression, and we provide evidence that the macrophage GR regulates myofibroblast differentiation in the infarct microenvironment during the early phase of wound healing. In summary, GR signaling in macrophages, playing a crucial role in tissue-repairing mechanisms, could be a potential therapeutic target during wound healing after ischemic myocardial injury.-Galuppo, P., Vettorazzi, S., Hövelmann, J., Scholz, C.-J., Tuckermann, J. P., Bauersachs, J., Fraccarollo, D. The glucocorticoid receptor in monocyte-derived macrophages is critical for cardiac infarct repair and remodeling.

摘要

糖皮质激素的细胞和组织特异性作用由糖皮质激素受体介导。在此,我们证明巨噬细胞中的糖皮质激素受体(GR)对心肌梗死后的心脏愈合至关重要。与GR(野生型对照)相比,髓系细胞中缺乏GR的GR小鼠因心脏破裂导致急性死亡率增加。左冠状动脉结扎7天后,GR小鼠表现出更差的心脏功能和不良重塑,伴有瘢痕形成受损和对缺血性损伤的血管生成反应受损。GR的失活改变了梗死心肌中单核细胞衍生巨噬细胞的功能分化/成熟。从机制上讲,从GR梗死灶分离的CD45/CD11b/Ly6G/F4/80巨噬细胞显示出控制炎症、新生血管形成、胶原降解和瘢痕组织形成的因子失调。此外,我们证明,与从受伤的GR心脏分离的细胞相比,从GR小鼠缺血心肌中分选的心脏成纤维细胞显示出更高的基质金属蛋白酶2表达,并且我们提供证据表明巨噬细胞GR在伤口愈合早期调节梗死微环境中的肌成纤维细胞分化。总之,巨噬细胞中的GR信号在组织修复机制中起关键作用,可能是缺血性心肌损伤后伤口愈合期间的潜在治疗靶点。-加卢波,P.,韦托拉齐,S.,赫弗尔曼,J.,朔尔茨,C.-J.,图克曼,J.P.,鲍尔萨克斯,J.,弗拉卡罗洛,D.单核细胞衍生巨噬细胞中的糖皮质激素受体对心脏梗死修复和重塑至关重要。

https://cdn.ncbi.nlm.nih.gov/pmc/blobs/139a/5636710/800221aad84a/fasebj201700317Rf1.jpg

文献AI研究员

20分钟写一篇综述,助力文献阅读效率提升50倍。

立即体验

用中文搜PubMed

大模型驱动的PubMed中文搜索引擎

马上搜索

文档翻译

学术文献翻译模型,支持多种主流文档格式。

立即体验