Suppr超能文献

- 扩充的自然杀伤细胞的典型表型标志物与功能潜能的解偶联。

An Uncoupling of Canonical Phenotypic Markers and Functional Potency of -Expanded Natural Killer Cells.

机构信息

Ben Towne Center for Childhood Cancer Research, Seattle Children's Research Institute, Seattle, WA, United States.

Department of Pediatrics, Carbone Comprehensive Cancer Center, University of Wisconsin School of Medicine and Public Health, Madison, WI, United States.

出版信息

Front Immunol. 2018 Feb 2;9:150. doi: 10.3389/fimmu.2018.00150. eCollection 2018.

Abstract

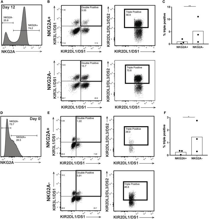
Recent advances in cellular therapies for patients with cancer, including checkpoint blockade and -expanded, tumor-specific T cells, have demonstrated that targeting the immune system is a powerful approach to the elimination of tumor cells. Clinical efforts have also demonstrated limitations, however, including the potential for tumor cell antigenic drift and neoantigen formation, which promote tumor escape and recurrence, as well as rapid onset of T cell exhaustion . These findings suggest that antigen unrestricted cells, such as natural killer (NK) cells, may be beneficial for use as an alternative to or in combination with T cell based approaches. Although highly effective in lysing transformed cells, to date, few clinical trials have demonstrated antitumor function or persistence of transferred NK cells. Several recent studies describe methods to expand NK cells for adoptive transfer, although the effects of expansion are not fully understood. We therefore explored the impact of a clinically validated 12-day expansion protocol using a K562 cell line expressing membrane-bound IL-15 and 4-1BB ligand with high-dose soluble IL-2 on the phenotype and functions of NK cells from healthy donors. Following expansions using this protocol, we found expression of surface proteins that implicate preferential expansion of NK cells that are not fully mature, as is typically associated with highly cytotoxic NK cell subsets. Despite increased expression of markers associated with functional exhaustion in T cells, we found that -expanded NK cells retained cytokine production capacity and had enhanced tumor cell cytotoxicity. The preferential expansion of an NK cell subset that is phenotypically immature and functionally pleiotropic suggests that adoptively transferred cells may persist better when compared with previous methods using this approach. expansion does not quell killer immunoglobulin-like receptor diversity, allowing responsiveness to various factors that may influence activation and inhibition. Collectively, our data suggest that in addition to robust NK cell expansion that has been described using this method, expanded NK cells may represent an ideal cell therapy that is longer lived, highly potent, and responsive to an array of activating and inhibitory signals.

摘要

近年来,癌症患者的细胞疗法取得了进展,包括检查点阻断和扩增的、肿瘤特异性 T 细胞,这些研究表明靶向免疫系统是消除肿瘤细胞的一种强有力的方法。然而,临床努力也显示出了一些局限性,包括肿瘤细胞抗原漂移和新抗原形成的可能性,这促进了肿瘤的逃逸和复发,以及 T 细胞衰竭的快速发生。这些发现表明,抗原不受限制的细胞,如自然杀伤 (NK) 细胞,可能作为替代或与基于 T 细胞的方法联合使用是有益的。尽管 NK 细胞在裂解转化细胞方面非常有效,但迄今为止,很少有临床试验证明转移 NK 细胞具有抗肿瘤功能或持久性。最近的几项研究描述了扩增 NK 细胞用于过继转移的方法,尽管扩增的效果还不完全清楚。因此,我们探索了使用表达膜结合型 IL-15 和 4-1BB 配体的 K562 细胞系和高剂量可溶性 IL-2 的经过临床验证的 12 天扩增方案对来自健康供体的 NK 细胞表型和功能的影响。使用该方案进行扩增后,我们发现表达的表面蛋白表明优先扩增不完全成熟的 NK 细胞,这通常与高度细胞毒性的 NK 细胞亚群相关。尽管 T 细胞中与功能衰竭相关的标志物表达增加,但我们发现扩增的 NK 细胞保留了细胞因子产生能力,并增强了对肿瘤细胞的细胞毒性。优先扩增表型不成熟和功能多样的 NK 细胞亚群表明,与以前使用该方法的方法相比,过继转移的细胞可能更好地持续存在。扩增不会抑制杀伤免疫球蛋白样受体的多样性,允许对各种可能影响激活和抑制的因素做出反应。总的来说,我们的数据表明,除了使用这种方法已经描述的强大的 NK 细胞扩增之外,扩增的 NK 细胞可能代表一种理想的细胞治疗方法,具有更长的寿命、更高的效力,并且对一系列激活和抑制信号有反应。

https://cdn.ncbi.nlm.nih.gov/pmc/blobs/b93c/5801405/564256ada8db/fimmu-09-00150-g001.jpg

文献AI研究员

20分钟写一篇综述,助力文献阅读效率提升50倍。

立即体验

用中文搜PubMed

大模型驱动的PubMed中文搜索引擎

马上搜索

文档翻译

学术文献翻译模型,支持多种主流文档格式。

立即体验