Suppr超能文献

CLAG3 在疟原虫中自缔合,并定量确定宿主膜上的营养摄取通道。

CLAG3 Self-Associates in Malaria Parasites and Quantitatively Determines Nutrient Uptake Channels at the Host Membrane.

机构信息

Laboratory of Malaria and Vector Research, NIAID, National Institutes of Health, Rockville, Maryland, USA.

Laboratory of Malaria and Vector Research, NIAID, National Institutes of Health, Rockville, Maryland, USA

出版信息

mBio. 2018 May 8;9(3):e02293-17. doi: 10.1128/mBio.02293-17.

Abstract

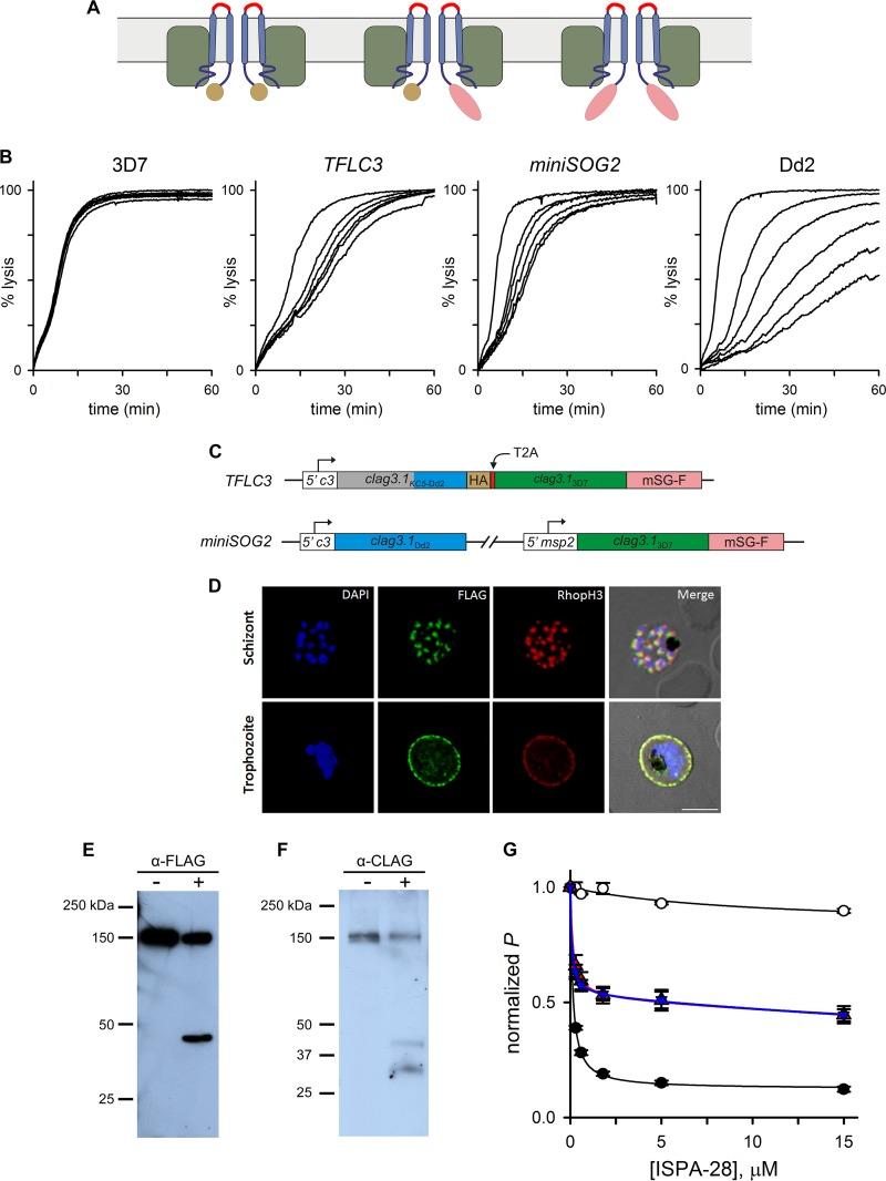
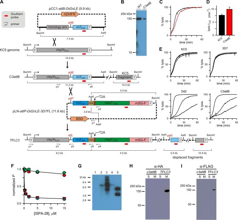
Malaria parasites increase host erythrocyte permeability to ions and nutrients via a broad-selectivity channel known as the plasmodial surface anion channel (PSAC), linked to parasite-encoded CLAG3 and two associated proteins. These proteins lack the multiple transmembrane domains typically present in channel-forming proteins, raising doubts about their precise roles. Using the virulent human parasite, we report that CLAG3 undergoes self-association and that this protein's expression determines channel phenotype quantitatively. We overcame epigenetic silencing of paralogs and engineered parasites that express two CLAG3 isoforms simultaneously. Stoichiometric expression of these isoforms yielded intermediate channel phenotypes, in agreement with observed trafficking of both proteins to the host membrane. Coimmunoprecipitation and surface labeling revealed formation of CLAG3 oligomers. selections applied to these transfectant lines yielded distinct mutants with correlated changes in channel activity. These findings support involvement of the identified oligomers in PSAC formation and parasite nutrient acquisition. Malaria parasites are globally important pathogens that evade host immunity by replicating within circulating erythrocytes. To facilitate intracellular growth, these parasites increase erythrocyte nutrient uptake through an unusual ion channel. The parasite CLAG3 protein is a key determinant of this channel, but its lack of homology to known ion channels has raised questions about possible mechanisms. Using a new method that allows simultaneous expression of two different CLAG3 proteins, we identify self-association of CLAG3. The two expressed isoforms faithfully traffic to and insert in the host membrane, while remaining associated with two unrelated parasite proteins. Both the channel phenotypes and molecular changes produced upon selections with a highly specific channel inhibitor are consistent with a multiprotein complex that forms the nutrient pore. These studies support direct involvement of the CLAG3 protein in channel formation and are relevant to antimalarial drug discovery projects targeting parasite nutrient acquisition.

摘要

疟原虫通过一种称为疟原虫表面阴离子通道(PSAC)的广谱选择性通道增加宿主红细胞对离子和营养物质的通透性,该通道与寄生虫编码的 CLAG3 和两个相关蛋白有关。这些蛋白质缺乏通常存在于通道形成蛋白中的多个跨膜结构域,这引起了对其确切作用的怀疑。使用毒性强的人类寄生虫,我们报告 CLAG3 发生自缔合,并且该蛋白质的表达定量地决定通道表型。我们克服了旁系同源物的表观遗传沉默,并设计了同时表达两种 CLAG3 同工型的寄生虫。这些同工型的化学计量表达产生了中间通道表型,与两种蛋白质均转运到宿主膜的观察结果一致。共免疫沉淀和表面标记揭示了 CLAG3 寡聚体的形成。对这些转染系进行选择得到了具有相关通道活性变化的不同突变体。这些发现支持所鉴定的寡聚体参与 PSAC 形成和寄生虫营养物质获取。疟原虫是全球重要的病原体,通过在循环红细胞内复制来逃避宿主免疫。为了促进细胞内生长,这些寄生虫通过一种不寻常的离子通道增加红细胞的营养摄取。寄生虫 CLAG3 蛋白是该通道的关键决定因素,但由于其与已知离子通道缺乏同源性,因此对可能的机制提出了疑问。使用一种允许同时表达两种不同 CLAG3 蛋白的新方法,我们鉴定了 CLAG3 的自缔合。两种表达的同工型忠实地转运到宿主膜并插入其中,同时仍然与两个不相关的寄生虫蛋白相关联。高特异性通道抑制剂选择产生的通道表型和分子变化与形成营养孔的多蛋白复合物一致。这些研究支持 CLAG3 蛋白直接参与通道形成,并且与针对寄生虫营养获取的抗疟药物发现项目相关。

https://cdn.ncbi.nlm.nih.gov/pmc/blobs/eaf9/5941077/a8c048d19b3a/mbo0031838700001.jpg

文献AI研究员

20分钟写一篇综述,助力文献阅读效率提升50倍。

立即体验

用中文搜PubMed

大模型驱动的PubMed中文搜索引擎

马上搜索

文档翻译

学术文献翻译模型,支持多种主流文档格式。

立即体验