Suppr超能文献

从 FDA 批准药物库中筛选和鉴定拉沙病毒进入抑制剂。

Screening and Identification of Lassa Virus Entry Inhibitors from an FDA-Approved Drug Library.

机构信息

University of the Chinese Academy of Sciences, Beijing, China.

State Key Laboratory of Virology, Wuhan Institute of Virology, Chinese Academy of Sciences, Wuhan, China.

出版信息

J Virol. 2018 Jul 31;92(16). doi: 10.1128/JVI.00954-18. Print 2018 Aug 15.

Abstract

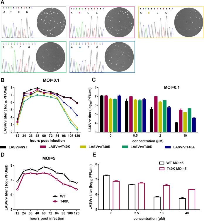
(LASV) belongs to the genus (family ) and causes severe hemorrhagic fever in humans. At present, there are no Food and Drug Administration (FDA)-approved drugs or vaccines specific for LASV. Here, high-throughput screening of an FDA-approved drug library was performed against LASV entry by using pseudotype virus bearing LASV envelope glycoprotein (GPC). Two hit compounds, lacidipine and phenothrin, were identified as LASV entry inhibitors in the micromolar range. A mechanistic study revealed that both compounds inhibited LASV entry by blocking low-pH-induced membrane fusion. Accordingly, lacidipine showed virucidal effects on the pseudotype virus of LASV. Adaptive mutant analyses demonstrated that replacement of T40, located in the ectodomain of the stable-signal peptide (SSP), with lysine (K) conferred LASV resistance to lacidipine. Furthermore, lacidipine showed antiviral activity against LASV, the closely related Mopeia virus (MOPV), and the New World arenavirus Guanarito virus (GTOV). Drug-resistant variants indicated that V36M in the ectodomain of the SSP mutant and V436A in the transmembrane domain of the GP2 mutant conferred GTOV resistance to lacidipine, suggesting the interface between SSP and GP2 is the target of lacidipine. This study shows that lacidipine is a candidate for LASV therapy, reinforcing the notion that the SSP-GP2 interface provides an entry-targeted platform for arenavirus inhibitor design. Currently, there is no approved therapy to treat Lassa fever; therefore, repurposing of approved drugs will accelerate the development of a therapeutic stratagem. In this study, we screened an FDA-approved library of drugs and identified two compounds, lacidipine and phenothrin, which inhibited Lassa virus entry by blocking low-pH-induced membrane fusion. Additionally, both compounds extended their inhibition against the entry of Guanarito virus, and the viral targets were identified as the SSP-GP2 interface.

摘要

(LASV) 属于 属(科),可导致人类严重出血热。目前,尚无针对 LASV 的美国食品和药物管理局 (FDA) 批准的药物或疫苗。在这里,通过使用带有 LASV 包膜糖蛋白 (GPC) 的假型病毒对 LASV 进入进行了高通量筛选 FDA 批准的药物库。两种命中化合物,拉西地平 (lacidipine) 和苯醚菊酯 (phenothrin),被鉴定为在微摩尔范围内抑制 LASV 进入的抑制剂。一项机制研究表明,这两种化合物通过阻断低 pH 诱导的膜融合来抑制 LASV 进入。因此,拉西地平对 LASV 的假型病毒具有溶病毒作用。适应性突变分析表明,用赖氨酸 (K) 取代位于稳定信号肽 (SSP) 外域的 T40,赋予 LASV 对拉西地平的抗性。此外,拉西地平对 LASV、密切相关的 Mopeia 病毒 (MOPV) 和新世界沙粒病毒 Guanarito 病毒 (GTOV) 均具有抗病毒活性。耐药变体表明,SSP 突变体外域中的 V36M 和 GP2 突变跨膜域中的 V436A 赋予 GTOV 对拉西地平的抗性,表明 SSP 和 GP2 之间的界面是拉西地平的靶标。这项研究表明,拉西地平是治疗 LASV 的候选药物,这进一步证明了 SSP-GP2 界面为沙粒病毒抑制剂设计提供了一个进入靶向平台。目前,尚无治疗拉沙热的批准疗法;因此,批准药物的再利用将加速治疗策略的发展。在这项研究中,我们筛选了美国食品和药物管理局批准的药物库,并确定了两种化合物,拉西地平 (lacidipine) 和苯醚菊酯 (phenothrin),它们通过阻断低 pH 诱导的膜融合来抑制拉沙病毒进入。此外,这两种化合物将其抑制作用扩展到对 Guanarito 病毒进入的抑制作用,并且鉴定出病毒靶标为 SSP-GP2 界面。

https://cdn.ncbi.nlm.nih.gov/pmc/blobs/4746/6069169/8b6a7f2fac6d/zjv0161837890001.jpg

文献AI研究员

20分钟写一篇综述,助力文献阅读效率提升50倍。

立即体验

用中文搜PubMed

大模型驱动的PubMed中文搜索引擎

马上搜索

文档翻译

学术文献翻译模型,支持多种主流文档格式。

立即体验