Suppr超能文献

地西他滨增强 Vγ9Vδ2 T 细胞对骨肉瘤细胞的细胞毒性作用——通过 NKG2DL-NKG2D 轴。

Decitabine Enhances Vγ9Vδ2 T Cell-Mediated Cytotoxic Effects on Osteosarcoma Cells the NKG2DL-NKG2D Axis.

机构信息

Centre for Orthopaedic Research, Orthopedics Research Institute of Zhejiang University, Department of Orthopaedics, The Second Affiliated Hospital of Zhejiang University School of Medicine, Hangzhou, China.

Cancer Institute, Key Laboratory of Cancer Prevention and Intervention, Key Laboratory of Molecular Biology in Medical Sciences, National Ministry of Education, Department of Hematology, The Second Affiliated Hospital of Zhejiang University School of Medicine, Hangzhou, China.

出版信息

Front Immunol. 2018 Jun 1;9:1239. doi: 10.3389/fimmu.2018.01239. eCollection 2018.

Abstract

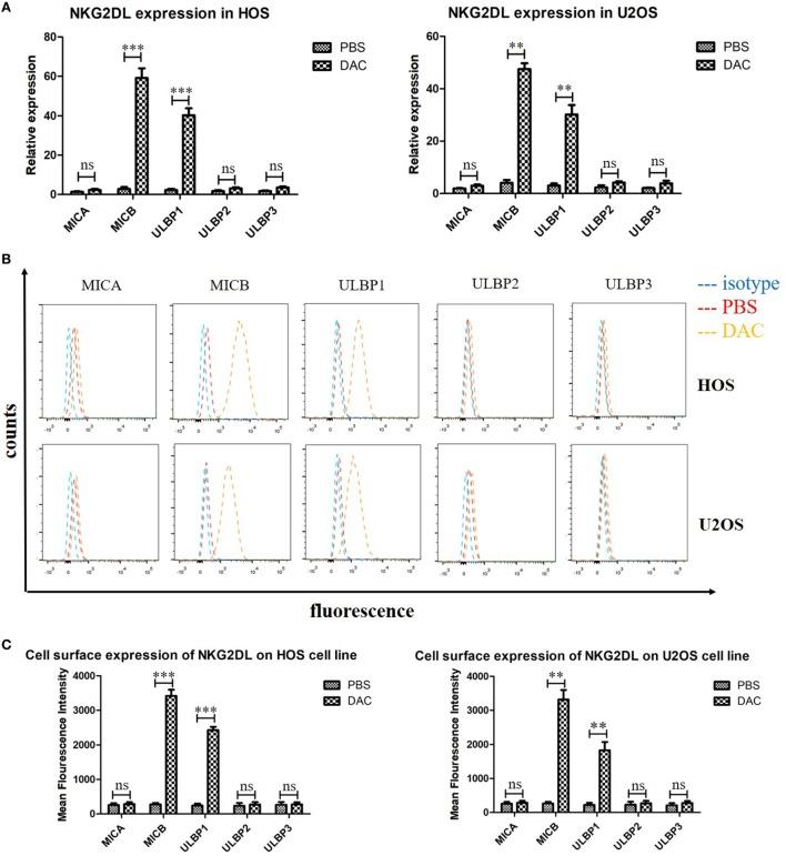
γδ T cell-based immunotherapy for osteosarcoma (OS) has shown limited success thus far. DNA-demethylating agents not only induce tumor cell death but also have an immunomodulatory function. In this study, we have assessed the potential benefit of combining decitabine (DAC, a DNA demethylation drug) and γδ T cells for OS immunotherapy. DAC increased the expression of natural killer group 2D (NKG2D) ligands (NKG2DLs), including major histocompatibility complex class I-related chains B (MICB) and UL16-binding protein 1 (ULBP1), on the OS cell surface, making the cells more sensitive to recognition and destruction by cytotoxic γδ T cells. The upregulation of MICB and ULBP1 was due to promoter DNA demethylation. Importantly, the killing of OS cells by γδ T cells was partially reversed by blocking the NKG2D receptor, suggesting that the γδ T cell-mediated cytolysis of DAC-pretreated OS cells was mainly dependent on the NKG2D-NKG2DL axis. The results were consistent with the results. In summary, DAC could upregulate MICB and ULBP1 expression in OS cells, and combination treatment involving γδ T cell immunotherapy and DAC could be used to enhance the cytotoxic killing of OS cells by γδ T cells.

摘要

基于 γδ T 细胞的骨肉瘤(OS)免疫疗法迄今为止取得的疗效有限。去甲基化药物不仅诱导肿瘤细胞死亡,而且具有免疫调节功能。在这项研究中,我们评估了联合使用地西他滨(DAC,一种去甲基化药物)和 γδ T 细胞进行 OS 免疫治疗的潜在益处。DAC 增加了 OS 细胞表面自然杀伤细胞组 2D(NKG2D)配体(NKG2DLs)的表达,包括主要组织相容性复合体 I 类相关链 B(MICB)和 UL16 结合蛋白 1(ULBP1),使细胞对细胞毒性 γδ T 细胞的识别和破坏更加敏感。MICB 和 ULBP1 的上调归因于启动子 DNA 去甲基化。重要的是,通过阻断 NKG2D 受体,γδ T 细胞对 OS 细胞的杀伤作用部分被逆转,这表明 DAC 预处理 OS 细胞的 γδ T 细胞介导的细胞溶解主要依赖于 NKG2D-NKG2DL 轴。结果与结果一致。总之,DAC 可上调 OS 细胞中 MICB 和 ULBP1 的表达,涉及 γδ T 细胞免疫治疗和 DAC 的联合治疗可用于增强 γδ T 细胞对 OS 细胞的细胞毒性杀伤作用。

https://cdn.ncbi.nlm.nih.gov/pmc/blobs/6df5/5992281/e0aec0d27e56/fimmu-09-01239-g001.jpg

文献AI研究员

20分钟写一篇综述,助力文献阅读效率提升50倍。

立即体验

用中文搜PubMed

大模型驱动的PubMed中文搜索引擎

马上搜索

文档翻译

学术文献翻译模型,支持多种主流文档格式。

立即体验