Suppr超能文献

微生物代谢物传感器 GPR43 控制实验性移植物抗宿主病的严重程度。

Microbial metabolite sensor GPR43 controls severity of experimental GVHD.

机构信息

Department of Internal Medicine, Division of Hematology and Oncology, University of Michigan Comprehensive Cancer Center, Ann Arbor, 48109, MI, USA.

Department of Immunology, Memorial Sloan Kettering Cancer Center, New York, 10065, NY, USA.

出版信息

Nat Commun. 2018 Sep 10;9(1):3674. doi: 10.1038/s41467-018-06048-w.

Abstract

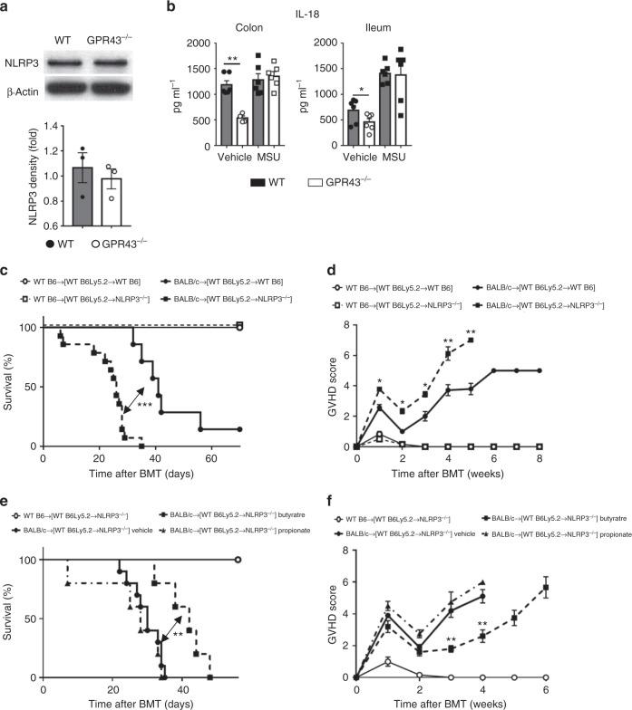
Microbiome-derived metabolites influence intestinal homeostasis and regulate graft-versus-host disease (GVHD), but the molecular mechanisms remain unknown. Here we show the metabolite sensor G-protein-coupled receptor 43 (GPR43) is important for attenuation of gastrointestinal GVHD in multiple clinically relevant murine models. GPR43 is critical for the protective effects of short-chain fatty acids (SCFAs), butyrate and propionate. Increased severity of GVHD in the absence of GPR43 is not due to baseline differences in the endogenous microbiota of the hosts. We confirm the ability of microbiome-derived metabolites to reduce GVHD by several methods, including co-housing, antibiotic treatment, and administration of exogenous SCFAs. The GVHD protective effect of SCFAs requires GPR43-mediated ERK phosphorylation and activation of the NLRP3 inflammasome in non-hematopoietic target tissues of the host. These data provide insight into mechanisms of microbial metabolite-mediated protection of target tissues from the damage caused allogeneic T cells.

摘要

微生物组衍生代谢物影响肠道稳态并调节移植物抗宿主病(GVHD),但其分子机制尚不清楚。在这里,我们展示了代谢物传感器 G 蛋白偶联受体 43(GPR43)对于多种临床相关的小鼠模型中胃肠道 GVHD 的减轻非常重要。GPR43 对于短链脂肪酸(SCFAs)、丁酸盐和丙酸盐的保护作用至关重要。在没有 GPR43 的情况下,GVHD 的严重程度增加并不是由于宿主内源性微生物组的基线差异造成的。我们通过多种方法证实了微生物组衍生代谢物具有减轻 GVHD 的能力,包括共饲养、抗生素治疗和外源性 SCFA 的给药。SCFA 的 GVHD 保护作用需要 GPR43 介导的 ERK 磷酸化和宿主非造血靶组织中 NLRP3 炎性体的激活。这些数据为微生物代谢物介导的靶组织免受同种异体 T 细胞损伤的保护机制提供了深入的了解。

https://cdn.ncbi.nlm.nih.gov/pmc/blobs/7f11/6131147/2bb8798c7086/41467_2018_6048_Fig5_HTML.jpg

文献AI研究员

20分钟写一篇综述,助力文献阅读效率提升50倍。

立即体验

用中文搜PubMed

大模型驱动的PubMed中文搜索引擎

马上搜索

文档翻译

学术文献翻译模型,支持多种主流文档格式。

立即体验