Suppr超能文献

新辅助免疫检查点阻断治疗高危可切除黑色素瘤。

Neoadjuvant immune checkpoint blockade in high-risk resectable melanoma.

机构信息

Department of Melanoma Medical Oncology, MD Anderson Cancer Center, Houston, TX, USA.

Department of Breast Medical Oncology, MD Anderson Cancer Center, Houston, TX, USA.

出版信息

Nat Med. 2018 Nov;24(11):1649-1654. doi: 10.1038/s41591-018-0197-1. Epub 2018 Oct 8.

Abstract

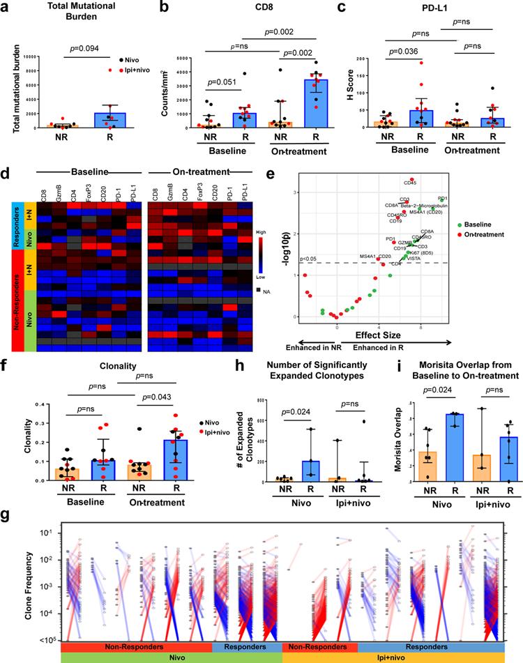
Preclinical studies suggest that treatment with neoadjuvant immune checkpoint blockade is associated with enhanced survival and antigen-specific T cell responses compared with adjuvant treatment; however, optimal regimens have not been defined. Here we report results from a randomized phase 2 study of neoadjuvant nivolumab versus combined ipilimumab with nivolumab in 23 patients with high-risk resectable melanoma ( NCT02519322 ). RECIST overall response rates (ORR), pathologic complete response rates (pCR), treatment-related adverse events (trAEs) and immune correlates of response were assessed. Treatment with combined ipilimumab and nivolumab yielded high response rates (RECIST ORR 73%, pCR 45%) but substantial toxicity (73% grade 3 trAEs), whereas treatment with nivolumab monotherapy yielded modest responses (ORR 25%, pCR 25%) and low toxicity (8% grade 3 trAEs). Immune correlates of response were identified, demonstrating higher lymphoid infiltrates in responders to both therapies and a more clonal and diverse T cell infiltrate in responders to nivolumab monotherapy. These results describe the feasibility of neoadjuvant immune checkpoint blockade in melanoma and emphasize the need for additional studies to optimize treatment regimens and to validate putative biomarkers.

摘要

临床前研究表明,与辅助治疗相比,新辅助免疫检查点阻断治疗与生存时间延长和抗原特异性 T 细胞应答增强相关;然而,尚未确定最佳方案。在此,我们报告了一项 23 例高危可切除黑色素瘤患者新辅助纳武单抗与伊匹单抗联合纳武单抗的随机 2 期研究的结果(NCT02519322)。评估了 RECIST 总缓解率(ORR)、病理完全缓解率(pCR)、治疗相关不良事件(trAE)和反应的免疫相关性。联合应用伊匹单抗和纳武单抗治疗可获得高缓解率(RECIST ORR 为 73%,pCR 为 45%),但毒性较大(73%为 3 级 trAE),而纳武单抗单药治疗则获得适度缓解(ORR 为 25%,pCR 为 25%),毒性较低(8%为 3 级 trAE)。鉴定了反应的免疫相关性,表明两种治疗方法的应答者的淋巴浸润更高,纳武单抗单药治疗的应答者的 T 细胞浸润更具克隆性和多样性。这些结果描述了黑色素瘤新辅助免疫检查点阻断的可行性,并强调需要进一步研究来优化治疗方案和验证潜在的生物标志物。

https://cdn.ncbi.nlm.nih.gov/pmc/blobs/906f/6481682/c82f3877816b/nihms-1504432-f0001.jpg

文献AI研究员

20分钟写一篇综述,助力文献阅读效率提升50倍。

立即体验

用中文搜PubMed

大模型驱动的PubMed中文搜索引擎

马上搜索

文档翻译

学术文献翻译模型,支持多种主流文档格式。

立即体验