Suppr超能文献

通过 GEO 和 TCGA 数据的综合分析,揭示肺鳞癌的转录组和功能网络特征。

Transcriptomic and functional network features of lung squamous cell carcinoma through integrative analysis of GEO and TCGA data.

机构信息

Department of Thoracic Surgery, Zhongshan Hospital, Fudan University, Shanghai, P. R. China.

出版信息

Sci Rep. 2018 Oct 26;8(1):15834. doi: 10.1038/s41598-018-34160-w.

Abstract

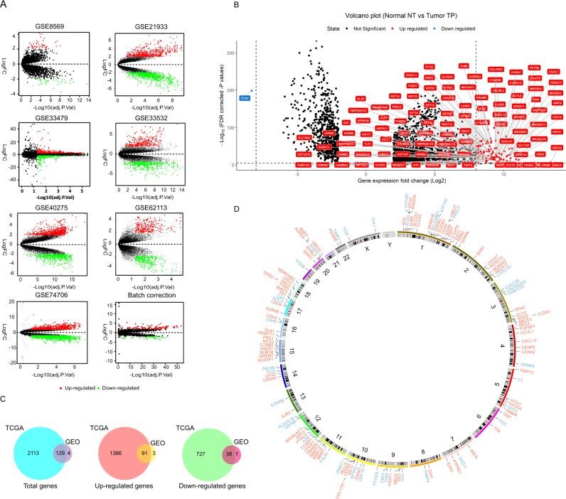
Lung squamous cell carcinoma (LUSC) is associated with poor clinical prognosis and lacks available targeted therapy. Novel molecules are urgently required for the diagnosis and prognosis of LUSC. Here, we conducted our data mining analysis for LUSC by integrating the differentially expressed genes acquired from Gene Expression Omnibus (GEO) database by comparing tumor tissues versus normal tissues (GSE8569, GSE21933, GSE33479, GSE33532, GSE40275, GSE62113, GSE74706) into The Cancer Genome Atlas (TCGA) database which includes 502 tumors and 49 adjacent non-tumor lung tissues. We identified intersections of 129 genes (91 up-regulated and 38 down-regulated) between GEO data and TCGA data. Based on these genes, we conducted our downstream analysis including functional enrichment analysis, protein-protein interaction, competing endogenous RNA (ceRNA) network and survival analysis. This study may provide more insight into the transcriptomic and functional features of LUSC through integrative analysis of GEO and TCGA data and suggests therapeutic targets and biomarkers for LUSC.

摘要

肺鳞状细胞癌(LUSC)与不良的临床预后相关,且缺乏可用的靶向治疗方法。迫切需要新的分子来诊断和预测 LUSC。在这里,我们通过整合基因表达数据库(GEO)中肿瘤组织与正常组织比较(GSE8569、GSE21933、GSE33479、GSE33532、GSE40275、GSE62113、GSE74706)获得的差异表达基因,并将其与包含 502 个肿瘤和 49 个相邻非肿瘤肺组织的癌症基因组图谱(TCGA)数据库进行比较,对 LUSC 进行了数据挖掘分析。我们确定了 GEO 数据和 TCGA 数据之间的 129 个基因(91 个上调和 38 个下调)的交集。基于这些基因,我们进行了下游分析,包括功能富集分析、蛋白质-蛋白质相互作用、竞争内源 RNA(ceRNA)网络和生存分析。通过整合 GEO 和 TCGA 数据的分析,本研究可能会更深入地了解 LUSC 的转录组和功能特征,并为 LUSC 提供治疗靶点和生物标志物。

https://cdn.ncbi.nlm.nih.gov/pmc/blobs/2a09/6203807/054d3aa3ee26/41598_2018_34160_Fig1_HTML.jpg

文献AI研究员

20分钟写一篇综述,助力文献阅读效率提升50倍。

立即体验

用中文搜PubMed

大模型驱动的PubMed中文搜索引擎

马上搜索

文档翻译

学术文献翻译模型,支持多种主流文档格式。

立即体验