Suppr超能文献

HER2信号传导调节肿瘤免疫微环境和曲妥珠单抗疗效。

HER2 signaling regulates the tumor immune microenvironment and trastuzumab efficacy.

作者信息

Triulzi Tiziana, Forte Luca, Regondi Viola, Di Modica Martina, Ghirelli Cristina, Carcangiu Maria Luisa, Sfondrini Lucia, Balsari Andrea, Tagliabue Elda

机构信息

Molecular Targeting Unit, Department of Research, Fondazione IRCCS Istituto Nazionale dei Tumori of Milan, Milan, Italy.

Anatomic Pathology A Unit, Department of Pathology, Fondazione IRCCS Istituto Nazionale dei Tumori of Milan, Milan, Italy.

出版信息

Oncoimmunology. 2018 Sep 21;8(1):e1512942. doi: 10.1080/2162402X.2018.1512942. eCollection 2019.

Abstract

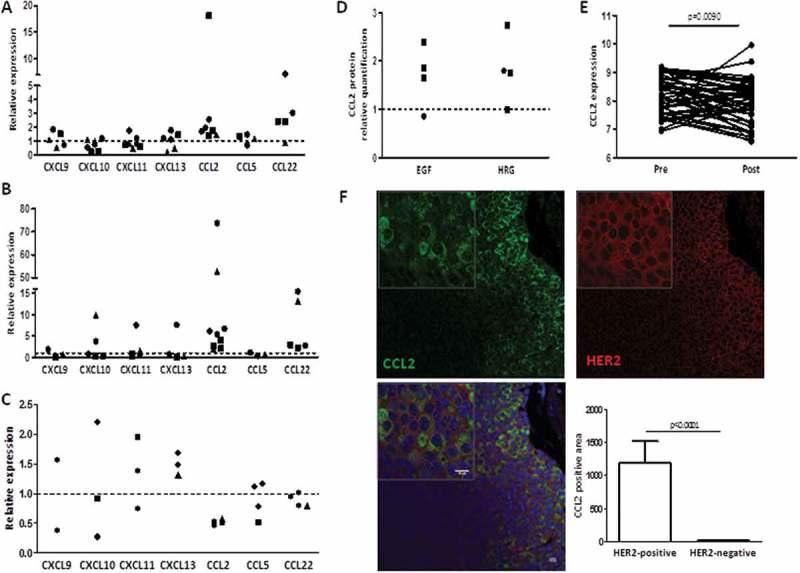
Through whole-transcriptome profiling of HER2+ breast carcinomas (BCs), we previously showed that those sensitive to trastuzumab are addicted to this oncoprotein and are enriched in immune pathways, raising the hypothesis that HER2 itself regulates immune cell recruitment. In the present study we investigated the relationship between HER2 activity and the pro-trastuzumab tumor immune milieu. Gene expression profiling and immunohistochemistry analysis of 53 HER2+ BCs showed that trastuzumab-sensitive tumors expressed significantly higher levels of chemokines involved in immune cell recruitment, with higher infiltration of T cells and monocytes, and higher levels of PD-1 ligands than tumors that do not benefit from trastuzumab. analysis in HER2+ BC cells revealed that CCL2 production was induced by HER2 stimulation with EGF/HRG via the PI3K-NF-kB axis, and down-modulated by HER2 inhibition with trastuzumab. CCL2 expression was higher in HER2+/ER- than HER2+/ER+ BC cell lines, and degradation of ER by fulvestrant induced an enhancement in NF-κB transcriptional activity and consequent CCL2 expression. Trastuzumab efficacy relied on CCL2 levels and monocytes present in the tumor microenvironment in FVB mice bearing HER2+ mammary carcinoma cells. HER2 signals were also found to sustain the expression of PD-1 ligands in tumor cells via the MEK pathway. Overall, our results support the concept that the activated HER2 oncogene regulates recruitment and activation of tumor infiltrating immune cells and trastuzumab activity by inducing CCL2 and PD-1 ligands and that ER activity negatively controls the HER2-driven pro-trastuzumab tumor microenvironment.

摘要

通过对HER2阳性乳腺癌(BC)进行全转录组分析,我们之前发现,那些对曲妥珠单抗敏感的肿瘤对这种癌蛋白有依赖性,并且在免疫通路中富集,这就提出了HER2本身调节免疫细胞募集的假设。在本研究中,我们调查了HER2活性与支持曲妥珠单抗治疗的肿瘤免疫微环境之间的关系。对53例HER2阳性BC进行基因表达谱分析和免疫组化分析,结果显示,与未从曲妥珠单抗治疗中获益的肿瘤相比,对曲妥珠单抗敏感的肿瘤表达显著更高水平的参与免疫细胞募集的趋化因子,T细胞和单核细胞浸润更高,PD-1配体水平也更高。对HER2阳性BC细胞的分析显示,表皮生长因子/ heregulin(EGF/HRG)刺激HER2通过PI3K-NF-κB轴诱导CCL2产生,而曲妥珠单抗抑制HER2则下调CCL2产生。HER2+/ER- BC细胞系中CCL2表达高于HER2+/ER+ BC细胞系,氟维司群降解ER可诱导NF-κB转录活性增强及随后的CCL2表达增加。在携带HER2阳性乳腺癌细胞的FVB小鼠中,曲妥珠单抗的疗效依赖于肿瘤微环境中CCL2水平和单核细胞。还发现HER2信号通过MEK途径维持肿瘤细胞中PD-1配体的表达。总体而言,我们的结果支持这样一种概念,即激活的HER2癌基因通过诱导CCL2和PD-1配体来调节肿瘤浸润免疫细胞的募集和激活以及曲妥珠单抗的活性,而ER活性则负向控制HER2驱动的支持曲妥珠单抗治疗的肿瘤微环境。

https://cdn.ncbi.nlm.nih.gov/pmc/blobs/1d3e/6287794/1344e68e88c3/koni-08-01-1512942-g001.jpg

文献AI研究员

20分钟写一篇综述,助力文献阅读效率提升50倍。

立即体验

用中文搜PubMed

大模型驱动的PubMed中文搜索引擎

马上搜索

文档翻译

学术文献翻译模型,支持多种主流文档格式。

立即体验