Suppr超能文献

抑制EZH2和EGFR通过增加胃癌细胞的自噬对细胞凋亡产生协同作用。

Inhibition of EZH2 and EGFR produces a synergistic effect on cell apoptosis by increasing autophagy in gastric cancer cells.

作者信息

Yang Youping, Zhu Feng, Wang Qingmei, Ding Yan, Ying Rongbiao, Zeng Linghui

机构信息

Department of Pathology, The First People's Hospital of Wenling City, Wenling City, Zhejiang Province 317500, China.

Department of Surgical Oncology, The Taizhou Cancer Hospital, Wenling City, Zhejiang Province 317500, China.

出版信息

Onco Targets Ther. 2018 Nov 29;11:8455-8463. doi: 10.2147/OTT.S186498. eCollection 2018.

Abstract

BACKGROUND

Numerous reports have shown that a combination of two or more drugs leads to better cancer treatment. Inhibitors of zeste homology 2 and epidermal growth factor receptor have been widely used in cancer treatments. However, the mechanisms of the combined use of these two drugs remain elusive.

METHODS

Sulforhodamine B assays and Alexa Fluor-488 Annexin V/Dead Cell Apoptosis Kit were used to detect the cell proliferation and cell apoptosis in vitro, respectively. Western blotting analysis was used to detect the relative protein expression, and xenografted tumor was generated in nude mice to evaluate the effect in vivo.

RESULTS

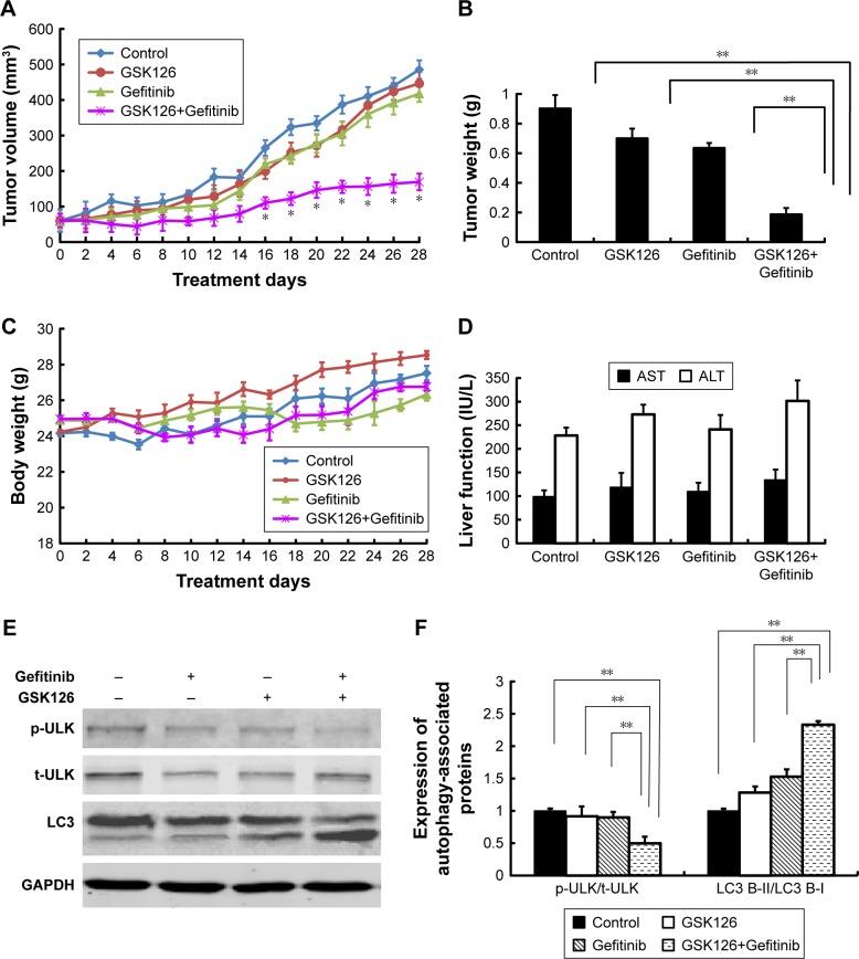
Treatment with either Gefitinib ranging from 0 to 12.5 µM or GSK126 ranging from 0 to 8.3 µM caused a dose-dependent decrease in the cell survival fraction, and the combination of Gefitinib at 12.5 µM and GSK126 at 8.3 µM caused further significant decrease. The combination indexes were 0.061, 0.591, 0.713, and 0.371 for MGC803, A549, PC-3, and MDB-MA-231, respectively. In MGC803 cells, the combination of GSK126 and Gefitinib synergistically induced cell apoptosis (56.2%), which was markedly higher as compared to either drug alone (7.6% and 10.6%, <0.05). Treatment with either Gefitinib or GSK126 alone induced a significant increase in cell apoptosis in LC3-II and p-ULK, whereas the combination of the two induced a further increase. Pretreatment with an autophagy inhibitor, 3-methyladenine, prevented the apoptosis induced by the combined use of Gefitinib and GSK126. In addition, the combined use of Gefitinib and GSK126 also inhibited the activation of mammalian target of rapamycin signaling pathway. Furthermore, the combined use of GSK126 and Gefitinib synergistically inhibited xenografted tumor proliferation.

CONCLUSION

The combined use of GSK126 and Gefitinib exerts a synergic effect on tumor growth inhibition both in vitro and in vivo through inducing autophagy and promoting apoptosis. Therefore, GSK126 and Gefitinib in combination may be considered as a potential strategy in treating solid tumor clinically.

摘要

背景

大量报告表明,两种或更多种药物联合使用可带来更好的癌症治疗效果。zeste同源物2抑制剂和表皮生长因子受体抑制剂已广泛应用于癌症治疗。然而,这两种药物联合使用的机制仍不清楚。

方法

分别使用磺酰罗丹明B检测法和Alexa Fluor-488膜联蛋白V/死细胞凋亡试剂盒检测体外细胞增殖和细胞凋亡。采用蛋白质免疫印迹分析检测相关蛋白表达,并在裸鼠体内生成异种移植瘤以评估体内效果。

结果

0至12.5µM的吉非替尼或0至8.3µM的GSK126处理均导致细胞存活分数呈剂量依赖性下降,12.5µM的吉非替尼与8.3µM的GSK126联合使用导致进一步显著下降。MGC803、A549、PC-3和MDB-MA-231的联合指数分别为0.061、0.591、0.713和0.371。在MGC803细胞中,GSK126与吉非替尼联合使用协同诱导细胞凋亡(56.2%),与单独使用任一药物相比均显著更高(7.6%和10.6%,P<0.05)。单独使用吉非替尼或GSK126处理均导致LC3-II和p-ULK中细胞凋亡显著增加,而两者联合使用导致进一步增加。用自噬抑制剂3-甲基腺嘌呤预处理可阻止吉非替尼和GSK126联合使用诱导的凋亡。此外,吉非替尼和GSK126联合使用还抑制了雷帕霉素哺乳动物靶标信号通路的激活。此外,GSK126与吉非替尼联合使用协同抑制异种移植瘤增殖。

结论

GSK126与吉非替尼联合使用通过诱导自噬和促进凋亡在体外和体内对肿瘤生长抑制均发挥协同作用。因此,GSK126与吉非替尼联合使用可能被视为临床上治疗实体瘤的一种潜在策略。

https://cdn.ncbi.nlm.nih.gov/pmc/blobs/7ee4/6278712/1fdc75de3fc1/ott-11-8455Fig1.jpg

文献AI研究员

20分钟写一篇综述,助力文献阅读效率提升50倍。

立即体验

用中文搜PubMed

大模型驱动的PubMed中文搜索引擎

马上搜索

文档翻译

学术文献翻译模型,支持多种主流文档格式。

立即体验