Suppr超能文献

Bach1 调控人胚胎干细胞的自我更新并阻碍中胚层分化。

Bach1 regulates self-renewal and impedes mesendodermal differentiation of human embryonic stem cells.

机构信息

Department of Physiology and Pathophysiology, School of Basic Medical Sciences, Fudan University, Shanghai 200032, China.

CAS Key Laboratory of Tissue Microenvironment and Tumor, Shanghai Institute of Nutrition and Health, Shanghai Institutes for Biological Sciences, Chinese Academy of Sciences, University of Chinese Academy of Sciences, Shanghai 200031, China.

出版信息

Sci Adv. 2019 Mar 13;5(3):eaau7887. doi: 10.1126/sciadv.aau7887. eCollection 2019 Mar.

Abstract

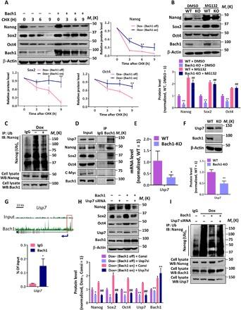
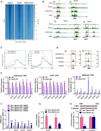
The transcription factor BTB and CNC homology 1 (Bach1) is expressed in the embryos of mice, but whether Bach1 regulates the self-renewal and early differentiation of human embryonic stem cells (hESCs) is unknown. We report that the deubiquitinase ubiquitin-specific processing protease 7 (Usp7) is a direct target of Bach1, that Bach1 interacts with Nanog, Sox2, and Oct4, and that Bach1 facilitates their deubiquitination and stabilization via the recruitment of Usp7, thereby maintaining stem cell identity and self-renewal. Bach1 also interacts with polycomb repressive complex 2 (PRC2) and represses mesendodermal gene expression by recruiting PRC2 to the genes' promoters. The loss of Bach1 in hESCs promotes differentiation toward the mesendodermal germ layers by reducing the occupancy of EZH2 and H3K27me3 in mesendodermal gene promoters and by activating the Wnt/β-catenin and Nodal/Smad2/3 signaling pathways. Our study shows that Bach1 is a key determinant of pluripotency, self-renewal, and lineage specification in hESCs.

摘要

转录因子 BTB 和 CNC 同源物 1(Bach1)在小鼠胚胎中表达,但 Bach1 是否调节人类胚胎干细胞(hESC)的自我更新和早期分化尚不清楚。我们报告称,去泛素化酶泛素特异性加工蛋白酶 7(Usp7)是 Bach1 的直接靶标,Bach1 与 Nanog、Sox2 和 Oct4 相互作用,并且 Bach1 通过招募 Usp7 促进它们的去泛素化和稳定,从而维持干细胞特性和自我更新。Bach1 还与多梳抑制复合物 2(PRC2)相互作用,并通过将 PRC2 募集到基因启动子上来抑制中胚层基因的表达。hESC 中 Bach1 的缺失通过降低 EZH2 和 H3K27me3 在中胚层基因启动子中的占有率,以及激活 Wnt/β-catenin 和 Nodal/Smad2/3 信号通路,促进向中胚层向中胚层的分化。我们的研究表明,Bach1 是 hESC 中多能性、自我更新和谱系特化的关键决定因素。

https://cdn.ncbi.nlm.nih.gov/pmc/blobs/4036/6415956/2eed51510719/aau7887-F1.jpg

文献AI研究员

20分钟写一篇综述,助力文献阅读效率提升50倍。

立即体验

用中文搜PubMed

大模型驱动的PubMed中文搜索引擎

马上搜索

文档翻译

学术文献翻译模型,支持多种主流文档格式。

立即体验