Suppr超能文献

内质网应激传感器 IRE1 和丝裂原活化蛋白激酶 ERK 调节感染冠状病毒传染性支气管炎病毒的细胞中自噬的诱导。

The ER stress sensor IRE1 and MAP kinase ERK modulate autophagy induction in cells infected with coronavirus infectious bronchitis virus.

机构信息

South China Agricultural University, Guangdong Province Key Laboratory Microbial Signals & Disease Co, and Integrative Microbiology Research Centre, Guangzhou, 510642, Guangdong, People's Republic of China.

South China Agricultural University, Guangdong Province Key Laboratory Microbial Signals & Disease Co, and Integrative Microbiology Research Centre, Guangzhou, 510642, Guangdong, People's Republic of China.

出版信息

Virology. 2019 Jul;533:34-44. doi: 10.1016/j.virol.2019.05.002. Epub 2019 May 2.

Abstract

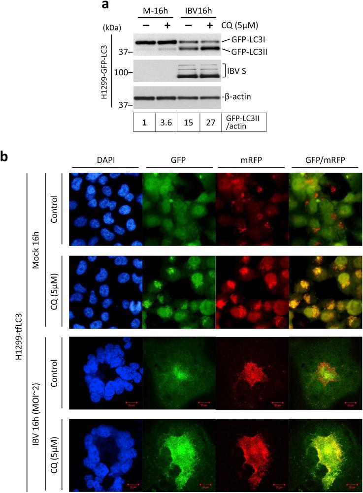
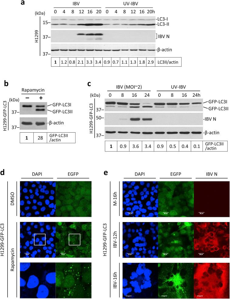
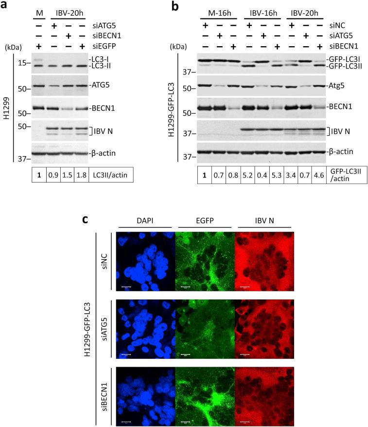
Coronavirus infection induces the generation of autophagosomes, and certain host proteins regulating cellular autophagy are hijacked by some coronaviruses to facilitate the formation of double membrane vesicles. However, mechanisms underlying coronavirus-induced autophagy remain largely unknown. In this study, we demonstrate that autophagosome formation and apparent autophagic flux are induced in cells infected with infectious bronchitis virus (IBV) - a gammacoronavirus. Notably, IBV-induced autophagy was dependent on autophagy related 5 (ATG5) but not beclin1 (BECN1), although both are essential proteins in the canonical autophagy pathway. Moreover, the ER stress sensor inositol requiring enzyme 1 (IRE1), but not its substrate X-box protein 1 (XBP1), was also essential for the induction of autophagy during IBV infection. Finally, the anti-apoptotic extracellular signal-regulated kinase 1/2 (ERK1/2) also contributed to IBV-induced autophagy. Our findings add new knowledge to the regulatory mechanisms governing coronavirus-induced autophagy, highlighting an extensive cross-talk among cellular signaling pathways during coronavirus infection.

摘要

冠状病毒感染诱导自噬体的产生,某些调节细胞自噬的宿主蛋白被一些冠状病毒劫持,以促进双膜囊泡的形成。然而,冠状病毒诱导自噬的机制在很大程度上仍然未知。在这项研究中,我们证明了传染性支气管炎病毒(IBV)感染的细胞中自噬体的形成和明显的自噬流被诱导。值得注意的是,IBV 诱导的自噬依赖于自噬相关蛋白 5(ATG5)而不是自噬相关蛋白 1(BECN1),尽管它们都是经典自噬途径中的必需蛋白。此外,内质网应激传感器肌醇需要酶 1(IRE1),而不是其底物 X 盒蛋白 1(XBP1),在 IBV 感染期间诱导自噬也是必需的。最后,抗凋亡细胞外信号调节激酶 1/2(ERK1/2)也有助于 IBV 诱导的自噬。我们的发现为冠状病毒诱导自噬的调控机制增加了新知识,强调了冠状病毒感染期间细胞信号通路之间的广泛相互作用。

https://cdn.ncbi.nlm.nih.gov/pmc/blobs/44fd/7112053/a89116acbfdb/gr1_lrg.jpg

文献AI研究员

20分钟写一篇综述,助力文献阅读效率提升50倍。

立即体验

用中文搜PubMed

大模型驱动的PubMed中文搜索引擎

马上搜索

文档翻译

学术文献翻译模型,支持多种主流文档格式。

立即体验