Suppr超能文献

酒精诱导的潘氏细胞中白介素-17A 的产生放大了近端小肠中的内质网应激、细胞凋亡和炎性体-白介素-18 的激活。

Alcohol-induced IL-17A production in Paneth cells amplifies endoplasmic reticulum stress, apoptosis, and inflammasome-IL-18 activation in the proximal small intestine in mice.

机构信息

Department of Medicine, University of Massachusetts Medical School, Worcester, MA, 01605, USA.

出版信息

Mucosal Immunol. 2019 Jul;12(4):930-944. doi: 10.1038/s41385-019-0170-4. Epub 2019 May 19.

Abstract

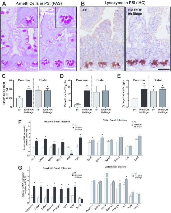
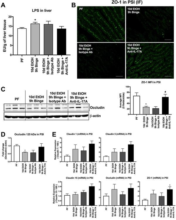
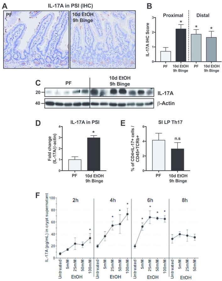
Gut microbial translocation contributes to alcoholic hepatitis. Using a mouse model of alcoholic hepatitis, we investigated the effects of chronic alcohol plus binge and found increased abundance of Paneth cells and IL-17A in the proximal small intestine (PSI). Alcohol increased IL-17A production and pro-apoptotic signaling evidenced by Bax, Bim, caspase-3, and caspase-8 increases via endoplasmic reticulum (ER) stress indicated by C/EBP homologous protein (CHOP) upregulation; this was prevented by the ER stress inhibitor, 4-PBA, in isolated crypts in vitro and in vivo. Mechanistically, IL-17 augmented alcohol-induced ER stress in isolated crypts. In vivo IL-17A blocking antibody administration in alcohol-treated mice attenuated ER stress-mediated apoptosis and IL-18 induction and prevented alcohol-induced impairment of tight junctions in the PSI and LPS translocation to the liver. Acute-on-chronic alcohol resulted in inflammasome activation, caspase-1 cleavage, and IL-18 production in the PSI. In vivo treatment with antibiotics or 4-PBA prevented CHOP upregulation and inflammasome activation. Our data suggest that alcohol upregulates innate immune mechanisms by increasing Paneth cell numbers and IL-17A release contributing to apoptosis amplification, inflammasome activation, and gut leakiness in the PSI. Binge alcohol-induced Paneth cell expansion, ER stress, and inflammasome activation in the PSI are modulated by the gut microbiome.

摘要

肠道微生物易位导致酒精性肝炎。我们使用酒精性肝炎的小鼠模型研究了慢性酒精加 binge 的影响,发现近端小肠(PSI)中 Paneth 细胞和 IL-17A 的丰度增加。酒精通过内质网(ER)应激增加了 IL-17A 的产生和促凋亡信号,表现为 Bax、Bim、caspase-3 和 caspase-8 的增加,C/EBP 同源蛋白(CHOP)的上调表明 ER 应激增加;这在体外和体内分离的隐窝中被 ER 应激抑制剂 4-PBA 所预防。从机制上讲,IL-17 增强了分离隐窝中酒精诱导的 ER 应激。在酒精处理的小鼠中给予 IL-17A 阻断抗体可减轻 ER 应激介导的细胞凋亡和 IL-18 诱导,并防止酒精引起的 PSI 中紧密连接损伤和 LPS 向肝脏易位。慢性酒精急性加重导致 PSI 中的炎症小体激活、半胱天冬酶-1 切割和 IL-18 产生。体内用抗生素或 4-PBA 治疗可预防 CHOP 上调和炎症小体激活。我们的数据表明,酒精通过增加 Paneth 细胞数量和释放 IL-17A 来上调先天免疫机制,从而导致 PSI 中的细胞凋亡放大、炎症小体激活和肠道通透性增加。Binge 酒精诱导的 PSI 中 Paneth 细胞扩张、内质网应激和炎症小体激活受肠道微生物组的调节。

https://cdn.ncbi.nlm.nih.gov/pmc/blobs/b095/6599481/9afd522afdb4/nihms-1528161-f0001.jpg

文献AI研究员

20分钟写一篇综述,助力文献阅读效率提升50倍。

立即体验

用中文搜PubMed

大模型驱动的PubMed中文搜索引擎

马上搜索

文档翻译

学术文献翻译模型,支持多种主流文档格式。

立即体验