Suppr超能文献

白藜芦醇对内皮细胞抗炎作用中 Sirtuins 家族表达的筛选分析。

Screening Analysis of Sirtuins Family Expression on Anti-Inflammation of Resveratrol in Endothelial Cells.

机构信息

Key Laboratory of Geriatrics, Provincial Clinical Medicine College of Fujian Medical University, Fujian Institute of Clinical Geriatrics, Fuzhou, Fujian, China (mainland).

Department of Medicine, Fujian Provincial Hospital South Branch, Fuzhou, Fujian, China (mainland).

出版信息

Med Sci Monit. 2019 Jun 3;25:4137-4148. doi: 10.12659/MSM.913240.

Abstract

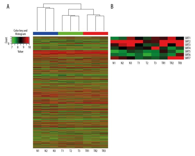
BACKGROUND Resveratrol has been shown to possess beneficial activities including antioxidant, anti-inflammatory, and cardioprotective effects through activating a nicotinamide adenine dinucleotide (NAD)-dependent histone deacetylase family member sirtuin-1 (SIRT1) protein. The current study was undertaken to investigate the role of sirtuin family members (SIRT1-SIRT7) on the anti-inflammation activities of resveratrol in endothelial cells. MATERIAL AND METHODS Primary human umbilical vein endothelial cells (HUVECs) were pretreated with resveratrol before tumor necrosis factor (TNF)-alpha (10-20 μg/L) stimulation. Cell viability was measured using the Cell Counting Kit-8 method. Total RNA was extracted after different treatments and the NimbleGen Human 12×135K Gene Expression Array was applied to screen and analyze SIRTs expression. Quantitative real-time polymerase chain reaction and western blot were applied to verify the results of the gene expression microarrays. Reactive oxygen species (ROS) production was examined using flow cytometry analysis. RESULTS Microarray analysis showed that the expressions of SIRT1, SIRT2, SIRT3, SIRT5, SIRT6, and SIRT7 showed the tendency to increase while SIRT4 showed the tendency to decrease. SIRT1, SIRT2, SIRT5, and SIRT7 gene expression could be upregulated by pretreatment with resveratrol compared with TNF-alpha alone while there were no obvious differences of SIRT3, SIRT4, and SIRT6 expressions observed in TNF-alpha alone treated cells and resveratrol-TNF-alpha co-treated cells. Interestingly, SIRT1, SIRT2, SIRT3, SIRT4, and SIRT5 siRNA could reverse the effect of resveratrol on ROS production; SIRT1 and SIRT5 siRNA could significantly increase CD40 expression inhibited by resveratrol in TNF-a treated cells. CONCLUSIONS Our results suggest that resveratrol inhibiting oxidative stress production is associated with SIRT1, SIRT2, SIRT3, SIRT4, and SIRT5 pathways; attenuating CD40 expression was only associated with SIRT1 and SIRT5 pathways in TNF-alpha-induced endothelial cells injury.

摘要

背景

白藜芦醇通过激活烟酰胺腺嘌呤二核苷酸(NAD)依赖性组蛋白去乙酰化酶家族成员 SIRT1(SIRT1)蛋白,具有抗氧化、抗炎和心脏保护等有益活性。本研究旨在探讨 Sirtuin 家族成员(SIRT1-SIRT7)在白藜芦醇抑制内皮细胞炎症中的作用。

方法

用肿瘤坏死因子(TNF)-α(10-20μg/L)刺激前,用白藜芦醇预处理原代人脐静脉内皮细胞(HUVEC)。用细胞计数试剂盒-8 法测定细胞活力。用 NimbleGen Human 12×135K Gene Expression Array 筛选和分析 SIRTs 表达。应用定量实时聚合酶链反应和 Western blot 验证基因表达微阵列的结果。用流式细胞术分析检测活性氧(ROS)的产生。

结果

基因表达微阵列分析显示,SIRT1、SIRT2、SIRT3、SIRT5、SIRT6 和 SIRT7 的表达呈上升趋势,而 SIRT4 的表达呈下降趋势。与 TNF-α 单独处理相比,白藜芦醇预处理可上调 SIRT1、SIRT2、SIRT5 和 SIRT7 的基因表达,而 SIRT3、SIRT4 和 SIRT6 的表达在 TNF-α 单独处理细胞和白藜芦醇-TNF-α 共处理细胞中无明显差异。有趣的是,SIRT1、SIRT2、SIRT3、SIRT4 和 SIRT5 siRNA 可逆转白藜芦醇对 ROS 产生的抑制作用;SIRT1 和 SIRT5 siRNA 可显著增加 TNF-α 处理细胞中白藜芦醇抑制的 CD40 表达。

结论

我们的结果表明,白藜芦醇抑制氧化应激产物的产生与 SIRT1、SIRT2、SIRT3、SIRT4 和 SIRT5 途径有关;在 TNF-α 诱导的内皮细胞损伤中,降低 CD40 表达仅与 SIRT1 和 SIRT5 途径有关。

https://cdn.ncbi.nlm.nih.gov/pmc/blobs/3a42/6561145/4b4f9868ddea/medscimonit-25-4137-g001.jpg

文献AI研究员

20分钟写一篇综述,助力文献阅读效率提升50倍。

立即体验

用中文搜PubMed

大模型驱动的PubMed中文搜索引擎

马上搜索

文档翻译

学术文献翻译模型,支持多种主流文档格式。

立即体验