Suppr超能文献

蛋白质聚集介导非整倍体细胞中蛋白质复合物的化学计量。

Protein aggregation mediates stoichiometry of protein complexes in aneuploid cells.

机构信息

David H. Koch Institute for Integrative Cancer Research, Massachusetts Institute of Technology, Cambridge, Massachusetts 02139, USA.

Howard Hughes Medical Institute, Massachusetts Institute of Technology, Cambridge, Massachusetts 02139, USA.

出版信息

Genes Dev. 2019 Aug 1;33(15-16):1031-1047. doi: 10.1101/gad.327494.119. Epub 2019 Jun 13.

Abstract

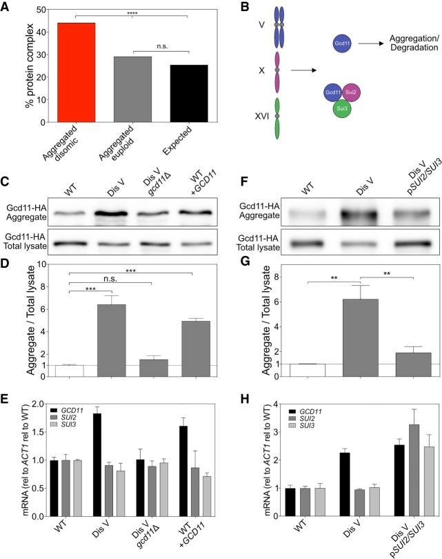
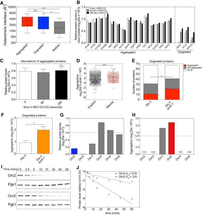
Aneuploidy, a condition characterized by chromosome gains and losses, causes reduced fitness and numerous cellular stresses, including increased protein aggregation. Here, we identify protein complex stoichiometry imbalances as a major cause of protein aggregation in aneuploid cells. Subunits of protein complexes encoded on excess chromosomes aggregate in aneuploid cells, which is suppressed when expression of other subunits is coordinately altered. We further show that excess subunits are either degraded or aggregate and that protein aggregation is nearly as effective as protein degradation at lowering levels of excess proteins. Our study explains why proteotoxic stress is a universal feature of the aneuploid state and reveals protein aggregation as a form of dosage compensation to cope with disproportionate expression of protein complex subunits.

摘要

非整倍体,一种以染色体增益和缺失为特征的情况,导致适应性降低和许多细胞应激,包括蛋白质聚集增加。在这里,我们将蛋白质复合物的相对数量失衡确定为非整倍体细胞中蛋白质聚集的主要原因。在非整倍体细胞中,过量染色体编码的蛋白质复合物亚基聚集,当其他亚基的表达协调改变时,这种聚集被抑制。我们进一步表明,过量的亚基要么被降解,要么聚集,并且蛋白质聚集在降低过量蛋白水平方面几乎与蛋白降解一样有效。我们的研究解释了为什么蛋白毒性应激是非整倍体状态的普遍特征,并揭示了蛋白质聚集作为一种应对蛋白质复合物亚基不成比例表达的剂量补偿形式。

https://cdn.ncbi.nlm.nih.gov/pmc/blobs/aaf2/6672052/fd5be9aa9029/1031f01.jpg

文献AI研究员

20分钟写一篇综述,助力文献阅读效率提升50倍。

立即体验

用中文搜PubMed

大模型驱动的PubMed中文搜索引擎

马上搜索

文档翻译

学术文献翻译模型,支持多种主流文档格式。

立即体验