Suppr超能文献

重返工作岗位的相关研究。患有慢性疼痛时重返工作岗位的挑战:一项元民族志研究。

The work of return to work. Challenges of returning to work when you have chronic pain: a meta-ethnography.

机构信息

Clinical Trials Unit, University of Warwick, Warwick Medical School, Coventry, UK.

Department of Health Sciences, Kristiania University College, Oslo, Norway.

出版信息

BMJ Open. 2019 Jun 20;9(6):e025743. doi: 10.1136/bmjopen-2018-025743.

Abstract

AIMS

To understand obstacles to returning to work, as perceived by people with chronic non-malignant pain and as perceived by employers, and to develop a conceptual model.

DESIGN

Synthesis of qualitative research using meta-ethnography.

DATA SOURCES

Eleven bibliographic databases from inception to April 2017 supplemented by citation tracking.

REVIEW METHODS

We used the methods of meta-ethnography. We identified concepts and conceptual categories, and developed a conceptual model and line of argument.

RESULTS

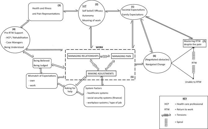
We included 41 studies. We identified three core categories in the conceptual model: managing pain, managing work relationships and making workplace adjustments. All were influenced by societal expectations in relation to work, self (self-belief, self-efficacy, legitimacy, autonomy and the meaning of work for the individual), health/illness/pain representations, prereturn to work support and rehabilitation, and system factors (healthcare, workplace and social security). A mismatch of expectations between the individual with pain and the workplace contributed to a feeling of being judged and difficulties asking for help. The ability to navigate obstacles and negotiate change underpinned mastering return to work despite the pain. Where this ability was not apparent, there could be a downward spiral resulting in not working.

CONCLUSIONS

For people with chronic pain, and for their employers, navigating obstacles to return to work entails balancing the needs of (1) the person with chronic pain, (2) work colleagues and (3) the employing organisation. Managing pain, managing work relationships and making workplace adjustments appear to be central, but not straightforward, and require substantial effort to culminate in a successful return to work.

摘要

目的

了解慢性非恶性疼痛患者和雇主所感知的重返工作岗位的障碍,并构建一个概念模型。

设计

使用元民族学对定性研究进行综合。

资料来源

从创建到 2017 年 4 月的 11 个文献数据库,并用引文追踪法加以补充。

综述方法

我们使用元民族学的方法。我们确定了概念和概念类别,并开发了一个概念模型和论证思路。

结果

我们纳入了 41 项研究。我们在概念模型中确定了三个核心类别:管理疼痛、管理工作关系和调整工作场所。所有这些都受到与工作相关的社会期望、个体自身(自我信念、自我效能、合法性、自主性和工作对个人的意义)、健康/疾病/疼痛表现、重返工作前的支持和康复以及系统因素(医疗保健、工作场所和社会保障)的影响。疼痛患者和工作场所之间的期望不匹配导致了被评判的感觉和寻求帮助的困难。尽管存在疼痛,但能够克服障碍和协商改变是重返工作的关键。如果这种能力不明显,可能会导致无法工作的恶性循环。

结论

对于患有慢性疼痛的患者及其雇主来说,克服重返工作岗位的障碍需要平衡(1)患有慢性疼痛的人、(2)同事和(3)雇主的需求。管理疼痛、管理工作关系和调整工作场所似乎是核心要素,但并不简单,需要付出大量努力才能成功重返工作岗位。

https://cdn.ncbi.nlm.nih.gov/pmc/blobs/e0c0/6596973/01e0742a763c/bmjopen-2018-025743f01.jpg

文献AI研究员

20分钟写一篇综述,助力文献阅读效率提升50倍。

立即体验

用中文搜PubMed

大模型驱动的PubMed中文搜索引擎

马上搜索

文档翻译

学术文献翻译模型,支持多种主流文档格式。

立即体验