Suppr超能文献

CMS2-上皮/经典型结直肠癌的基因表达谱在很大程度上受 DNA 拷贝数增加的驱动。

Gene expression profiles of CMS2-epithelial/canonical colorectal cancers are largely driven by DNA copy number gains.

机构信息

Department of Molecular Oncology, Institute for Cancer Research, Oslo University Hospital, P.O. Box 4953, Nydalen, NO-0424, Oslo, Norway.

K.G. Jebsen Colorectal Cancer Research Centre, Oslo University Hospital, P.O. Box 4953, Nydalen, NO-0424, Oslo, Norway.

出版信息

Oncogene. 2019 Aug;38(33):6109-6122. doi: 10.1038/s41388-019-0868-5. Epub 2019 Jul 15.

Abstract

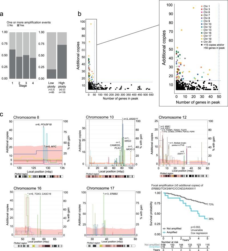
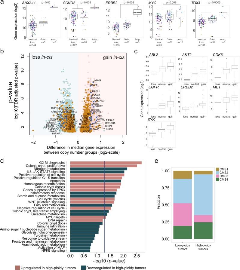
About 80% of colorectal cancers (CRCs) have chromosomal instability, which is an integral part of aggressive malignancy development, but the importance of specific copy number aberrations (CNAs) in modulating gene expression, particularly within the framework of clinically relevant molecular subtypes, remains mostly elusive. We performed DNA copy number profiling of 257 stage I-IV primary CRCs and integrative gene expression analysis in 151 microsatellite stable (MSS) tumors, focusing on high-level amplifications and the effect of CNAs on the characteristics of the gene expression-based consensus molecular subtypes (CMS). The results were validated in 323 MSS tumors from TCGA. Novel recurrent high-level amplifications (≥15 additional copies) with a major impact on gene expression were found for TOX3 (16q) at 1.5% frequency, as well as for CCND2 (12p) and ANXA11 (10q) at 1% frequency, in addition to the well-known targets ERBB2 (17q) and MYC (8q). Focal amplifications with ≥15 or ≥5 additional copies of at least one of these regions were associated with a poor overall survival among patients with stage I-III MSS CRCs (multivariable hazard ratio ≥3.2, p ≤ 0.01). All high-level amplifications were focal and had a more consistent relationship with gene expression than lower amplitude and/or broad-range amplifications, suggesting specific targeting during carcinogenesis. Genome-wide, copy number driven gene expression was enriched for pathways characteristic of the CMS2-epithelial/canonical subtype, including DNA repair and cell cycle progression. Furthermore, 50% of upregulated genes in CMS2-epithelial/canonical MSS CRCs were driven by CNAs, an enrichment compared with the other CMS groups, and associated with the stronger correspondence between CNAs and gene expression in malignant epithelial cells than in the cells of the tumor microenvironment (fibroblasts, endothelial cells, leukocytes). In conclusion, we identify novel recurrent amplifications with impact on gene expression in CRC and provide the first evidence that CMS2 may have a stronger copy-number related genetic basis than subtypes more heavily influenced by gene expression signals from the tumor microenvironment.

摘要

大约 80%的结直肠癌(CRC)具有染色体不稳定性,这是侵袭性恶性肿瘤发展的一个组成部分,但特定拷贝数异常(CNAs)在调节基因表达方面的重要性,特别是在临床相关分子亚型的框架内,仍然很大程度上难以捉摸。我们对 257 例 I-IV 期原发性 CRC 进行了 DNA 拷贝数分析,并对 151 例微卫星稳定(MSS)肿瘤进行了整合基因表达分析,重点关注高水平扩增以及 CNAs 对基于基因表达的共识分子亚型(CMS)特征的影响。在 TCGA 的 323 例 MSS 肿瘤中验证了结果。我们发现了一些新的高频高水平扩增(≥15 个额外拷贝),这些扩增对基因表达有重大影响,其频率分别为 1.5%的 TOX3(16q),1%的 CCND2(12p)和 ANXA11(10q),除了众所周知的 ERBB2(17q)和 MYC(8q)靶点。在 I-III 期 MSS CRC 患者中,具有至少一个这些区域≥15 或≥5 个额外拷贝的局灶性扩增与总体生存率较差相关(多变量危险比≥3.2,p≤0.01)。所有高水平扩增均为局灶性,与基因表达的关系比低振幅和/或宽范围扩增更一致,表明在癌变过程中有特定的靶向性。全基因组范围内,拷贝数驱动的基因表达富集了与 CMS2-上皮/经典亚型相关的通路,包括 DNA 修复和细胞周期进展。此外,CMS2-上皮/经典 MSS CRC 中 50%的上调基因受 CNAs 驱动,与其他 CMS 组相比有富集,并且与恶性上皮细胞中 CNAs 与基因表达之间的对应关系强于肿瘤微环境(成纤维细胞、内皮细胞、白细胞)中的对应关系。总之,我们确定了 CRC 中具有基因表达影响的新的高频扩增,并首次提供了证据表明 CMS2 可能比受肿瘤微环境中基因表达信号影响更大的亚型具有更强的拷贝数相关遗传基础。

https://cdn.ncbi.nlm.nih.gov/pmc/blobs/1841/6756070/f64efd1c5f86/41388_2019_868_Fig1_HTML.jpg

文献AI研究员

20分钟写一篇综述,助力文献阅读效率提升50倍。

立即体验

用中文搜PubMed

大模型驱动的PubMed中文搜索引擎

马上搜索

文档翻译

学术文献翻译模型,支持多种主流文档格式。

立即体验