Suppr超能文献

一种可生物降解的纳米胶囊递呈 Cas9 核糖核蛋白复合物用于体内基因组编辑。

A biodegradable nanocapsule delivers a Cas9 ribonucleoprotein complex for in vivo genome editing.

机构信息

Department of Materials Science and Engineering, University of Wisconsin-Madison, Madison, WI, USA.

Wisconsin Institute for Discovery, University of Wisconsin-Madison, Madison, WI, USA.

出版信息

Nat Nanotechnol. 2019 Oct;14(10):974-980. doi: 10.1038/s41565-019-0539-2. Epub 2019 Sep 9.

Abstract

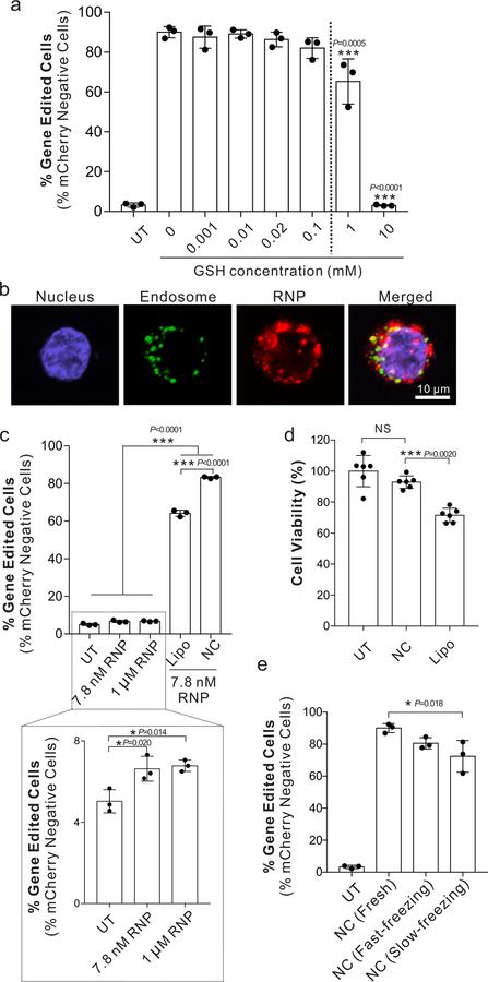
Delivery technologies for the CRISPR-Cas9 (CRISPR, clustered regularly interspaced short palindromic repeats) gene editing system often require viral vectors, which pose safety concerns for therapeutic genome editing. Alternatively, cationic liposomal components or polymers can be used to encapsulate multiple CRISPR components into large particles (typically >100 nm diameter); however, such systems are limited by variability in the loading of the cargo. Here, we report the design of customizable synthetic nanoparticles for the delivery of Cas9 nuclease and a single-guide RNA (sgRNA) that enables the controlled stoichiometry of CRISPR components and limits the possible safety concerns in vivo. We describe the synthesis of a thin glutathione (GSH)-cleavable covalently crosslinked polymer coating, called a nanocapsule (NC), around a preassembled ribonucleoprotein (RNP) complex between a Cas9 nuclease and an sgRNA. The NC is synthesized by in situ polymerization, has a hydrodynamic diameter of 25 nm and can be customized via facile surface modification. NCs efficiently generate targeted gene edits in vitro without any apparent cytotoxicity. Furthermore, NCs produce robust gene editing in vivo in murine retinal pigment epithelium (RPE) tissue and skeletal muscle after local administration. This customizable NC nanoplatform efficiently delivers CRISPR RNP complexes for in vitro and in vivo somatic gene editing.

摘要

CRISPR-Cas9(CRISPR,成簇规律间隔短回文重复)基因编辑系统的递送技术通常需要病毒载体,这给治疗性基因组编辑带来了安全隐患。或者,可以使用阳离子脂质体成分或聚合物将多个 CRISPR 成分封装到大型颗粒中(通常 >100nm 直径);然而,此类系统受到货物装载变异性的限制。在这里,我们报告了用于递送 Cas9 核酸酶和单指导 RNA(sgRNA)的定制化合成纳米颗粒的设计,该设计能够控制 CRISPR 成分的化学计量比,并限制体内可能存在的安全问题。我们描述了一种薄的谷胱甘肽(GSH)可裂解的共价交联聚合物涂层的合成,称为纳米胶囊(NC),它围绕 Cas9 核酸酶和 sgRNA 之间的预组装核糖核蛋白(RNP)复合物。NC 通过原位聚合合成,水动力直径为 25nm,可通过简便的表面修饰进行定制。NC 在体外有效地进行靶向基因编辑,而没有任何明显的细胞毒性。此外,NC 在局部给药后可在小鼠视网膜色素上皮(RPE)组织和骨骼肌中产生强大的体内基因编辑。这种可定制的 NC 纳米平台可有效递送电镜 RNP 复合物进行体外和体内体细胞基因编辑。

https://cdn.ncbi.nlm.nih.gov/pmc/blobs/f18c/6778035/1c62b94b343d/nihms-1535887-f0001.jpg

文献AI研究员

20分钟写一篇综述,助力文献阅读效率提升50倍。

立即体验

用中文搜PubMed

大模型驱动的PubMed中文搜索引擎

马上搜索

文档翻译

学术文献翻译模型,支持多种主流文档格式。

立即体验