Suppr超能文献

蛋白 Zw10 连接 CAL1 依赖性 CENP-A 着丝粒加载和果蝇细胞有丝分裂持续时间。

The checkpoint protein Zw10 connects CAL1-dependent CENP-A centromeric loading and mitosis duration in Drosophila cells.

机构信息

Center for Molecular Biology of Heidelberg University (ZMBH), Heidelberg, Germany.

DKFZ-ZMBH-Alliance, Heidelberg, Germany.

出版信息

PLoS Genet. 2019 Sep 25;15(9):e1008380. doi: 10.1371/journal.pgen.1008380. eCollection 2019 Sep.

Abstract

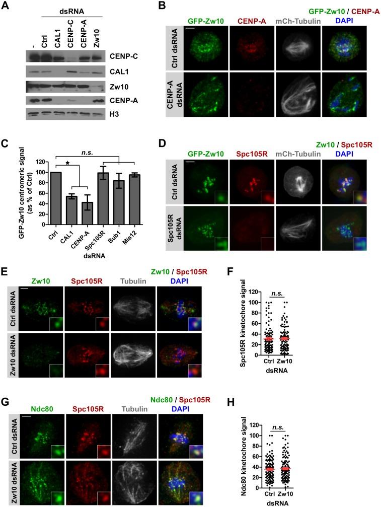
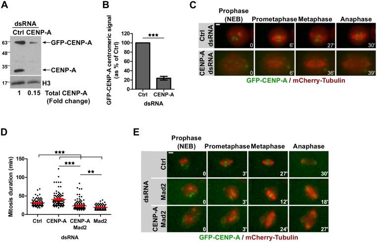
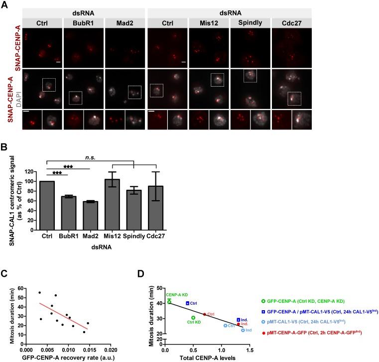
A defining feature of centromeres is the presence of the histone H3 variant CENP-A that replaces H3 in a subset of centromeric nucleosomes. In Drosophila cultured cells CENP-A deposition at centromeres takes place during the metaphase stage of the cell cycle and strictly depends on the presence of its specific chaperone CAL1. How CENP-A loading is restricted to mitosis is unknown. We found that overexpression of CAL1 is associated with increased CENP-A levels at centromeres and uncouples CENP-A loading from mitosis. Moreover, CENP-A levels inversely correlate with mitosis duration suggesting crosstalk of CENP-A loading with the regulatory machinery of mitosis. Mitosis length is influenced by the spindle assembly checkpoint (SAC), and we found that CAL1 interacts with the SAC protein and RZZ complex component Zw10 and thus constitutes the anchor for the recruitment of RZZ. Therefore, CAL1 controls CENP-A incorporation at centromeres both quantitatively and temporally, connecting it to the SAC to ensure mitotic fidelity.

摘要

着丝粒的一个定义特征是存在组蛋白 H3 变体 CENP-A,它在着丝粒核小体的亚群中取代 H3。在培养的果蝇细胞中,CENP-A 在细胞周期的中期阶段沉积在着丝粒上,严格依赖于其特定伴侣蛋白 CAL1 的存在。CENP-A 加载如何限制在有丝分裂中尚不清楚。我们发现,CAL1 的过表达与着丝粒处 CENP-A 水平的增加有关,并使 CENP-A 的加载与有丝分裂脱耦。此外,CENP-A 水平与有丝分裂持续时间呈负相关,这表明 CENP-A 加载与有丝分裂的调节机制之间存在串扰。有丝分裂的长度受纺锤体组装检查点(SAC)的影响,我们发现 CAL1 与 SAC 蛋白和 RZZ 复合物成分 Zw10 相互作用,因此构成了招募 RZZ 的锚点。因此,CAL1 从数量和时间上控制着丝粒处的 CENP-A 掺入,将其与 SAC 连接起来,以确保有丝分裂的保真度。

https://cdn.ncbi.nlm.nih.gov/pmc/blobs/3df7/6779278/9cbb306202e1/pgen.1008380.g001.jpg

文献AI研究员

20分钟写一篇综述,助力文献阅读效率提升50倍。

立即体验

用中文搜PubMed

大模型驱动的PubMed中文搜索引擎

马上搜索

文档翻译

学术文献翻译模型,支持多种主流文档格式。

立即体验