Suppr超能文献

放线菌酮通过减弱长链非编码 RNA-Meg3/miR-421/PDGFRA 轴的分子海绵效应抑制卵巢癌血管生成。

Anisomycin inhibits angiogenesis in ovarian cancer by attenuating the molecular sponge effect of the lncRNA‑Meg3/miR‑421/PDGFRA axis.

机构信息

Department of Obstetrics and Gynecology, Xinhua Hospital, Shanghai Jiao Tong University School of Medicine, Shanghai 200086, P.R. China.

Department of General Surgery, Ruijin Hospital, Shanghai Jiao Tong University, School of Medicine, Shanghai 200031, P.R. China.

出版信息

Int J Oncol. 2019 Dec;55(6):1296-1312. doi: 10.3892/ijo.2019.4887. Epub 2019 Sep 30.

Abstract

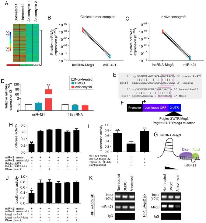
Angiogenesis has an important role in tumour cell growth and metastasis. Anisomycin has been shown to inhibit tumour cell growth. However, whether anisomycin can inhibit angiogenesis of tumours has not been reported. The present study demonstrated that there was a positive correlation between tumour angiogenesis and the number of CD44+/CD133+ serous human ovarian cancer stem cells (HuOCSCs). Subsequently, it was confirmed that anisomycin significantly inhibited the proliferation, invasion, tumorigenic ability and tumour angiogenesis of HuOCSCs. Gene expression profiling by cDNA microarrays revealed that the expression levels of vascular endothelial cell markers, platelet‑derived growth factors, Notch pathway components and 27 tumour angiogenesis‑related genes were significantly decreased in the anisomycin‑treated group compared with the control group. Further experiments demonstrated that the expression levels of endogenous long non‑coding RNA (lncRNA) maternally expressed 3 (Meg3) were significantly decreased in anisomycin‑treated HuOCSCs, whereas the expression levels of microRNA (miR)‑421 were significantly increased. The results of luciferase reporter assays indicated that, when miR‑421 was overexpressed in cells, the luciferase activities of wild‑type platelet derived growth factor receptor α (PDGFRA) 3' untranslated region and Meg3 reporter plasmids were significantly decreased. Overexpression of miR‑421 in HuOCSCs significantly enhanced the anisomycin‑mediated inhibition of HuOCSC proliferation. Taken together, the present results demonstrated that anisomycin inhibited the activation downstream of the Notch1 pathway by attenuating the molecular sponge effect of the lncRNA‑Meg3/miR‑421/PDGFRA axis, ultimately inhibiting angiogenesis, proliferation and invasion in ovarian cancer cells.

摘要

血管生成在肿瘤细胞生长和转移中起重要作用。放线菌酮已被证明能抑制肿瘤细胞生长。然而,放线菌酮是否能抑制肿瘤血管生成尚未报道。本研究表明,肿瘤血管生成与 CD44+/CD133+ 人浆液性卵巢癌干样细胞(HuOCSCs)的数量呈正相关。随后,证实放线菌酮能显著抑制 HuOCSCs 的增殖、侵袭、致瘤能力和肿瘤血管生成。cDNA 微阵列基因表达谱分析显示,与对照组相比,放线菌酮处理组血管内皮细胞标志物、血小板衍生生长因子、Notch 通路成分和 27 个肿瘤血管生成相关基因的表达水平显著降低。进一步的实验表明,放线菌酮处理的 HuOCSCs 中内源性长链非编码 RNA(lncRNA)母源性表达 3(Meg3)的表达水平显著降低,而 miR-421 的表达水平显著升高。荧光素酶报告基因检测结果表明,当 miR-421 在细胞中过表达时,野生型血小板衍生生长因子受体α(PDGFRA)3'非翻译区和 Meg3 报告质粒的荧光素酶活性显著降低。HuOCSCs 中 miR-421 的过表达显著增强了放线菌酮对 HuOCSC 增殖的抑制作用。综上所述,本研究结果表明,放线菌酮通过减弱 lncRNA-Meg3/miR-421/PDGFRA 轴的分子海绵效应,抑制 Notch1 通路下游的激活,最终抑制卵巢癌细胞的血管生成、增殖和侵袭。

https://cdn.ncbi.nlm.nih.gov/pmc/blobs/eba7/6831202/7a277f1f10a6/IJO-55-06-1296-g00.jpg

文献AI研究员

20分钟写一篇综述,助力文献阅读效率提升50倍。

立即体验

用中文搜PubMed

大模型驱动的PubMed中文搜索引擎

马上搜索

文档翻译

学术文献翻译模型,支持多种主流文档格式。

立即体验