Suppr超能文献

碱基编辑器的比较和靶向致病性 SNV 的 BEable-GPS 数据库的开发。

Comparison of cytosine base editors and development of the BEable-GPS database for targeting pathogenic SNVs.

机构信息

CAS Key Laboratory of Computational Biology, CAS-MPG Partner Institute for Computational Biology, Shanghai Institute of Nutrition and Health, Shanghai Institutes for Biological Sciences, University of Chinese Academy of Sciences, Chinese Academy of Sciences, Shanghai, 200031, China.

School of Life Science and Technology, ShanghaiTech University, Shanghai, 201210, China.

出版信息

Genome Biol. 2019 Oct 23;20(1):218. doi: 10.1186/s13059-019-1839-4.

Abstract

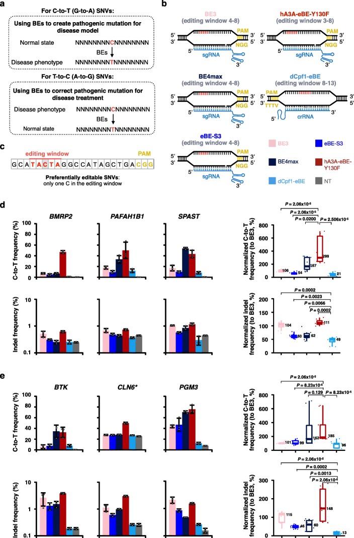
A variety of base editors have been developed to achieve C-to-T editing in different genomic contexts. Here, we compare a panel of five base editors on their C-to-T editing efficiencies and product purity at commonly editable sites, including some human pathogenic C-to-T mutations. We further profile the accessibilities of 20 base editors to all possible pathogenic mutations in silico. Finally, we build the BEable-GPS (Base Editable prediction of Global Pathogenic SNVs) database for users to select proper base editors to model or correct disease-related mutations. The in vivo comparison and in silico profiling catalog the availability of base editors and their broad applications in biomedical studies.

摘要

已经开发出多种碱基编辑器来实现不同基因组环境下的 C 到 T 编辑。在这里,我们比较了一组五种碱基编辑器在常见可编辑位点的 C 到 T 编辑效率和产物纯度,包括一些人类致病性 C 到 T 突变。我们进一步在计算机上对 20 种碱基编辑器对所有可能的致病性突变的可及性进行了分析。最后,我们构建了 BEable-GPS(碱基编辑预测全球致病性 SNVs)数据库,供用户选择合适的碱基编辑器来模拟或纠正与疾病相关的突变。体内比较和计算机分析列出了碱基编辑器的可用性及其在生物医学研究中的广泛应用。

https://cdn.ncbi.nlm.nih.gov/pmc/blobs/f53a/6806563/56b58ba04abd/13059_2019_1839_Fig1_HTML.jpg

文献AI研究员

20分钟写一篇综述,助力文献阅读效率提升50倍。

立即体验

用中文搜PubMed

大模型驱动的PubMed中文搜索引擎

马上搜索

文档翻译

学术文献翻译模型,支持多种主流文档格式。

立即体验