Suppr超能文献

circRNA-5692 通过海绵吸附 miR-328-5p 来抑制肝细胞癌的进展,从而增强 DAB2IP 的表达。

CircRNA-5692 inhibits the progression of hepatocellular carcinoma by sponging miR-328-5p to enhance DAB2IP expression.

机构信息

Department of Infectious Disease, Hunan Key Laboratory of Viral Hepatitis, Xiangya Hospital, Central South University, Changsha, 410008, China.

Department of Infectious Disease, the Third Xiangya Hospital, Central South University, Changsha, 410013, China.

出版信息

Cell Death Dis. 2019 Nov 27;10(12):900. doi: 10.1038/s41419-019-2089-9.

Abstract

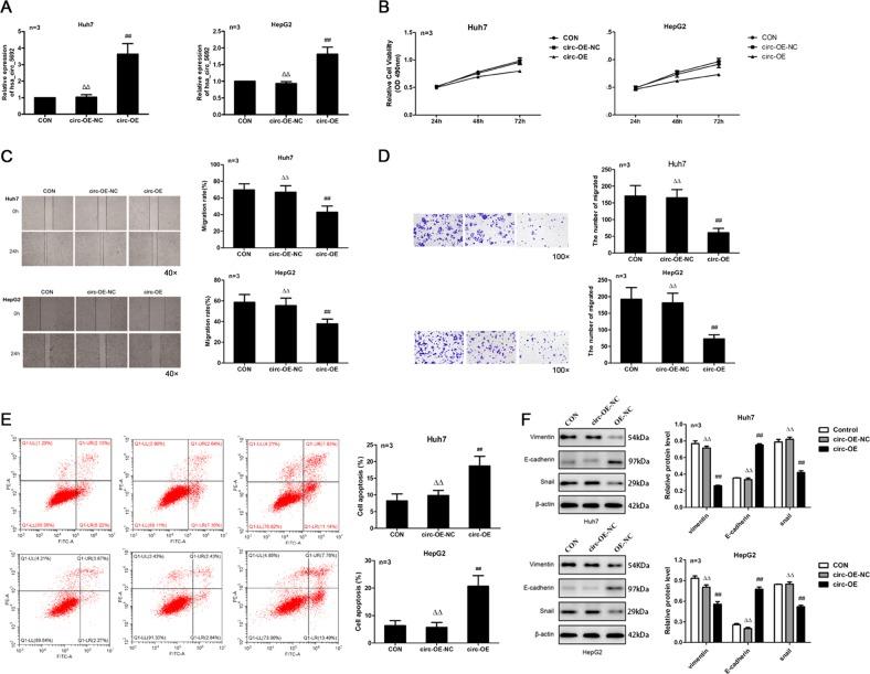
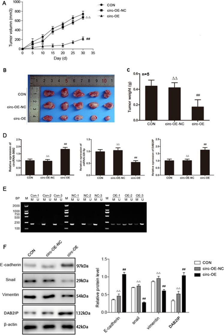
Circular RNAs (circRNAs), one kind of noncoding RNAs, can interact with miRNA and transcription factors to regulate gene expression. However, little is known on which circRNA is crucial for the pathogenesis of hepatocellular carcinoma (HCC). CircRNA expression profile was analyzed by a microarray. Regulatory gene targets were predicted by bioinformatics analysis and validated by luciferase assay. Their expression was determined by qRT-PCR and Western blotting. DNA methylation was determined by methylation-specific PCR. Gene knockdown and overexpression were mediated by lentivirus-mediated shRNA and transfection with plasmids for cDNA expression, respectively. MTT assay, wound-healing assay, transwell invasion assay, and flow cytometry were used to determine malignant behaviors of HCC cells. HCC xenograft mouse model was used to determine the in vivo effects of circRNA-5692. CircRNA-5692 expression was downregulated in HCC tissues, and circRNA-5692 overexpression attenuated the malignant behaviors of HCC cells. Bioinformatics predicted that circRNA-5692 interacted with miR-328-5p, which targeted the DAB2IP mRNA. Actually, miR-328-5p promoted the malignant behaviors of HCC cells, while DAB2IP had opposite effects. Moreover, circRNA-5692 overexpression inhibited the growth of xenograft HCC tumors in vivo by decreasing miR-328-5p expression to enhance DAB2IP expression. In conclusion, the circRNA-5692-miR-328-5p-DAB2IP regulatory pathway inhibits the progression of HCC. Our findings may provide potential new targets for the diagnosis and therapy of HCC.

摘要

环状 RNA(circRNAs)是一种非编码 RNA,可与 miRNA 和转录因子相互作用,调节基因表达。然而,对于哪种 circRNA 对肝细胞癌(HCC)的发病机制至关重要,目前知之甚少。通过微阵列分析 circRNA 表达谱。通过生物信息学分析预测调控基因靶标,并通过荧光素酶报告基因实验进行验证。通过 qRT-PCR 和 Western blot 测定其表达。通过甲基化特异性 PCR 测定 DNA 甲基化。通过慢病毒介导的 shRNA 和质粒转染分别介导基因敲低和过表达。MTT 分析、划痕愈合分析、Transwell 侵袭分析和流式细胞术用于测定 HCC 细胞的恶性行为。使用 HCC 异种移植小鼠模型来确定 circRNA-5692 的体内效应。circRNA-5692 在 HCC 组织中表达下调,circRNA-5692 过表达可减弱 HCC 细胞的恶性行为。生物信息学预测 circRNA-5692 与 miR-328-5p 相互作用,miR-328-5p 靶向 DAB2IP mRNA。实际上,miR-328-5p 促进了 HCC 细胞的恶性行为,而 DAB2IP 则具有相反的作用。此外,circRNA-5692 过表达通过降低 miR-328-5p 表达来增强 DAB2IP 表达,从而抑制体内异种移植 HCC 肿瘤的生长。总之,circRNA-5692-miR-328-5p-DAB2IP 调控通路抑制 HCC 的进展。我们的研究结果可能为 HCC 的诊断和治疗提供新的潜在靶点。

https://cdn.ncbi.nlm.nih.gov/pmc/blobs/79ae/6881381/babfd2b39940/41419_2019_2089_Fig1_HTML.jpg

文献AI研究员

20分钟写一篇综述,助力文献阅读效率提升50倍。

立即体验

用中文搜PubMed

大模型驱动的PubMed中文搜索引擎

马上搜索

文档翻译

学术文献翻译模型,支持多种主流文档格式。

立即体验