Suppr超能文献

I 型干扰素抗病毒反应在人神经干细胞中的激活。

Activation of type I interferon antiviral response in human neural stem cells.

机构信息

Research Center for Emerging Viral Infections, College of Medicine, Chang Gung University, Kwei-Shan, Tao-Yuan, Taiwan.

Graduate Institute of Biomedical Sciences, College of Medicine, Chang Gung University, Kwei-Shan, Tao-Yuan, Taiwan.

出版信息

Stem Cell Res Ther. 2019 Dec 16;10(1):387. doi: 10.1186/s13287-019-1521-5.

Abstract

BACKGROUND

Neural stem cells (NSCs) residing in the central nervous system play an important role in neurogenesis. Several viruses can infect these neural progenitors and cause severe neurological diseases. The innate immune responses against the neurotropic viruses in these tissue-specific stem cells remain unclear.

METHODS

Human NSCs were transfected with viral RNA mimics or infected with neurotropic virus for detecting the expression of antiviral interferons (IFNs) and downstream IFN-stimulated antiviral genes.

RESULTS

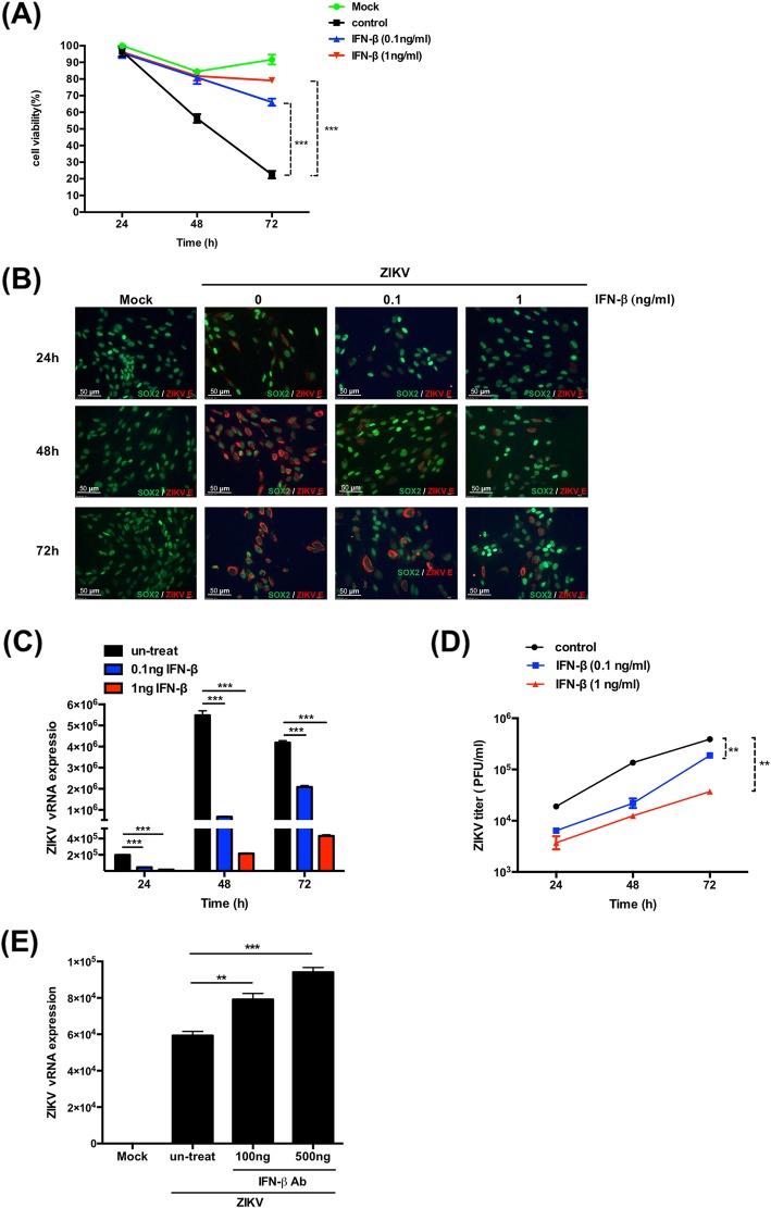
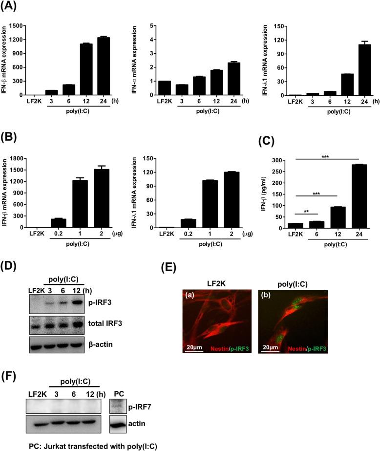
NSCs are able to produce interferon-β (IFN-β) (type I) and λ1 (type III) after transfection with poly(I:C) and that downstream IFN-stimulated antiviral genes, such as ISG56 and MxA, and the viral RNA sensors RIG-I, MDA5, and TLR3, can be expressed in NSCs under poly(I:C) or IFN-β stimulation. In addition, our results show that the pattern recognition receptors RIG-I and MDA5, as well as the endosomal pathogen recognition receptor TLR3, but not TLR7 and TLR8, are involved in the activation of IFN-β transcription in NSCs. Furthermore, NSCs infected with the neurotropic viruses, Zika and Japanese encephalitis viruses, are able to induce RIG-I-mediated IFN-β expression.

CONCLUSION

Human NSCs have the ability to activate IFN signals against neurotropic viral pathogens.

摘要

背景

中枢神经系统中的神经干细胞(NSCs)在神经发生中起着重要作用。几种病毒可以感染这些神经祖细胞并导致严重的神经疾病。针对这些组织特异性干细胞中神经亲和性病毒的先天免疫反应尚不清楚。

方法

用人神经干细胞转染病毒 RNA 模拟物或感染神经亲和性病毒,以检测抗病毒干扰素(IFNs)的表达及其下游 IFN 刺激的抗病毒基因。

结果

聚肌苷酸(poly(I:C))转染后,NSCs 能够产生干扰素-β(IFN-β)(I 型)和 λ1(III 型),并且在 poly(I:C)或 IFN-β刺激下,IFN 刺激的抗病毒基因,如 ISG56 和 MxA,以及病毒 RNA 传感器 RIG-I、MDA5 和 TLR3,均可在 NSCs 中表达。此外,我们的结果表明,模式识别受体 RIG-I 和 MDA5,以及内体病原体识别受体 TLR3,但不是 TLR7 和 TLR8,参与了 NSCs 中 IFN-β 转录的激活。此外,神经亲和性病毒,寨卡病毒和日本脑炎病毒感染的 NSCs 能够诱导 RIG-I 介导的 IFN-β 表达。

结论

人神经干细胞具有激活针对神经亲和性病毒病原体的 IFN 信号的能力。

https://cdn.ncbi.nlm.nih.gov/pmc/blobs/187b/6916114/71cd286f39d1/13287_2019_1521_Fig1_HTML.jpg

文献AI研究员

20分钟写一篇综述,助力文献阅读效率提升50倍。

立即体验

用中文搜PubMed

大模型驱动的PubMed中文搜索引擎

马上搜索

文档翻译

学术文献翻译模型,支持多种主流文档格式。

立即体验