Suppr超能文献

HHLA2 和 PD-L1 共表达预示着透明细胞肾细胞癌患者预后不良。

HHLA2 and PD-L1 co-expression predicts poor prognosis in patients with clear cell renal cell carcinoma.

机构信息

Department of Urology, Sun Yat-Sen Memorial Hospital, Sun Yat-sen University, Guangzhou, Guangdong, China.

Guangdong Provincial Key Laboratory of Malignant Tumor Epigenetics and Gene Regulation, Sun Yat-Sen Memorial Hospital, Sun Yat-Sen University, Guangzhou, Guangdong, China.

出版信息

J Immunother Cancer. 2020 Jan;8(1). doi: 10.1136/jitc-2019-000157.

Abstract

BACKGROUND

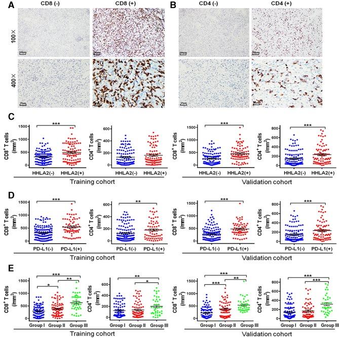
Although clear cell renal cell carcinoma (ccRCC) is well known as a highly immunogenic tumor, only a small subset of patients could benefit from current immunotherapy, which might be due to the heterogeneity of immune microenvironment in ccRCC. So, it is meaningful to explore novel immunotherapy or combination therapy for improving therapeutic efficacy. HHLA2, a newly discovered B7 family member, is prevalently expressed in numerous tumors, including ccRCC. This study aimed to investigate the prognostic impact of HHLA2/PD-L1 co-expression and its relationship with tumor-infiltrating lymphocytes (TILs).

METHODS

The expression levels of HHLA2, PD-L1, CD8, and CD4 in cancer tissues from cases (206 in the training cohort and 197 in the validation cohort) with surgically resectable primary ccRCC were evaluated by immunohistochemistry.

RESULTS

The positive rates of HHLA2 were much higher than those of PD-L1 in ccRCC tissues. HHLA2-positive expression was significantly associated with necrosis, microvascular invasion, advanced Fuhrman nuclear, and TNM stage and indicated a shorter progression-free survival (PFS) and overall survival (OS) in both cohorts. Moreover, patients with HHLA2/PD-L1 co-expression suffered the highest risk of disease progression and death by a significant margin. Besides, HHLA2/PD-L1 co-expression was significantly associated with a high density of CD8 and CD4 TILs. Notably, a new immune classification, based on HHLA2/PD-L1 co-expression and TILs, successfully stratified PFS and OS, especially in patients with TILs positivity.

CONCLUSIONS

The expression of HHLA2 is more frequent than PD-L1 in ccRCC. HHLA2/PD-L1 co-expression had an adverse impact on the prognoses of patients with ccRCC; this finding provides a rationale for combination immunotherapy with anti-HHLA2 and PD-L1 blockage for patients with ccRCC in the future.

摘要

背景

虽然透明细胞肾细胞癌(ccRCC)是一种高度免疫原性肿瘤,但目前的免疫疗法仅能使一小部分患者受益,这可能是由于 ccRCC 免疫微环境的异质性所致。因此,探索新的免疫疗法或联合治疗以提高治疗效果是有意义的。HHLA2 是一种新发现的 B7 家族成员,在包括 ccRCC 在内的许多肿瘤中广泛表达。本研究旨在探讨 HHLA2/PD-L1 共表达的预后影响及其与肿瘤浸润淋巴细胞(TILs)的关系。

方法

采用免疫组织化学法检测 206 例可手术切除的原发性 ccRCC 病例(训练队列)和 197 例验证队列)癌组织中 HHLA2、PD-L1、CD8 和 CD4 的表达水平。

结果

ccRCC 组织中 HHLA2 的阳性率明显高于 PD-L1。HHLA2 阳性表达与坏死、微血管浸润、高级 Fuhrman 核和 TNM 分期显著相关,并在两个队列中均提示无进展生存期(PFS)和总生存期(OS)更短。此外,HHLA2/PD-L1 共表达的患者疾病进展和死亡的风险最高。此外,HHLA2/PD-L1 共表达与 CD8 和 CD4 TILs 的高密度显著相关。值得注意的是,基于 HHLA2/PD-L1 共表达和 TILs 的新免疫分类成功分层了 PFS 和 OS,尤其是在 TILs 阳性的患者中。

结论

HHLA2 在 ccRCC 中的表达频率高于 PD-L1。HHLA2/PD-L1 共表达对 ccRCC 患者的预后有不良影响;这一发现为未来 ccRCC 患者联合抗 HHLA2 和 PD-L1 阻断免疫治疗提供了依据。

https://cdn.ncbi.nlm.nih.gov/pmc/blobs/47c1/7057441/8b83fee1c048/jitc-2019-000157f01.jpg

文献AI研究员

20分钟写一篇综述,助力文献阅读效率提升50倍。

立即体验

用中文搜PubMed

大模型驱动的PubMed中文搜索引擎

马上搜索

文档翻译

学术文献翻译模型,支持多种主流文档格式。

立即体验