Suppr超能文献

HHLA2 可预测黑色素瘤患者抗 PD-1/PD-L1 免疫治疗的预后改善。

HHLA2 predicts improved prognosis of anti-PD-1/PD-L1 immunotherapy in patients with melanoma.

机构信息

Biotherapy Center, State Key Laboratory of Oncology in South China, Collaborative Innovation Center for Cancer Medicine, Sun Yat-sen University Cancer Center, Guangzhou, China.

State Key Laboratory of Oncology in South China, Collaborative Innovation Center for Cancer Medicine, Sun Yat-sen University Cancer Center, Guangzhou, China.

出版信息

Front Immunol. 2022 Aug 8;13:902167. doi: 10.3389/fimmu.2022.902167. eCollection 2022.

Abstract

BACKGROUND

As a recognized highly immunogenic tumor, immune checkpoint blockades (ICB) have been widely used as a systemic treatment option for melanoma. However, only about half of treated patients could benefit from it in Caucasians, and only about 15% in Chinese melanoma patients. Robust predictive biomarkers are needed. HHLA2, a new-found member of B7 family, is generally expressed in kinds of tumors, such as melanoma. This study focuses on illustrating the prognostic value of HHLA2 in melanoma immunotherapy and its association with tumor-infiltrating lymphocytes.

METHODS

HHLA2 expression in pan-cancer and the association with prognosis and immune microenvironment were identified by analyzing gene expression profiles from TCGA database with selected bioinformatics tools and methods. Tumor tissues from 81 cases with advanced and unresectable melanoma were collected for detecting HHLA2 and CD8 levels by immunohistochemistry.

RESULTS

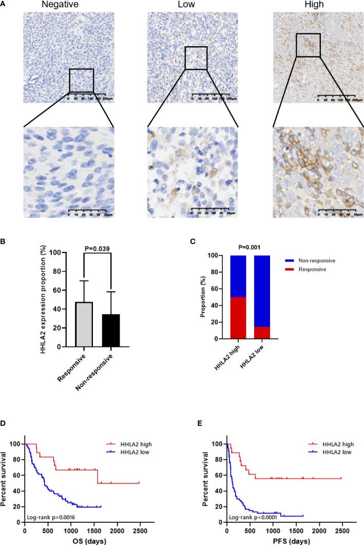
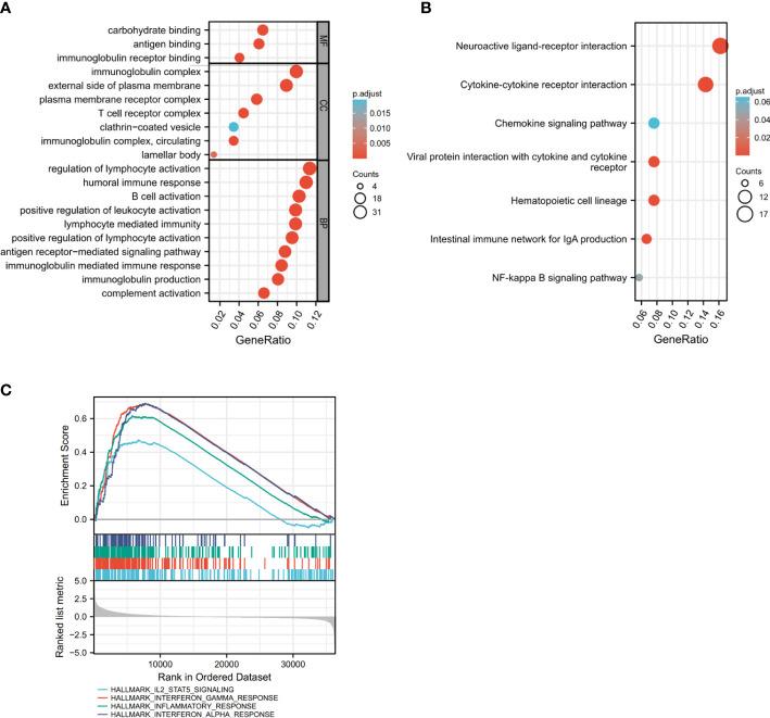
HHLA2 was found to be ubiquitously expressed in pan-cancer with high level and correlate with the prognosis of patients. Further comprehensive analysis from TCGA database demonstrated that the highly expressed HHLA2 was remarkably correlated with better prognosis, high infiltration status of various immune-active cells and immune activated pathways in skin cutaneous melanoma (SKCM). Moreover, immunohistochemistry (IHC) analyses of FFPE tissue from melanoma patients revealed that HHLA2 high expression was strongly related to improved response to ICB and indicated a longer progression-free survival (PFS) and overall survival (OS). Besides, HHLA2 expression was found to have a positive association with the density of CD8 TILs.

CONCLUSION

Our findings revealed that high expression of HHLA2 has important values in predicting the response to ICB and indicating improved PFS and OS in patients with advanced and unresectable melanoma, suggesting that HHLA2 may serve as a costimulatory ligand in melanoma, which renders it as an ideal biomarker for immunotherapy.

摘要

背景

作为一种公认的高度免疫原性肿瘤,免疫检查点阻断(ICB)已被广泛用作黑色素瘤的全身治疗选择。然而,在白种人中,只有大约一半的治疗患者从中受益,而在中国黑色素瘤患者中,只有大约 15%的患者受益。需要强有力的预测性生物标志物。HHLA2 是 B7 家族的一个新发现成员,通常在各种肿瘤中表达,如黑色素瘤。本研究重点阐述了 HHLA2 在黑色素瘤免疫治疗中的预后价值及其与肿瘤浸润淋巴细胞的关系。

方法

通过分析 TCGA 数据库中的基因表达谱,并选择生物信息学工具和方法,确定了 pan-cancer 中的 HHLA2 表达情况及其与预后和免疫微环境的关系。收集 81 例晚期不可切除黑色素瘤患者的肿瘤组织,通过免疫组织化学检测 HHLA2 和 CD8 水平。

结果

HHLA2 在 pan-cancer 中广泛表达,且表达水平较高,与患者的预后相关。进一步从 TCGA 数据库进行综合分析表明,高表达的 HHLA2 与更好的预后、皮肤黑色素瘤(SKCM)中各种免疫活性细胞和免疫激活途径的高浸润状态显著相关。此外,对黑色素瘤患者 FFPE 组织的免疫组织化学(IHC)分析表明,HHLA2 高表达与对 ICB 的反应改善密切相关,并提示无进展生存期(PFS)和总生存期(OS)更长。此外,HHLA2 的表达与 CD8 TIL 密度呈正相关。

结论

我们的研究结果表明,HHLA2 的高表达在预测 ICB 反应和指示晚期不可切除黑色素瘤患者的 PFS 和 OS 改善方面具有重要价值,提示 HHLA2 可能作为黑色素瘤中的共刺激配体,使其成为免疫治疗的理想生物标志物。

https://cdn.ncbi.nlm.nih.gov/pmc/blobs/3ff5/9395140/7429216c652c/fimmu-13-902167-g001.jpg

文献AI研究员

20分钟写一篇综述,助力文献阅读效率提升50倍。

立即体验

用中文搜PubMed

大模型驱动的PubMed中文搜索引擎

马上搜索

文档翻译

学术文献翻译模型,支持多种主流文档格式。

立即体验