Suppr超能文献

发现一种皮摩尔效力的突变 CFTR 氯离子通道药理学矫正剂。

Discovery of a picomolar potency pharmacological corrector of the mutant CFTR chloride channel.

机构信息

UOC Genetica Medica, IRCCS Istituto Giannina Gaslini, 16147 Genova, Italy.

D3 PharmaChemistry, Fondazione Istituto Italiano di Tecnologia, Genova, Italy.

出版信息

Sci Adv. 2020 Feb 21;6(8):eaay9669. doi: 10.1126/sciadv.aay9669. eCollection 2020 Feb.

Abstract

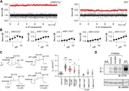
F508del, the most frequent mutation causing cystic fibrosis (CF), results in mistrafficking and premature degradation of the CFTR chloride channel. Small molecules named correctors may rescue F508del-CFTR and therefore represent promising drugs to target the basic defect in CF. We screened a carefully designed chemical library to find F508del-CFTR correctors. The initial active compound resulting from the primary screening underwent extensive chemical optimization. The final compound, ARN23765, showed an extremely high potency in bronchial epithelial cells from F508del homozygous patients, with an EC of 38 picomolar, which is more than 5000-fold lower compared to presently available corrector drugs. ARN23765 also showed high efficacy, synergy with other types of correctors, and compatibility with chronic VX-770 potentiator. Besides being a promising drug, particularly suited for drug combinations, ARN23765 represents a high-affinity probe for CFTR structure-function studies.

摘要

F508del 是导致囊性纤维化 (CF) 的最常见突变,导致 CFTR 氯离子通道的错误运输和过早降解。被称为校正剂的小分子可以挽救 F508del-CFTR,因此代表了针对 CF 基本缺陷的有前途的药物。我们筛选了一个精心设计的化学文库,以寻找 F508del-CFTR 校正剂。最初从初步筛选中获得的活性化合物经历了广泛的化学优化。最终化合物 ARN23765 在 F508del 纯合子患者的支气管上皮细胞中表现出极高的效力,EC50 为 38 皮摩尔,与目前可用的校正剂药物相比,降低了 5000 多倍。ARN23765 还显示出高效力、与其他类型校正剂的协同作用以及与慢性 VX-770 增效剂的兼容性。除了是一种有前途的药物,特别适合药物组合外,ARN23765 还是 CFTR 结构功能研究的高亲和力探针。

https://cdn.ncbi.nlm.nih.gov/pmc/blobs/4eac/7034990/a1f5d3a70447/aay9669-F1.jpg

文献AI研究员

20分钟写一篇综述,助力文献阅读效率提升50倍。

立即体验

用中文搜PubMed

大模型驱动的PubMed中文搜索引擎

马上搜索

文档翻译

学术文献翻译模型,支持多种主流文档格式。

立即体验