Suppr超能文献

胆管癌患者的血清和尿液外泌体中存在特定的 RNA 谱,反映了肿瘤的表达:用于疾病诊断的新型液体活检生物标志物。

Patients with Cholangiocarcinoma Present Specific RNA Profiles in Serum and Urine Extracellular Vesicles Mirroring the Tumor Expression: Novel Liquid Biopsy Biomarkers for Disease Diagnosis.

机构信息

Department of Liver and Gastrointestinal Diseases, Biodonostia Health Research Institute, Donostia University Hospital, University of the Basque Country (UPV/EHU), 20014, San Sebastian, Spain.

Biotech Research & Innovation Centre (BRIC), Department of Health and Medical Sciences, 2200, Copenhagen, Denmark.

出版信息

Cells. 2020 Mar 14;9(3):721. doi: 10.3390/cells9030721.

Abstract

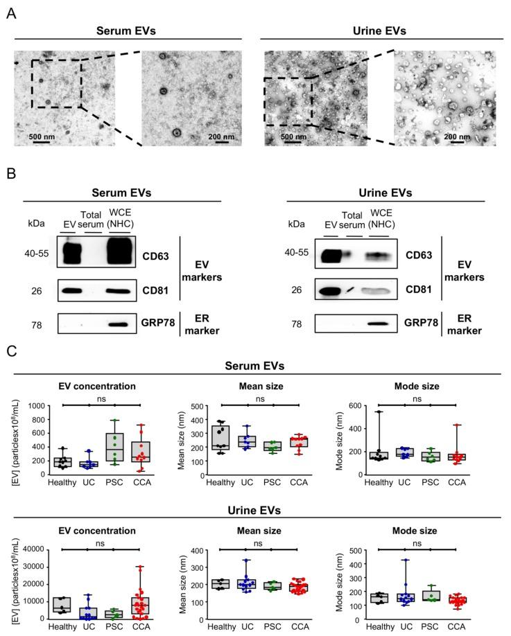
Cholangiocarcinoma (CCA) comprises a group of heterogeneous biliary cancers with dismal prognosis. The etiologies of most CCAs are unknown, but primary sclerosing cholangitis (PSC) is a risk factor. Non-invasive diagnosis of CCA is challenging and accurate biomarkers are lacking. We aimed to characterize the transcriptomic profile of serum and urine extracellular vesicles (EVs) from patients with CCA, PSC, ulcerative colitis (UC), and healthy individuals. Serum and urine EVs were isolated by serial ultracentrifugations and characterized by nanoparticle tracking analysis, transmission electron microscopy, and immunoblotting. EVs transcriptome was determined by gene expression array [messenger RNAs (mRNA) and non-coding RNAs (ncRNAs)]. Differential RNA profiles were found in serum and urine EVs from patients with CCA compared to control groups (disease and healthy), showing high diagnostic capacity. The comparison of the mRNA profiles of serum or urine EVs from patients with CCA with the transcriptome of tumor tissues from two cohorts of patients, CCA cells in vitro, and CCA cells-derived EVs, identified 105 and 39 commonly-altered transcripts, respectively. Gene ontology analysis indicated that most commonly-altered mRNAs participate in carcinogenic steps. Overall, patients with CCA present specific RNA profiles in EVs mirroring the tumor, and constituting novel promising liquid biopsy biomarkers.

摘要

胆管癌(CCA)是一组具有不良预后的异质性胆道癌。大多数 CCA 的病因尚不清楚,但原发性硬化性胆管炎(PSC)是一个危险因素。CCA 的非侵入性诊断具有挑战性,并且缺乏准确的生物标志物。我们旨在描述 CCA、PSC、溃疡性结肠炎(UC)和健康个体的血清和尿液细胞外囊泡(EV)的转录组特征。通过连续超速离心分离血清和尿液 EV,并通过纳米颗粒跟踪分析、透射电子显微镜和免疫印迹进行表征。通过基因表达阵列[信使 RNA(mRNA)和非编码 RNA(ncRNA)]确定 EV 转录组。与对照组(疾病和健康)相比,CCA 患者的血清和尿液 EV 中的差异 RNA 谱显示出较高的诊断能力。CCA 患者的血清或尿液 EV 的 mRNA 图谱与两个患者队列的肿瘤组织、体外 CCA 细胞和 CCA 细胞衍生的 EV 的转录组进行比较,分别鉴定出 105 个和 39 个常见改变的转录本。基因本体分析表明,大多数常见改变的 mRNAs 参与致癌步骤。总的来说,CCA 患者的 EV 中存在反映肿瘤的特定 RNA 谱,构成了有前途的新型液体活检生物标志物。

https://cdn.ncbi.nlm.nih.gov/pmc/blobs/4497/7140677/ec7b9fb06c1c/cells-09-00721-g001.jpg

文献AI研究员

20分钟写一篇综述,助力文献阅读效率提升50倍。

立即体验

用中文搜PubMed

大模型驱动的PubMed中文搜索引擎

马上搜索

文档翻译

学术文献翻译模型,支持多种主流文档格式。

立即体验