Suppr超能文献

自噬可减轻高糖诱导的晶状体上皮细胞氧化损伤。

Autophagy attenuates high glucose-induced oxidative injury to lens epithelial cells.

机构信息

Qingdao University Medical College, Qingdao, China.

State Key Laboratory Cultivation Base, Shandong Provincial Key Laboratory of Ophthalmology, Shandong Eye Institute, Shandong First Medical University and Shandong Academy of Medical Sciences, Qingdao, China.

出版信息

Biosci Rep. 2020 Apr 30;40(4). doi: 10.1042/BSR20193006.

Abstract

PURPOSE

Autophagic dysfunction and abnormal oxidative stress are associated with cataract. The purpose of the present study was to investigate the changes of cellular autophagy and oxidative stress and their association in lens epithelial cells (LECs) upon exposure to high glucose.

METHODS

Autophagy and oxidative stress-related changes were detected in streptozotocin-induced Type 1 diabetic mice and normal mouse LECs incubated in high glucose conditions. Rapamycin at a concentration of 100 nm/l or 50 μM chloroquine was combined for analysis of the relationship between autophagy and oxidative stress. The morphology of LECs during autophagy was observed by transmission electron microscopy. The expressions of autophagy markers (LC3B and p62) were identified, as well as the key factors of oxidative stress (SOD2 and CAT) and mitochondrial reactive oxygen species (ROS) generation.

RESULTS

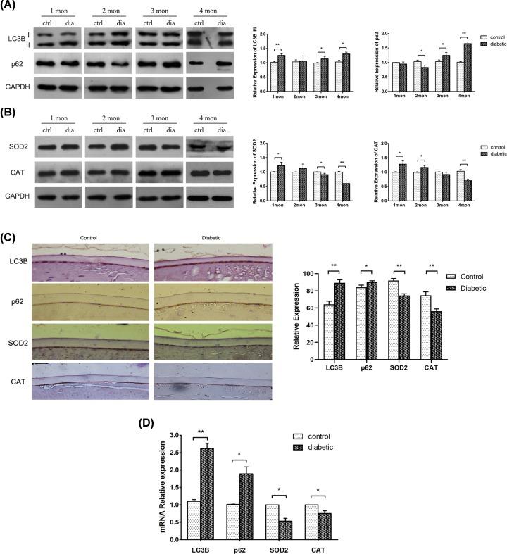
Transmission electron microscopy indicated an altered autophagy activity in diabetic mouse lens tissues with larger autophagosomes and multiple mitochondria. Regarding the expressions, LC3B was elevated, p62 was decreased first and then increased, and SOD2 and CAT were increased before a decrease during 4 months of follow-up in diabetic mice and 72 h of culture under high glucose for mouse LECs. Furthermore, rapamycin promoted the expressions of autophagy markers but alleviated those of oxidative stress markers, whereas chloroquine antagonized autophagy but enhanced oxidative stress by elevating ROS generation in LECs exposed to high glucose.

CONCLUSIONS

The changes in autophagy and oxidative stress were fluctuating in the mouse LECs under constant high glucose conditions. Autophagy might attenuate high glucose-induced oxidative injury to LECs.

摘要

目的

自噬功能障碍和异常氧化应激与白内障有关。本研究旨在探讨高糖条件下晶状体上皮细胞(LEC)中细胞自噬和氧化应激的变化及其相关性。

方法

在链脲佐菌素诱导的 1 型糖尿病小鼠和高糖培养的正常小鼠 LEC 中,检测自噬和氧化应激相关变化。用浓度为 100nm/l 的雷帕霉素或 50μM 氯喹联合分析自噬和氧化应激之间的关系。透射电镜观察 LEC 自噬过程中的形态。鉴定自噬标志物(LC3B 和 p62)的表达,以及氧化应激的关键因子(SOD2 和 CAT)和线粒体活性氧(ROS)的产生。

结果

透射电镜显示糖尿病小鼠晶状体组织中自噬活性改变,自噬体增大,线粒体增多。在表达方面,LC3B 升高,p62 先降低后升高,糖尿病小鼠随访 4 个月和高糖培养小鼠 LEC 72h 时,SOD2 和 CAT 先升高后降低。此外,雷帕霉素促进自噬标志物的表达,但减轻氧化应激标志物的表达,而氯喹拮抗自噬,但通过增加高糖诱导的 LEC 中 ROS 的产生来增强氧化应激。

结论

在持续高糖条件下,小鼠 LEC 中的自噬和氧化应激变化呈波动状态。自噬可能减轻高糖诱导的 LEC 氧化损伤。

https://cdn.ncbi.nlm.nih.gov/pmc/blobs/abe8/7109002/a95f8e453f1d/bsr-40-bsr20193006-g1.jpg

文献AI研究员

20分钟写一篇综述,助力文献阅读效率提升50倍。

立即体验

用中文搜PubMed

大模型驱动的PubMed中文搜索引擎

马上搜索

文档翻译

学术文献翻译模型,支持多种主流文档格式。

立即体验