Suppr超能文献

一种出口激酶家族介导人类疟疾中特定物种的红细胞重塑和毒力。

An exported kinase family mediates species-specific erythrocyte remodelling and virulence in human malaria.

机构信息

Signalling in Apicomplexan Parasites Laboratory, The Francis Crick Institute, London, UK.

Division of Infectious Diseases, Department of Medicine, Imperial College London, London, UK.

出版信息

Nat Microbiol. 2020 Jun;5(6):848-863. doi: 10.1038/s41564-020-0702-4. Epub 2020 Apr 13.

Abstract

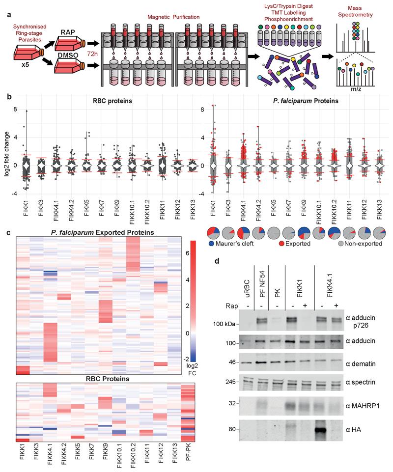
The most severe form of human malaria is caused by Plasmodium falciparum. Its virulence is closely linked to the increase in rigidity of infected erythrocytes and their adhesion to endothelial receptors, obstructing blood flow to vital organs. Unlike other human-infecting Plasmodium species, P. falciparum exports a family of 18 FIKK serine/threonine kinases into the host cell, suggesting that phosphorylation may modulate erythrocyte modifications. We reveal substantial species-specific phosphorylation of erythrocyte proteins by P. falciparum but not by Plasmodium knowlesi, which does not export FIKK kinases. By conditionally deleting all FIKK kinases combined with large-scale quantitative phosphoproteomics we identified unique phosphorylation fingerprints for each kinase, including phosphosites on parasite virulence factors and host erythrocyte proteins. Despite their non-overlapping target sites, a network analysis revealed that some FIKKs may act in the same pathways. Only the deletion of the non-exported kinase FIKK8 resulted in reduced parasite growth, suggesting the exported FIKKs may instead support functions important for survival in the host. We show that one kinase, FIKK4.1, mediates both rigidification of the erythrocyte cytoskeleton and trafficking of the adhesin and key virulence factor PfEMP1 to the host cell surface. This establishes the FIKK family as important drivers of parasite evolution and malaria pathology.

摘要

恶性疟原虫是引起人类疟疾最严重的病原体。其毒力与感染红细胞刚性增加及其与内皮受体的黏附密切相关,从而阻塞流向重要器官的血流。与其他感染人类的疟原虫物种不同,恶性疟原虫将一组 18 个 FIKK 丝氨酸/苏氨酸激酶输出到宿主细胞,表明磷酸化可能调节红细胞的修饰。我们揭示了恶性疟原虫而非不输出 FIKK 激酶的疟原虫 knowlesi 对红细胞蛋白进行了大量的种属特异性磷酸化,通过条件性删除所有 FIKK 激酶并结合大规模定量磷酸蛋白质组学,我们确定了每种激酶的独特磷酸化指纹图谱,包括寄生虫毒力因子和宿主红细胞蛋白上的磷酸化位点。尽管它们的靶位不重叠,但网络分析表明,一些 FIKKs 可能在相同的途径中发挥作用。只有删除未输出的激酶 FIKK8 才会导致寄生虫生长减少,这表明输出的 FIKKs 可能反而支持在宿主中生存的重要功能。我们表明,一种激酶 FIKK4.1 介导了红细胞细胞骨架的刚性化以及黏附素和关键毒力因子 PfEMP1 向宿主细胞表面的运输。这确立了 FIKK 家族作为寄生虫进化和疟疾病理学的重要驱动因素。

https://cdn.ncbi.nlm.nih.gov/pmc/blobs/0959/7116245/b01d790dd34e/EMS85986-f006.jpg

文献AI研究员

20分钟写一篇综述,助力文献阅读效率提升50倍。

立即体验

用中文搜PubMed

大模型驱动的PubMed中文搜索引擎

马上搜索

文档翻译

学术文献翻译模型,支持多种主流文档格式。

立即体验