Suppr超能文献

间质龛对肠道肿瘤发生的旁分泌调控。

Paracrine orchestration of intestinal tumorigenesis by a mesenchymal niche.

机构信息

Department of Immunobiology, Yale University School of Medicine, New Haven, CT, USA.

Biomedical Sciences Research Center 'Alexander Fleming', Vari, Greece.

出版信息

Nature. 2020 Apr;580(7804):524-529. doi: 10.1038/s41586-020-2166-3. Epub 2020 Apr 1.

Abstract

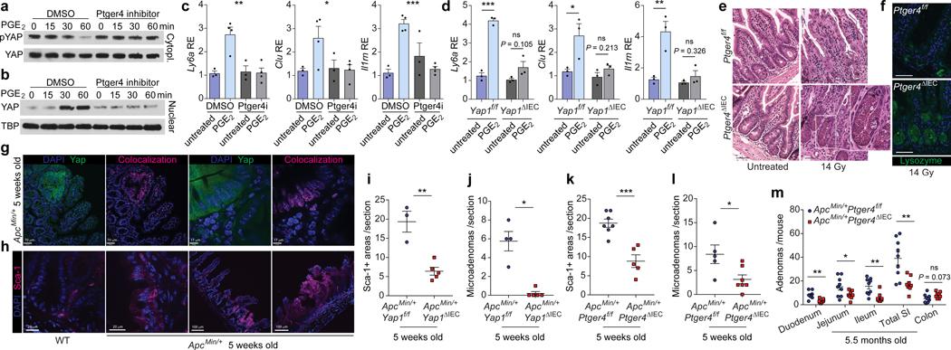
The initiation of an intestinal tumour is a probabilistic process that depends on the competition between mutant and normal epithelial stem cells in crypts. Intestinal stem cells are closely associated with a diverse but poorly characterized network of mesenchymal cell types. However, whether the physiological mesenchymal microenvironment of mutant stem cells affects tumour initiation remains unknown. Here we provide in vivo evidence that the mesenchymal niche controls tumour initiation in trans. By characterizing the heterogeneity of the intestinal mesenchyme using single-cell RNA-sequencing analysis, we identified a population of rare pericryptal Ptgs2-expressing fibroblasts that constitutively process arachidonic acid into highly labile prostaglandin E (PGE). Specific ablation of Ptgs2 in fibroblasts was sufficient to prevent tumour initiation in two different models of sporadic, autochthonous tumorigenesis. Mechanistically, single-cell RNA-sequencing analyses of a mesenchymal niche model showed that fibroblast-derived PGE drives the expansion οf a population of Sca-1 reserve-like stem cells. These express a strong regenerative/tumorigenic program, driven by the Hippo pathway effector Yap. In vivo, Yap is indispensable for Sca-1 cell expansion and early tumour initiation and displays a nuclear localization in both mouse and human adenomas. Using organoid experiments, we identified a molecular mechanism whereby PGE promotes Yap dephosphorylation, nuclear translocation and transcriptional activity by signalling through the receptor Ptger4. Epithelial-specific ablation of Ptger4 misdirected the regenerative reprogramming of stem cells and prevented Sca-1 cell expansion and sporadic tumour initiation in mutant mice, thereby demonstrating the robust paracrine control of tumour-initiating stem cells by PGE-Ptger4. Analyses of patient-derived organoids established that PGE-PTGER4 also regulates stem-cell function in humans. Our study demonstrates that initiation of colorectal cancer is orchestrated by the mesenchymal niche and reveals a mechanism by which rare pericryptal Ptgs2-expressing fibroblasts exert paracrine control over tumour-initiating stem cells via the druggable PGE-Ptger4-Yap signalling axis.

摘要

肠肿瘤的发生是一个概率过程,取决于隐窝中突变和正常上皮干细胞之间的竞争。肠干细胞与多种但特征较差的间充质细胞类型网络密切相关。然而,突变干细胞的生理间充质微环境是否会影响肿瘤的发生尚不清楚。在这里,我们提供了体内证据表明间质龛控制肿瘤的发生。通过使用单细胞 RNA 测序分析来描述肠道间质的异质性,我们鉴定了一群罕见的围绕隐窝的 Ptgs2 表达成纤维细胞,它们将花生四烯酸持续转化为高度不稳定的前列腺素 E(PGE)。成纤维细胞中 Ptgs2 的特异性缺失足以防止两种不同的自发性肿瘤发生模型中的肿瘤起始。从机制上讲,对间质龛模型的单细胞 RNA 测序分析表明,成纤维细胞衍生的 PGE 驱动 Sca-1 储备样干细胞群体的扩张。这些细胞表达强烈的再生/致瘤程序,由 Hippo 途径效应物 Yap 驱动。在体内, Yap 对于 Sca-1 细胞的扩张和早期肿瘤起始是不可或缺的,并且在小鼠和人腺瘤中均显示出核定位。使用类器官实验,我们确定了一种分子机制,其中 PGE 通过信号传导通过受体 Ptger4 促进 Yap 的去磷酸化、核易位和转录活性。上皮细胞特异性缺失 Ptger4 错误引导了干细胞的再生重编程,并防止突变小鼠中的 Sca-1 细胞扩张和自发性肿瘤起始,从而证明了 PGE-Ptger4 对肿瘤起始干细胞的强大旁分泌控制。对患者来源的类器官的分析表明,PGE-PTGER4 也调节人类干细胞的功能。我们的研究表明,结直肠癌的发生是由间质龛协调的,并揭示了一种罕见的围绕隐窝的 Ptgs2 表达成纤维细胞通过可药用的 PGE-Ptger4-Yap 信号轴对肿瘤起始干细胞发挥旁分泌控制的机制。

https://cdn.ncbi.nlm.nih.gov/pmc/blobs/d6c1/7490650/dba58d3ba2cd/nihms-1556367-f0005.jpg

文献AI研究员

20分钟写一篇综述,助力文献阅读效率提升50倍。

立即体验

用中文搜PubMed

大模型驱动的PubMed中文搜索引擎

马上搜索

文档翻译

学术文献翻译模型,支持多种主流文档格式。

立即体验