Suppr超能文献

PTEN 表达缺失与肝癌中 PI3K 通路依赖性代谢重编程有关。

Loss of PTEN expression is associated with PI3K pathway-dependent metabolic reprogramming in hepatocellular carcinoma.

机构信息

Department of General Surgery, Qilu Hospital of Shandong University, No. 107, Wenhua West Road, Lixia District, Jinan, 250012, Shandong Province, P. R. China.

Key Laboratory for Experimental Teratology of the Ministry of Education and Department of Pathology, School of Medicine, Shandong University, Jinan, 250012, P. R. China.

出版信息

Cell Commun Signal. 2020 Aug 24;18(1):131. doi: 10.1186/s12964-020-00622-w.

Abstract

BACKGROUND

Metabolic reprogramming, in which energetic metabolism changes from oxidative phosphorylation to glycolysis, is well-accepted as a hallmark of cancers including hepatocellular carcinoma (HCC). A growing body of evidence suggests the involvement of oncogenes and tumor suppressor genes in the control of metabolic reprogramming. In this study, we attempt to investigate whether loss of PTEN, a recognized tumor suppressor, drives metabolic reprogramming of HCC.

METHODS

Cancerous liver tissues were surgically resected from 128 HCC patients, with 43 adjacent noncancerous liver tissues as control. Aerobic glycolysis (Warburg effect) was reflected by measurements of glucose uptake and lactate production, mitochondrial membrane potential collapse was observed by JC-1 staining, glycolytic rate and mitochondrial respiration were evaluated by determining glycolytic proton efflux rate (glycoPER) and oxygen consumption rate (OCR) in cultured human HHCC cells.

RESULTS

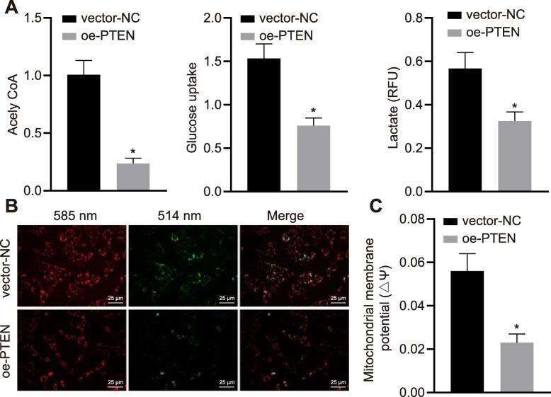
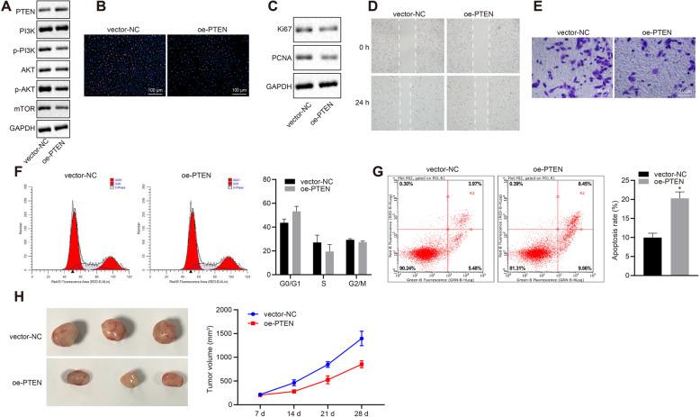
Reciprocal expression of PTEN and PI3K was determined in cancer liver tissues. Overexpression of PTEN suppressed the Warburg effect, as evidenced by reductions in glucose uptake and lactate production, maintenance of mitochondrial function, and transformation of energetic metabolism from glycolysis to oxidative phosphorylation in cultured PTEN-negative HHCC cells. Importantly, 740 Y-P, a PI3K agonist that leads to activation of the PI3K pathway, partially abrogated the function of PTEN and reprogramed glucose metabolism in cultured HHCC cells.

CONCLUSIONS

The discovery that loss of PTEN allows the tumor metabolic program has been a major advance in understanding the carcinogenesis of HCC. Video abstract Graphic abstract showing that loss of PTEN regulates the tumor metabolic program in hepatocellular carcinoma. Loss of PTEN leads to activation of the PI3K pathway enhances the Warburg effect, thereby promoting the development of hepatocellular carcinoma.

摘要

背景

代谢重编程是指能量代谢从氧化磷酸化转变为糖酵解,这是包括肝细胞癌(HCC)在内的多种癌症的典型特征。越来越多的证据表明,癌基因和抑癌基因参与了代谢重编程的调控。在这项研究中,我们试图探讨抑癌基因 PTEN 的缺失是否会导致 HCC 的代谢重编程。

方法

从 128 名 HCC 患者的癌组织中手术切除癌组织,以 43 名相邻的非癌组织作为对照。通过测量葡萄糖摄取和乳酸生成来反映有氧糖酵解(Warburg 效应),通过 JC-1 染色观察线粒体膜电位崩溃,通过测定培养的人 HHCC 细胞中的糖酵解质子流出率(glycoPER)和耗氧率(OCR)来评估糖酵解率和线粒体呼吸。

结果

在癌组织中确定了 PTEN 和 PI3K 的相互表达。PTEN 的过表达抑制了 Warburg 效应,表现为葡萄糖摄取和乳酸生成减少,线粒体功能维持,以及在培养的 PTEN 阴性 HHCC 细胞中从糖酵解到氧化磷酸化的能量代谢转变。重要的是,PI3K 激动剂 740 Y-P 导致 PI3K 通路的激活,部分削弱了 PTEN 的功能,并重新编程了培养的 HHCC 细胞中的葡萄糖代谢。

结论

PTEN 缺失允许肿瘤代谢程序的发现是理解 HCC 致癌作用的重大进展。视频摘要图形摘要显示,PTEN 的缺失调节了肝细胞癌中的肿瘤代谢程序。PTEN 的缺失导致 PI3K 通路的激活增强了 Warburg 效应,从而促进了肝细胞癌的发展。

https://cdn.ncbi.nlm.nih.gov/pmc/blobs/4e27/7444061/cc2fc5d5e1fa/12964_2020_622_Fig1_HTML.jpg

文献AI研究员

20分钟写一篇综述,助力文献阅读效率提升50倍。

立即体验

用中文搜PubMed

大模型驱动的PubMed中文搜索引擎

马上搜索

文档翻译

学术文献翻译模型,支持多种主流文档格式。

立即体验