Suppr超能文献

基于生长的阳性PAM筛选可识别由Cas9识别的非经典基序。

A positive, growth-based PAM screen identifies noncanonical motifs recognized by the Cas9.

作者信息

Collias D, Leenay R T, Slotkowski R A, Zuo Z, Collins S P, McGirr B A, Liu J, Beisel C L

机构信息

Department of Chemical and Biomolecular Engineering, North Carolina State University, Raleigh, NC 27695, USA.

College of Chemical Engineering, Shanghai University of Engineering Science, Shanghai 201620, China.

出版信息

Sci Adv. 2020 Jul 15;6(29):eabb4054. doi: 10.1126/sciadv.abb4054. eCollection 2020 Jul.

Abstract

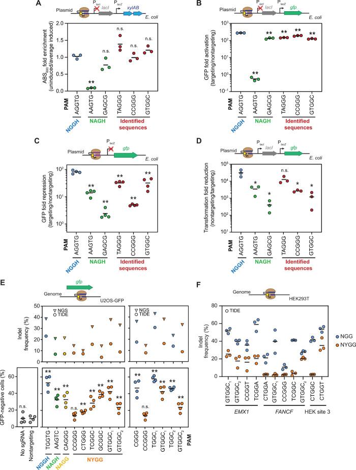
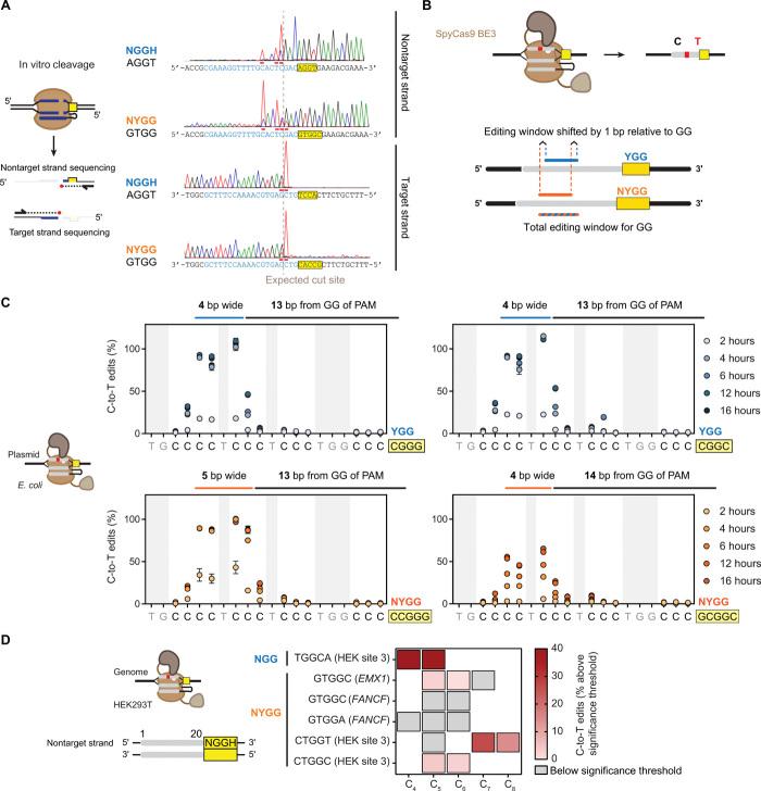
CRISPR technologies have overwhelmingly relied on the Cas9 (SpyCas9), with its consensus NGG and less preferred NAG and NGA protospacer-adjacent motifs (PAMs). Here, we report that SpyCas9 also recognizes sequences within an N(A/C/T)GG motif. These sequences were identified on the basis of preferential enrichment in a growth-based screen in . DNA binding, cleavage, and editing assays in bacteria and human cells validated recognition, with activities paralleling those for NAG(A/C/T) PAMs and dependent on the first two PAM positions. Molecular-dynamics simulations and plasmid-clearance assays with mismatch-intolerant variants supported induced-fit recognition of an extended PAM by SpyCas9 rather than recognition of NGG with a bulged R-loop. Last, the editing location for SpyCas9-derived base editors could be shifted by one nucleotide by selecting between (C/T)GG and adjacent N(C/T)GG PAMs. SpyCas9 and its enhanced variants thus recognize a larger repertoire of PAMs, with implications for precise editing, off-target predictions, and CRISPR-based immunity.

摘要

CRISPR技术在很大程度上依赖于Cas9(酿脓链球菌Cas9),其具有一致的NGG以及不太偏好的NAG和NGA原间隔相邻基序(PAM)。在此,我们报告酿脓链球菌Cas9还识别N(A/C/T)GG基序内的序列。这些序列是在基于生长的筛选中通过优先富集鉴定出来的。在细菌和人类细胞中进行的DNA结合、切割和编辑分析验证了这种识别,其活性与NAG(A/C/T) PAM的活性相似,并且依赖于前两个PAM位置。分子动力学模拟和使用错配耐受变体的质粒清除分析支持酿脓链球菌Cas9对扩展PAM的诱导契合识别,而不是通过凸起的R环识别NGG。最后,通过在(C/T)GG和相邻的N(C/T)GG PAM之间进行选择,酿脓链球菌Cas9衍生的碱基编辑器的编辑位置可以移动一个核苷酸。因此,酿脓链球菌Cas9及其增强变体识别更大范围的PAM,这对精确编辑、脱靶预测和基于CRISPR的免疫具有重要意义。

https://cdn.ncbi.nlm.nih.gov/pmc/blobs/ff6e/7439565/d8644ba85641/abb4054-F1.jpg

文献AI研究员

20分钟写一篇综述,助力文献阅读效率提升50倍。

立即体验

用中文搜PubMed

大模型驱动的PubMed中文搜索引擎

马上搜索

文档翻译

学术文献翻译模型,支持多种主流文档格式。

立即体验