Suppr超能文献

基于上皮-间质转化相关基因的新型肝细胞癌风险预测模型。

A novel prognostic models for identifying the risk of hepatocellular carcinoma based on epithelial-mesenchymal transition-associated genes.

机构信息

Dalian Medical University , Dalian, P.R. China.

Department of Hepatobiliary Surgery, Clinical Medical College, Yangzhou University , Yangzhou, P.R. China.

出版信息

Bioengineered. 2020 Dec;11(1):1034-1046. doi: 10.1080/21655979.2020.1822715.

Abstract

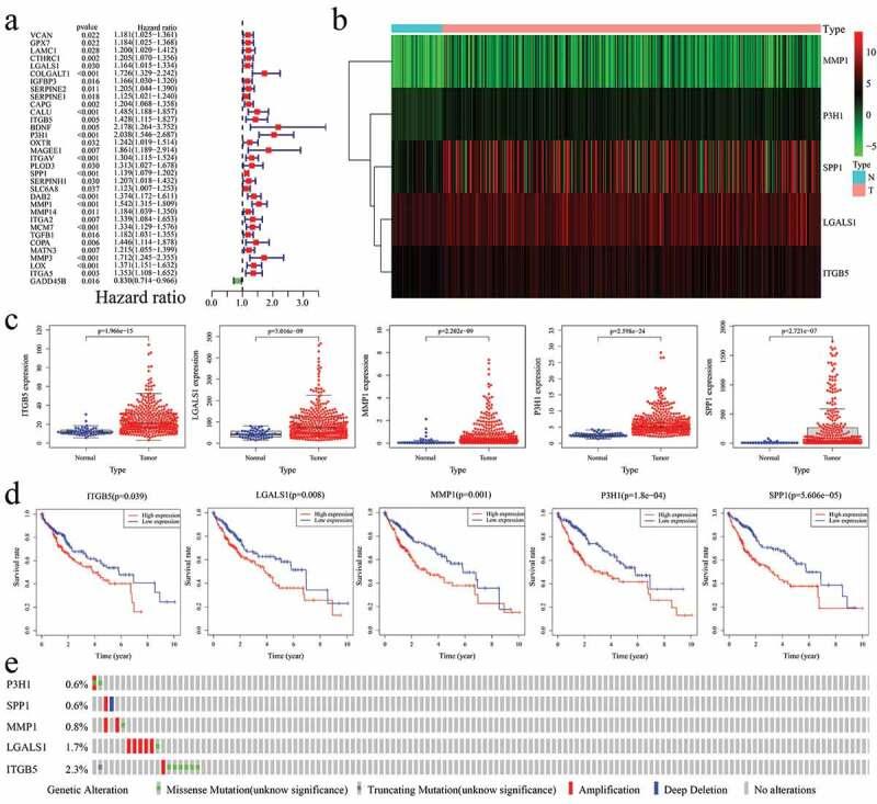
Several epithelial-mesenchymal transition (EMT)-associated genes (EAGs) have been confirmed to correlate with the prognosis of hepatocellular carcinoma (HCC) patients. Herein, we explored the value of EAGs in the prognosis of HCC relying on data from The Cancer Genome Atlas (TCGA) database. A total of 200 EMT-associated genes were downloaded from the Gene set enrichment analysis (GSEA) website. Moreover, 96 differentially expressed EAGs were identified. Using Gene Ontology (GO) enrichment analysis and Kyoto Encyclopedia of Genes and Genomes (KEGG) pathway analysis, we forecasted the potential molecular mechanisms of EAGs. To identify prognostic EAGs, Cox regression was used in developing a prognostic risk model. Then, the Kaplan-Meier and receiver operating characteristic (ROC) curves were plotted to validate the prognostic significance of the model. A total of 5 prognostic correlated EAGs (P3H1, SPP1, MMP1, LGALS1, and ITGB5) were screened via Cox regression, which provided the basis for developing a novel prognostic risk model. Based on the risk model, patients were subdivided into high-risk and low-risk groups. The overall survival of the low-risk group was better compared to the high-risk group (P < 0.00001). The ROC curve of the risk model showed a higher AUC (Area under Curve) (AUC = 0.723) compared to other clinical features (AUC ≤ 0.511). A nomogram based on this model was constructed to predict the 1-year, 2-year, and 3-year overall survival rates (OS) of patients. Conclusively, we developed a novel HCC prognostic risk model based on the expression of EAGs, which help advance the prognostic management of HCC patients. HCC: hepatocellular carcinoma; TCGA: The Cancer Genome Atlas; EMT: epithelial-mesenchymal transition; EAGs: EMT-associated genes; GSEA: gene set enrichment analysis; GO: Gene Ontology; KEGG: Kyoto Encyclopedia of Genes and Genomes; PPI: protein-protein interaction; TF: transcription factor; ROC: receiver operating characteristic; K-M: Kaplan-Meier; AUC: the area under the ROC curve; FDR: false discovery rate; TNM: Tumor size/lymph nodes/distance metastasis.

摘要

几种上皮-间充质转化(EMT)相关基因(EAG)已被证实与肝细胞癌(HCC)患者的预后相关。在此,我们依赖于癌症基因组图谱(TCGA)数据库的数据,探讨了 EAG 在 HCC 预后中的价值。从基因集富集分析(GSEA)网站下载了总共 200 个 EMT 相关基因。此外,鉴定了 96 个差异表达的 EAG。通过基因本体论(GO)富集分析和京都基因与基因组百科全书(KEGG)通路分析,我们预测了 EAGs 的潜在分子机制。为了确定预后 EAG,我们使用 Cox 回归建立了预后风险模型。然后,绘制 Kaplan-Meier 和接收者操作特征(ROC)曲线以验证模型的预后意义。通过 Cox 回归筛选出 5 个与预后相关的 EAG(P3H1、SPP1、MMP1、LGALS1 和 ITGB5),为建立新的预后风险模型提供了依据。基于风险模型,患者被分为高风险和低风险组。低风险组的总生存率明显好于高风险组(P<0.00001)。风险模型的 ROC 曲线显示 AUC(曲线下面积)较高(AUC=0.723),高于其他临床特征(AUC≤0.511)。根据该模型构建了列线图,以预测患者的 1 年、2 年和 3 年总生存率(OS)。总之,我们基于 EAG 表达建立了一个新的 HCC 预后风险模型,有助于改善 HCC 患者的预后管理。 HCC:肝细胞癌;TCGA:癌症基因组图谱;EMT:上皮-间充质转化;EAGs:上皮-间充质转化相关基因;GSEA:基因集富集分析;GO:基因本体论;KEGG:京都基因与基因组百科全书;PPI:蛋白质-蛋白质相互作用;TF:转录因子;ROC:接收者操作特征;K-M:Kaplan-Meier;AUC:ROC 曲线下面积;FDR:假发现率;TNM:肿瘤大小/淋巴结/远处转移。

https://cdn.ncbi.nlm.nih.gov/pmc/blobs/274e/8291854/5f701ef58ea4/KBIE_A_1822715_UF0001_OC.jpg

文献AI研究员

20分钟写一篇综述,助力文献阅读效率提升50倍。

立即体验

用中文搜PubMed

大模型驱动的PubMed中文搜索引擎

马上搜索

文档翻译

学术文献翻译模型,支持多种主流文档格式。

立即体验