Suppr超能文献

口腔接种严重急性呼吸综合征冠状病毒2在叙利亚金黄地鼠中引发亚临床呼吸道感染并伴有病毒脱落

Oral SARS-CoV-2 Inoculation Establishes Subclinical Respiratory Infection with Virus Shedding in Golden Syrian Hamsters.

作者信息

Lee Andrew Chak-Yiu, Zhang Anna Jinxia, Chan Jasper Fuk-Woo, Li Can, Fan Zhimeng, Liu Feifei, Chen Yanxia, Liang Ronghui, Sridhar Siddharth, Cai Jian-Piao, Poon Vincent Kwok-Man, Chan Chris Chung-Sing, To Kelvin Kai-Wang, Yuan Shuofeng, Zhou Jie, Chu Hin, Yuen Kwok-Yung

机构信息

State Key Laboratory of Emerging Infectious Diseases, Carol Yu Centre for Infection, Department of Microbiology, Li Ka Shing Faculty of Medicine, The University of Hong Kong, Pokfulam, Hong Kong Special Administrative Region, China.

Department of Microbiology, Queen Mary Hospital, Pokfulam, Hong Kong Special Administrative Region, China.

出版信息

Cell Rep Med. 2020 Oct 20;1(7):100121. doi: 10.1016/j.xcrm.2020.100121. Epub 2020 Sep 22.

Abstract

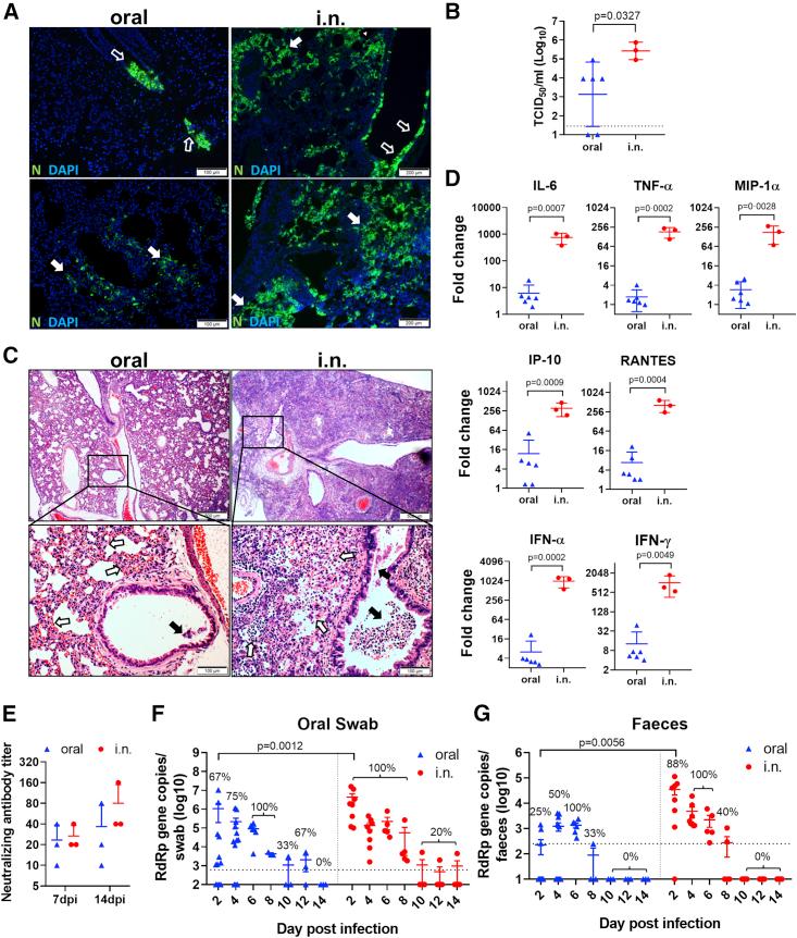
Severe acute respiratory syndrome-coronavirus 2 (SARS-CoV-2) is transmitted largely by respiratory droplets or airborne aerosols. Despite being frequently found in the immediate environment and feces of patients, evidence supporting the oral acquisition of SARS-CoV-2 is unavailable. Using the Syrian hamster model, we demonstrate that the severity of pneumonia induced by the intranasal inhalation of SARS-CoV-2 increases with virus inoculum. SARS-CoV-2 retains its infectivity in simulated human-fed-gastric and fasted-intestinal fluid after 2 h. Oral inoculation with the highest intranasal inoculum (10 PFUs) causes mild pneumonia in 67% (4/6) of the animals, with no weight loss. The lung histopathology score and viral load are significantly lower than those infected by the lowest intranasal inoculum (100 PFUs). However, 83% of the oral infections (10/12 hamsters) have a level of detectable viral shedding from oral swabs and feces similar to that of intranasally infected hamsters. Our findings indicate that the oral acquisition of SARS-CoV-2 can establish subclinical respiratory infection with less efficiency.

摘要

严重急性呼吸综合征冠状病毒2(SARS-CoV-2)主要通过呼吸道飞沫或空气传播的气溶胶传播。尽管在患者的直接环境和粪便中经常发现SARS-CoV-2,但尚无支持经口感染SARS-CoV-2的证据。利用叙利亚仓鼠模型,我们证明经鼻吸入SARS-CoV-2诱导的肺炎严重程度随病毒接种量增加而增加。SARS-CoV-2在模拟人喂食后的胃液和禁食后的肠液中2小时后仍保持其传染性。用最高鼻内接种量(10⁶ PFU)进行口服接种,67%(4/6)的动物出现轻度肺炎,体重无减轻。肺组织病理学评分和病毒载量显著低于最低鼻内接种量(10⁰ PFU)感染的动物。然而,83%的经口感染(10/12只仓鼠)口腔拭子和粪便中的病毒脱落水平与鼻内感染的仓鼠相似。我们的研究结果表明,经口感染SARS-CoV-2可导致亚临床呼吸道感染,但效率较低。

https://cdn.ncbi.nlm.nih.gov/pmc/blobs/fa62/7659564/2b85b60e4030/fx1.jpg

文献AI研究员

20分钟写一篇综述,助力文献阅读效率提升50倍。

立即体验

用中文搜PubMed

大模型驱动的PubMed中文搜索引擎

马上搜索

文档翻译

学术文献翻译模型,支持多种主流文档格式。

立即体验