Suppr超能文献

SWI/SNF ATP 酶 BRG1 通过降低 DNA 双链断裂处核小体的密度,并促进 CtIP 核酸酶的募集,刺激 DNA 末端切除和同源重组。

The SWI/SNF ATPase BRG1 stimulates DNA end resection and homologous recombination by reducing nucleosome density at DNA double strand breaks and by promoting the recruitment of the CtIP nuclease.

机构信息

Department of Biochemistry and Molecular Genetics, Midwestern University , Downers Grove, IL, USA.

College of Graduate Studies, Midwestern University , Downers Grove, IL, USA.

出版信息

Cell Cycle. 2020 Nov;19(22):3096-3114. doi: 10.1080/15384101.2020.1831256. Epub 2020 Oct 12.

Abstract

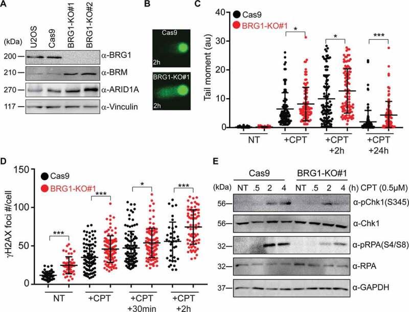
DNA double strand breaks (DSBs) are among the most toxic DNA lesions and can be repaired accurately through homologous recombination (HR). HR requires processing of the DNA ends by nucleases (DNA end resection) in order to generate the required single-stranded DNA (ssDNA) regions. The SWI/SNF chromatin remodelers are 10-15 subunit complexes that contain one ATPase (BRG1 or BRM). Multiple subunits of these complexes have recently been identified as a novel family of tumor suppressors. These complexes are capable of remodeling chromatin by pushing nucleosomes along the DNA. More recent studies have identified these chromatin remodelers as important factors in DNA repair. Using the DR-U2OS reporter system, we show that the down regulation of BRG1 significantly reduces HR efficiency, while BRM has a minor effect. Inactivation of BRG1 impairs DSB repair and results in a defect in DNA end resection, as measured by the amount of BrdU-containing ssDNA generated after DNA damage. Inactivation of BRG1 also impairs the activation of the ATR kinase, reduces the levels of chromatin-bound RPA, and reduces the number of RPA and RAD51 foci after DNA damage. This defect in DNA end resection is explained by the defective recruitment of GFP-CtIP to laser-induced DSBs in the absence of BRG1. Importantly, we show that BRG1 reduces nucleosome density at DSBs. Finally, inactivation of BRG1 renders cells sensitive to anti-cancer drugs that induce DSBs. This study identifies BRG1 as an important factor for HR, which suggests that BRG1-mutated cancers have a DNA repair vulnerability that can be exploited therapeutically.

摘要

DNA 双链断裂 (DSBs) 是最具毒性的 DNA 损伤之一,可以通过同源重组 (HR) 准确修复。HR 需要核酶 (DNA 末端切除) 处理 DNA 末端,以产生所需的单链 DNA (ssDNA) 区域。SWI/SNF 染色质重塑酶是包含一个 ATP 酶 (BRG1 或 BRM) 的 10-15 亚基复合物。这些复合物的多个亚基最近被鉴定为一种新型的肿瘤抑制因子家族。这些复合物能够通过将核小体沿 DNA 推动来重塑染色质。最近的研究表明,这些染色质重塑因子是 DNA 修复的重要因素。使用 DR-U2OS 报告系统,我们表明 BRG1 的下调显著降低了 HR 效率,而 BRM 的影响较小。BRG1 的失活会损害 DSB 修复,并导致 DNA 末端切除缺陷,如 DNA 损伤后生成的 BrdU 包含的 ssDNA 量所示。BRG1 的失活还会损害 ATR 激酶的激活,降低染色质结合的 RPA 水平,并减少 DNA 损伤后 RPA 和 RAD51 焦点的数量。这种 DNA 末端切除缺陷可以解释为 GFP-CtIP 在缺乏 BRG1 的情况下无法有效募集到激光诱导的 DSB。重要的是,我们表明 BRG1 降低了 DSB 处核小体的密度。最后,BRG1 的失活使细胞对诱导 DSB 的抗癌药物敏感。这项研究确定 BRG1 是 HR 的重要因素,这表明 BRG1 突变的癌症具有可用于治疗的 DNA 修复脆弱性。

https://cdn.ncbi.nlm.nih.gov/pmc/blobs/eac4/7714457/a2a87a543429/KCCY_A_1831256_F0001_C.jpg

文献AI研究员

20分钟写一篇综述,助力文献阅读效率提升50倍。

立即体验

用中文搜PubMed

大模型驱动的PubMed中文搜索引擎

马上搜索

文档翻译

学术文献翻译模型,支持多种主流文档格式。

立即体验