Suppr超能文献

KCNQ1OT1 的上调通过 miR-372-3p 诱导 ATG5/ATG12 介导的自噬促进肺腺癌对立体定向体部放疗的抵抗。

Upregulation of KCNQ1OT1 promotes resistance to stereotactic body radiotherapy in lung adenocarcinoma by inducing ATG5/ATG12-mediated autophagy via miR-372-3p.

机构信息

Department of Oncology, 920th Hospital of Joint Logistics Support Force, 650032, Kunming, China.

Department of Radiation Oncology, Eye, Ear, Nose & Throat Hospital of Fudan University, 200031, Shanghai, China.

出版信息

Cell Death Dis. 2020 Oct 20;11(10):883. doi: 10.1038/s41419-020-03083-8.

Abstract

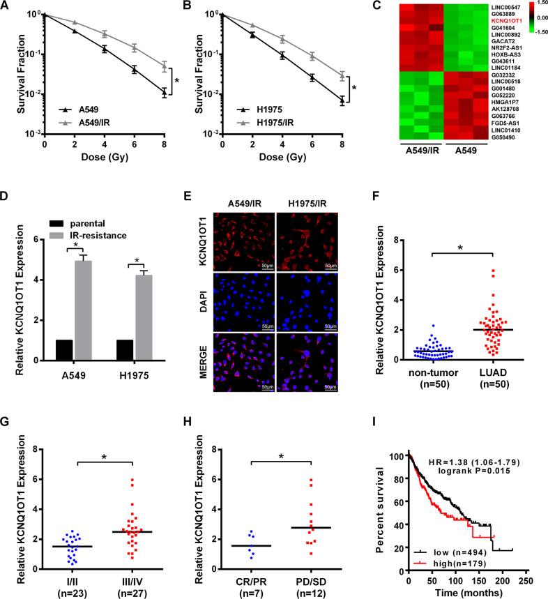
Stereotactic body radiotherapy (SBRT) has emerged as a standard treatment for non-small-cell lung cancer. However, its therapeutic advantages are limited with the development of SBRT resistance. The SBRT-resistant cell lines (A549/IR and H1975/IR) were established after exposure with hypofractionated irradiation. The differential lncRNAs were screened by microarray assay, then the expression was detected in LUAD tumor tissues and cell lines by qPCR. The influence on radiation response was assessed via in vitro and in vivo assays, and autophagy levels were evaluated by western blot and transmission electron microscopy. Bioinformatics prediction and rescue experiments were used to identify the pathways underlying SBRT resistance. High expression of KCNQ1OT1 was identified in LUAD SBRT-resistant cells and tissues, positively associated with a large tumor, advanced clinical stage, and a lower response rate to concurrent therapy. KCNQ1OT1 depletion significantly resensitized A549/IR and H1975/IR cells to radiation by inhibiting autophagy, which could be attenuated by miR-372-3p knockdown. Furthermore, autophagy-related 5 (ATG5) and autophagy-related 12 (ATG12) were confirmed as direct targets of miR-372-3p. Restoration of either ATG5 or ATG12 abrogated miR-372-3p-mediated autophagy inhibition and radiosensitivity. Our data describe that KCNQ1OT1 is responsible for SBRT resistance in LUAD through induction of ATG5- and ATG12-dependent autophagy via sponging miR-372-3p, which would be a potential strategy to enhance the antitumor effects of radiotherapy in LUAD.

摘要

立体定向体部放疗(SBRT)已成为非小细胞肺癌的标准治疗方法。然而,随着 SBRT 耐药性的发展,其治疗优势受到限制。通过低分割照射建立 SBRT 耐药细胞系(A549/IR 和 H1975/IR)。通过微阵列分析筛选差异长链非编码 RNA(lncRNA),然后通过 qPCR 在 LUAD 肿瘤组织和细胞系中检测表达。通过体外和体内实验评估对辐射反应的影响,并通过 Western blot 和透射电子显微镜评估自噬水平。生物信息学预测和挽救实验用于确定 SBRT 耐药的途径。在 LUAD SBRT 耐药细胞和组织中鉴定出 KCNQ1OT1 高表达,与大肿瘤、晚期临床分期和对同步治疗的低反应率呈正相关。KCNQ1OT1 耗竭通过抑制自噬显著增强 A549/IR 和 H1975/IR 细胞对辐射的敏感性,这可以通过 miR-372-3p 敲低减弱。此外,自噬相关蛋白 5(ATG5)和自噬相关蛋白 12(ATG12)被确认为 miR-372-3p 的直接靶标。恢复 ATG5 或 ATG12 均可消除 miR-372-3p 介导的自噬抑制和放射敏感性。我们的数据描述了 KCNQ1OT1 通过海绵 miR-372-3p 诱导 ATG5 和 ATG12 依赖性自噬来介导 LUAD 中的 SBRT 耐药,这可能是增强 LUAD 放射治疗抗肿瘤作用的潜在策略。

https://cdn.ncbi.nlm.nih.gov/pmc/blobs/fc06/7575601/6b0ee91a6982/41419_2020_3083_Fig1_HTML.jpg

文献AI研究员

20分钟写一篇综述,助力文献阅读效率提升50倍。

立即体验

用中文搜PubMed

大模型驱动的PubMed中文搜索引擎

马上搜索

文档翻译

学术文献翻译模型,支持多种主流文档格式。

立即体验