Suppr超能文献

最大程度的定量磷酸化蛋白质组学可高度准确地解析 DNA 损伤信号网络。

Maximized quantitative phosphoproteomics allows high confidence dissection of the DNA damage signaling network.

机构信息

Department of Molecular Biology and Genetics, Weill Institute for Cell and Molecular Biology, Cornell University, Ithaca, NY, 14853, USA.

Department of Biochemistry and Immunology and Cell-Based Therapy Center, Ribeirao Preto Medical School, University of Sao Paulo, Ribeirao Preto, SP, 14049-900, Brazil.

出版信息

Sci Rep. 2020 Oct 22;10(1):18056. doi: 10.1038/s41598-020-74939-4.

Abstract

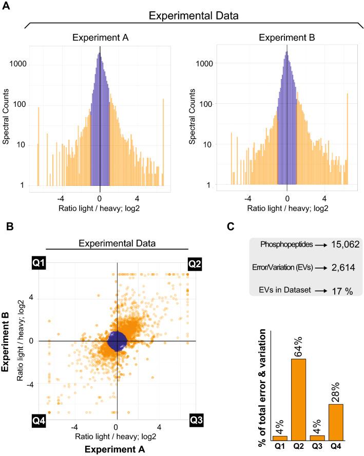
The maintenance of genomic stability relies on DNA damage sensor kinases that detect DNA lesions and phosphorylate an extensive network of substrates. The Mec1/ATR kinase is one of the primary sensor kinases responsible for orchestrating DNA damage responses. Despite the importance of Mec1/ATR, the current network of its identified substrates remains incomplete due, in part, to limitations in mass spectrometry-based quantitative phosphoproteomics. Phosphoproteomics suffers from lack of redundancy and statistical power for generating high confidence datasets, since information about phosphopeptide identity, site-localization, and quantitation must often be gleaned from a single peptide-spectrum match (PSM). Here we carefully analyzed the isotope label swapping strategy for phosphoproteomics, using data consistency among reciprocal labeling experiments as a central filtering rule for maximizing phosphopeptide identification and quantitation. We demonstrate that the approach allows drastic reduction of false positive quantitations and identifications even from phosphopeptides with a low number of spectral matches. Application of this approach identifies new Mec1/ATR-dependent signaling events, expanding our understanding of the DNA damage signaling network. Overall, the proposed quantitative phosphoproteomic approach should be generally applicable for investigating kinase signaling networks with high confidence and depth.

摘要

基因组稳定性的维持依赖于能够检测 DNA 损伤的 DNA 损伤传感器激酶,并磷酸化广泛的底物网络。Mec1/ATR 激酶是负责协调 DNA 损伤反应的主要传感器激酶之一。尽管 Mec1/ATR 非常重要,但由于基于质谱的定量磷酸化蛋白质组学的限制,其已鉴定底物的当前网络仍然不完整。磷酸化蛋白质组学缺乏冗余和生成高置信度数据集的统计能力,因为有关磷酸肽身份、位点定位和定量的信息通常必须从单个肽-谱匹配 (PSM) 中获取。在这里,我们仔细分析了磷酸化蛋白质组学的同位素标记交换策略,使用相互标记实验之间的数据一致性作为一个核心过滤规则,以最大限度地提高磷酸肽的鉴定和定量。我们证明,即使对于具有少量光谱匹配的磷酸肽,该方法也可以大大减少假阳性定量和鉴定。该方法的应用确定了新的 Mec1/ATR 依赖性信号事件,扩展了我们对 DNA 损伤信号网络的理解。总的来说,所提出的定量磷酸化蛋白质组学方法应该可以普遍适用于以高置信度和深度研究激酶信号网络。

https://cdn.ncbi.nlm.nih.gov/pmc/blobs/7042/7582137/b0eb1e8041b0/41598_2020_74939_Fig1_HTML.jpg

文献AI研究员

20分钟写一篇综述,助力文献阅读效率提升50倍。

立即体验

用中文搜PubMed

大模型驱动的PubMed中文搜索引擎

马上搜索

文档翻译

学术文献翻译模型,支持多种主流文档格式。

立即体验