Suppr超能文献

载脂蛋白 E4 加剧了阿尔茨海默病患者 iPSC 衍生脑类器官中的突触损失和神经退行性变。

APOE4 exacerbates synapse loss and neurodegeneration in Alzheimer's disease patient iPSC-derived cerebral organoids.

机构信息

Department of Neuroscience, Mayo Clinic, Jacksonville, FL, 32224, USA.

Center for Regenerative Medicine, Neuroregeneration Lab, Mayo Clinic, Jacksonville, FL, 32224, USA.

出版信息

Nat Commun. 2020 Nov 2;11(1):5540. doi: 10.1038/s41467-020-19264-0.

Abstract

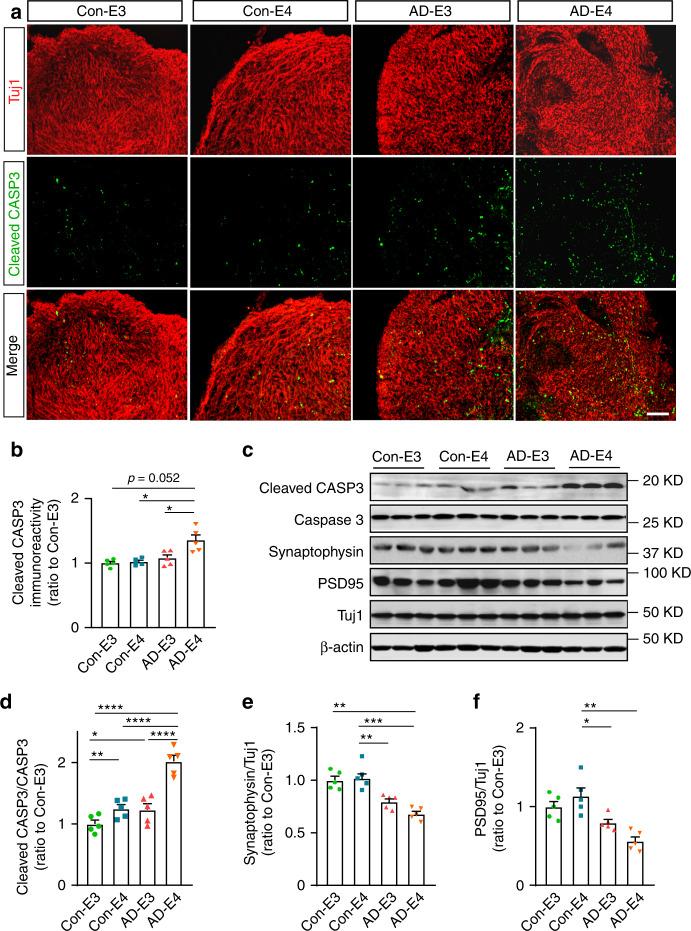
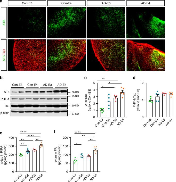
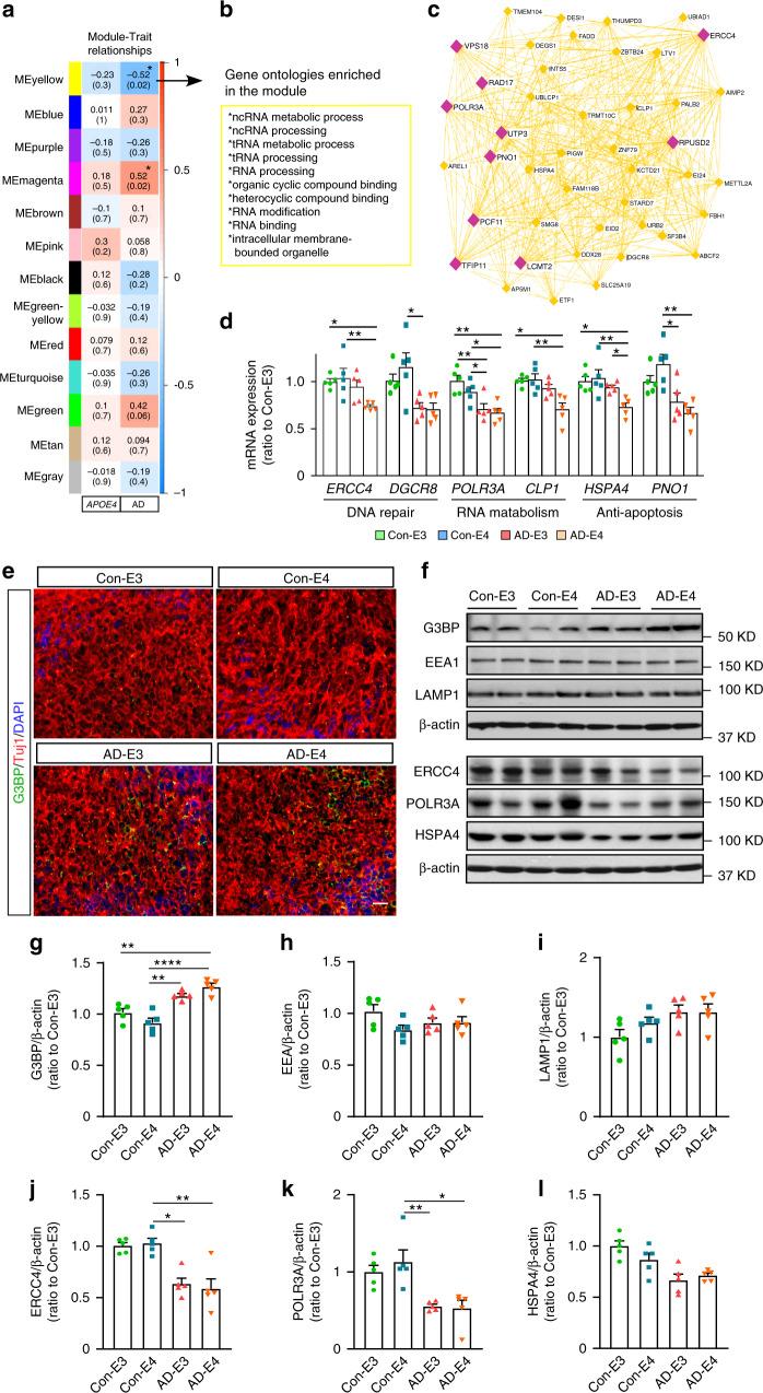
APOE4 is the strongest genetic risk factor associated with late-onset Alzheimer's disease (AD). To address the underlying mechanism, we develop cerebral organoid models using induced pluripotent stem cells (iPSCs) with APOE ε3/ε3 or ε4/ε4 genotype from individuals with either normal cognition or AD dementia. Cerebral organoids from AD patients carrying APOE ε4/ε4 show greater apoptosis and decreased synaptic integrity. While AD patient-derived cerebral organoids have increased levels of Aβ and phosphorylated tau compared to healthy subject-derived cerebral organoids, APOE4 exacerbates tau pathology in both healthy subject-derived and AD patient-derived organoids. Transcriptomics analysis by RNA-sequencing reveals that cerebral organoids from AD patients are associated with an enhancement of stress granules and disrupted RNA metabolism. Importantly, isogenic conversion of APOE4 to APOE3 attenuates the APOE4-related phenotypes in cerebral organoids from AD patients. Together, our study using human iPSC-organoids recapitulates APOE4-related phenotypes and suggests APOE4-related degenerative pathways contributing to AD pathogenesis.

摘要

载脂蛋白 E4(APOE4)是与晚发性阿尔茨海默病(AD)最相关的最强遗传风险因素。为了研究其潜在机制,我们使用来自认知正常或 AD 痴呆个体的具有 APOE ε3/ε3 或 ε4/ε4 基因型的诱导多能干细胞(iPSC)开发了大脑类器官模型。携带 APOE ε4/ε4 的 AD 患者的大脑类器官表现出更高的细胞凋亡和更低的突触完整性。虽然与健康供体来源的大脑类器官相比,AD 患者来源的大脑类器官中 Aβ 和磷酸化 tau 的水平增加,但 APOE4 加剧了健康供体来源和 AD 患者来源的类器官中的 tau 病理学。通过 RNA 测序的转录组学分析表明,AD 患者的大脑类器官与应激颗粒的增强和 RNA 代谢的破坏有关。重要的是,APOE4 向 APOE3 的同基因转化可减轻 AD 患者大脑类器官中与 APOE4 相关的表型。总之,我们使用人类 iPSC 类器官的研究重现了与 APOE4 相关的表型,并表明与 APOE4 相关的退行性途径有助于 AD 的发病机制。

https://cdn.ncbi.nlm.nih.gov/pmc/blobs/6375/7608683/765eaebb62c7/41467_2020_19264_Fig1_HTML.jpg

文献AI研究员

20分钟写一篇综述,助力文献阅读效率提升50倍。

立即体验

用中文搜PubMed

大模型驱动的PubMed中文搜索引擎

马上搜索

文档翻译

学术文献翻译模型,支持多种主流文档格式。

立即体验