Suppr超能文献

奥地利超级传播事件的基因组流行病学揭示了 SARS-CoV-2 的突变动态和传播特性。

Genomic epidemiology of superspreading events in Austria reveals mutational dynamics and transmission properties of SARS-CoV-2.

机构信息

CeMM Research Center for Molecular Medicine of the Austrian Academy of Sciences, 1090 Vienna, Austria.

Department of Data Sciences, Dana-Farber Cancer Institute, Boston, MA, USA.

出版信息

Sci Transl Med. 2020 Dec 9;12(573). doi: 10.1126/scitranslmed.abe2555. Epub 2020 Nov 23.

Abstract

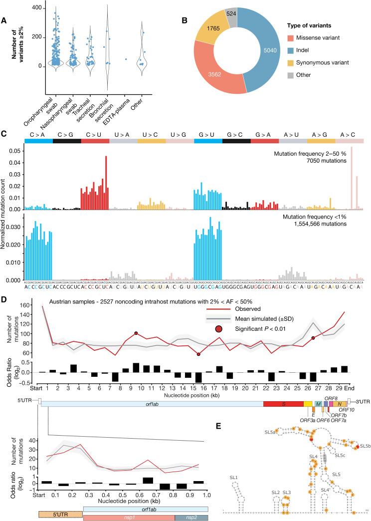
Superspreading events shaped the coronavirus disease 2019 (COVID-19) pandemic, and their rapid identification and containment are essential for disease control. Here, we provide a national-scale analysis of severe acute respiratory syndrome coronavirus 2 (SARS-CoV-2) superspreading during the first wave of infections in Austria, a country that played a major role in initial virus transmissions in Europe. Capitalizing on Austria's well-developed epidemiological surveillance system, we identified major SARS-CoV-2 clusters during the first wave of infections and performed deep whole-genome sequencing of more than 500 virus samples. Phylogenetic-epidemiological analysis enabled the reconstruction of superspreading events and charts a map of tourism-related viral spread originating from Austria in spring 2020. Moreover, we exploited epidemiologically well-defined clusters to quantify SARS-CoV-2 mutational dynamics, including the observation of low-frequency mutations that progressed to fixation within the infection chain. Time-resolved virus sequencing unveiled viral mutation dynamics within individuals with COVID-19, and epidemiologically validated infector-infectee pairs enabled us to determine an average transmission bottleneck size of 10 SARS-CoV-2 particles. In conclusion, this study illustrates the power of combining epidemiological analysis with deep viral genome sequencing to unravel the spread of SARS-CoV-2 and to gain fundamental insights into mutational dynamics and transmission properties.

摘要

超级传播事件塑造了 2019 年冠状病毒病(COVID-19)大流行,快速识别和控制这些事件对于疾病控制至关重要。在这里,我们对奥地利 COVID-19 大流行第一波感染期间严重急性呼吸综合征冠状病毒 2(SARS-CoV-2)超级传播事件进行了全国范围的分析。奥地利在欧洲最初的病毒传播中发挥了重要作用,我们利用其完善的流行病学监测系统,确定了第一波感染期间的主要 SARS-CoV-2 集群,并对 500 多个病毒样本进行了深度全基因组测序。系统发生-流行病学分析使我们能够重建超级传播事件,并绘制出 2020 年春季源自奥地利的与旅游相关的病毒传播图。此外,我们利用流行病学定义明确的集群来量化 SARS-CoV-2 的突变动态,包括观察到在感染链内进展为固定的低频突变。病毒的时间分辨测序揭示了 COVID-19 患者个体内的病毒突变动态,经流行病学验证的感染者-感染者对使我们能够确定平均传播瓶颈大小为 10 个 SARS-CoV-2 颗粒。总之,本研究说明了将流行病学分析与深度病毒基因组测序相结合以揭示 SARS-CoV-2 传播并深入了解突变动态和传播特性的力量。

https://cdn.ncbi.nlm.nih.gov/pmc/blobs/3f1f/7857414/be8194118c3e/abe2555-F1.jpg

文献AI研究员

20分钟写一篇综述,助力文献阅读效率提升50倍。

立即体验

用中文搜PubMed

大模型驱动的PubMed中文搜索引擎

马上搜索

文档翻译

学术文献翻译模型,支持多种主流文档格式。

立即体验